Suppr超能文献

提取物通过靶向CTCF-c-MYC-H19通路预防肝纤维化。

extracts prevent liver fibrosis via targeting CTCF-c-MYC-H19 pathway.

作者信息

Li Yajing, Li Fanghong, Ding Mingning, Ma Zhi, Li Shuo, Qu Jiaorong, Li Xiaojiaoyang

机构信息

School of Life Sciences, Beijing University of Chinese Medicine, Beijing 100029, China.

School of Chinese Materia Medica, Beijing University of Chinese Medicine, Beijing 100029, China.

出版信息

Chin Herb Med. 2023 Nov 28;16(1):82-93. doi: 10.1016/j.chmed.2023.07.003. eCollection 2024 Jan.

Abstract

OBJECTIVE

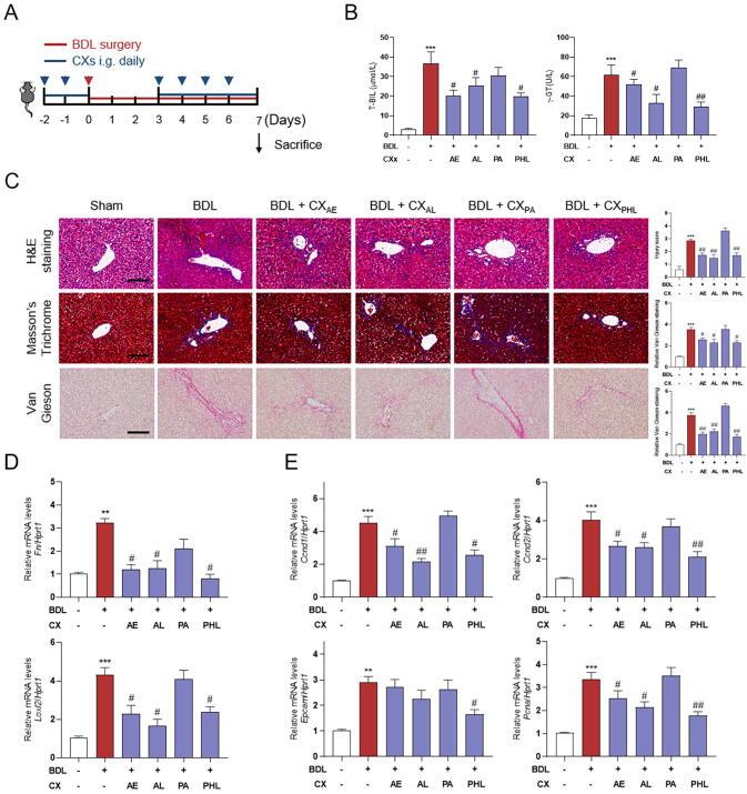
Hepatic fibrosis has been widely considered as a conjoint consequence of almost all chronic liver diseases. (Chuanxiong in Chinese, CX) is a traditional Chinese herbal product to prevent cerebrovascular, gynecologic and hepatic diseases. Our previous study found that CX extracts significantly reduced collagen contraction force of hepatic stellate cells (HSCs). Here, this study aimed to compare the protection of different CX extracts on bile duct ligation (BDL)-induced liver fibrosis and investigate plausible underlying mechanisms.

METHODS

The active compounds of CX extracts were identified by high performance liquid chromatography (HPLC). Network pharmacology was used to determine potential targets of CX against hepatic fibrosis. Bile duct hyperplasia and liver fibrosis were evaluated by serologic testing and histopathological evaluation. The expression of targets of interest was determined by quantitative real-time PCR (qPCR) and Western blot.

RESULTS

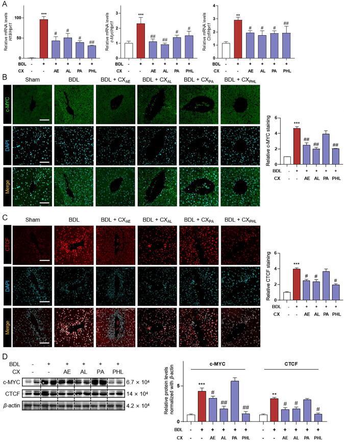
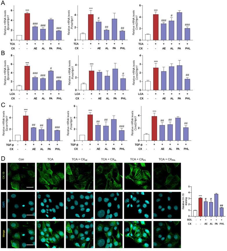
Different CX extracts were identified by tetramethylpyrazine, ferulic acid and senkyunolide A. Based on the network pharmacological analysis, 42 overlap targets were obtained via merging the candidates targets of CX and liver fibrosis. Different aqueous, alkaloid and phthalide extracts of CX (CX, CX and CX) significantly inhibited diffuse severe bile duct hyperplasia and thus suppressed hepatic fibrosis by decreasing CCCTC binding factor (CTCF)-c-MYC-long non-coding RNA H19 (H19) pathway in the BDL-induced mouse model. Meanwhile, CX extracts, especially CX and CX also suppressed CTCF-c-MYC-H19 pathway and inhibited ductular reaction in cholangiocytes stimulated with taurocholate acid (TCA), lithocholic acid (LCA) and transforming growth factor beta (TGF-), as illustrated by decreased bile duct proliferation markers.

CONCLUSION

Our data supported that different CX extracts, especially CX and CX significantly alleviated hepatic fibrosis and bile duct hyperplasia via inhibiting CTCF-c-MYC-H19 pathway, providing novel insights into the anti-fibrotic mechanism of CX.

摘要

目的

肝纤维化已被广泛认为是几乎所有慢性肝病的共同后果。川芎是一种用于预防脑血管疾病、妇科疾病和肝脏疾病的传统中药。我们之前的研究发现,川芎提取物能显著降低肝星状细胞(HSCs)的胶原收缩力。在此,本研究旨在比较不同川芎提取物对胆管结扎(BDL)诱导的肝纤维化的保护作用,并探讨可能的潜在机制。

方法

通过高效液相色谱(HPLC)鉴定川芎提取物的活性成分。利用网络药理学确定川芎抗肝纤维化的潜在靶点。通过血清学检测和组织病理学评估胆管增生和肝纤维化情况。通过定量实时聚合酶链反应(qPCR)和蛋白质免疫印迹法测定相关靶点的表达。

结果

通过川芎嗪、阿魏酸和藁本内酯鉴定出不同的川芎提取物。基于网络药理学分析,通过合并川芎和肝纤维化的候选靶点,获得了42个重叠靶点。不同的川芎水提取物、生物碱提取物和内酯提取物(CX、CX和CX)在BDL诱导的小鼠模型中,通过降低CCCTC结合因子(CTCF)-c-MYC-长链非编码RNA H19(H19)通路,显著抑制弥漫性严重胆管增生,从而抑制肝纤维化。同时,川芎提取物,尤其是CX和CX也抑制了CTCF-c-MYC-H19通路,并抑制了牛磺胆酸(TCA)、石胆酸(LCA)和转化生长因子β(TGF-)刺激的胆管细胞中的小胆管反应,胆管增殖标志物减少证明了这一点。

结论

我们的数据支持不同的川芎提取物,尤其是CX和CX通过抑制CTCF-c-MYC-H19通路显著减轻肝纤维化和胆管增生,为川芎的抗纤维化机制提供了新的见解。

https://cdn.ncbi.nlm.nih.gov/pmc/blobs/b0ea/10874761/857d7f63bca0/gr1.jpg

文献AI研究员

20分钟写一篇综述,助力文献阅读效率提升50倍。

立即体验

用中文搜PubMed

大模型驱动的PubMed中文搜索引擎

马上搜索

文档翻译

学术文献翻译模型,支持多种主流文档格式。

立即体验