Suppr超能文献

脑内 tRNA 的细胞类型特异性表达调节细胞内稳态。

Cell-type-specific expression of tRNAs in the brain regulates cellular homeostasis.

机构信息

Department of Cellular and Molecular Medicine, University of California, San Diego, School of Medicine, La Jolla, CA 92093, USA; The Howard Hughes Medical Institute.

Department of Medicine, Division of Endocrinology, School of Medicine, University of California, San Diego, La Jolla, CA 92093, USA; Department of Bioengineering, Bioinformatics & Systems Biology Graduate Program, University of California, San Diego, La Jolla, CA 92093, USA.

出版信息

Neuron. 2024 May 1;112(9):1397-1415.e6. doi: 10.1016/j.neuron.2024.01.028. Epub 2024 Feb 19.

Abstract

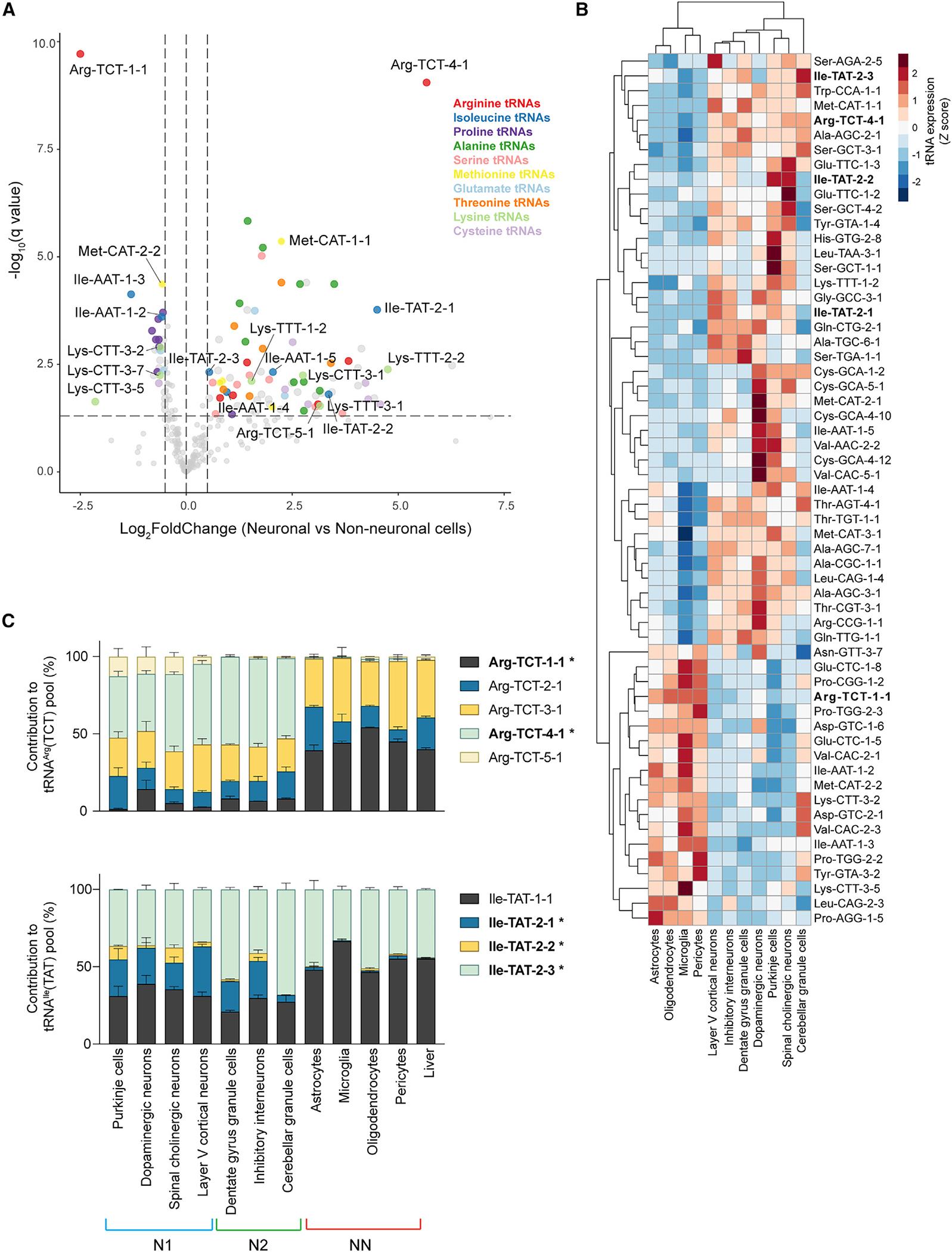
Defects in tRNA biogenesis are associated with multiple neurological disorders, yet our understanding of these diseases has been hampered by an inability to determine tRNA expression in individual cell types within a complex tissue. Here, we developed a mouse model in which RNA polymerase III is conditionally epitope tagged in a Cre-dependent manner, allowing us to accurately profile tRNA expression in any cell type in vivo. We investigated tRNA expression in diverse nervous system cell types, revealing dramatic heterogeneity in the expression of tRNA genes between populations. We found that while maintenance of levels of tRNA isoacceptor families is critical for cellular homeostasis, neurons are differentially vulnerable to insults to distinct tRNA isoacceptor families. Cell-type-specific translatome analysis suggests that the balance between tRNA availability and codon demand may underlie such differential resilience. Our work provides a platform for investigating the complexities of mRNA translation and tRNA biology in the brain.

摘要

tRNA 生物发生缺陷与多种神经退行性疾病相关,但由于无法在复杂组织中的单个细胞类型中确定 tRNA 的表达,我们对这些疾病的理解受到了阻碍。在这里,我们开发了一种条件性地在 Cre 依赖性方式下标记 RNA 聚合酶 III 的小鼠模型,使我们能够在体内准确地描绘任何细胞类型中的 tRNA 表达情况。我们研究了不同神经细胞类型中的 tRNA 表达情况,揭示了 tRNA 基因在群体之间表达的巨大异质性。我们发现,虽然维持 tRNA 同工型家族的水平对于细胞内稳态至关重要,但神经元对不同 tRNA 同工型家族的损伤具有不同的易感性。细胞类型特异性翻译组分析表明,tRNA 可用性和密码子需求之间的平衡可能是这种差异恢复的基础。我们的工作为研究大脑中 mRNA 翻译和 tRNA 生物学的复杂性提供了一个平台。

https://cdn.ncbi.nlm.nih.gov/pmc/blobs/2446/11065635/c2a64d63397a/nihms-1969755-f0002.jpg

文献AI研究员

20分钟写一篇综述,助力文献阅读效率提升50倍。

立即体验

用中文搜PubMed

大模型驱动的PubMed中文搜索引擎

马上搜索

文档翻译

学术文献翻译模型,支持多种主流文档格式。

立即体验