Suppr超能文献

IRE1 RNase 控制 CD95 介导线粒体凋亡。

IRE1 RNase controls CD95-mediated cell death.

机构信息

Inserm U1242, University of Rennes, Rennes, France.

Centre de Lutte Contre le Cancer Eugène Marquis, Rennes, France.

出版信息

EMBO Rep. 2024 Apr;25(4):1792-1813. doi: 10.1038/s44319-024-00095-9. Epub 2024 Feb 21.

Abstract

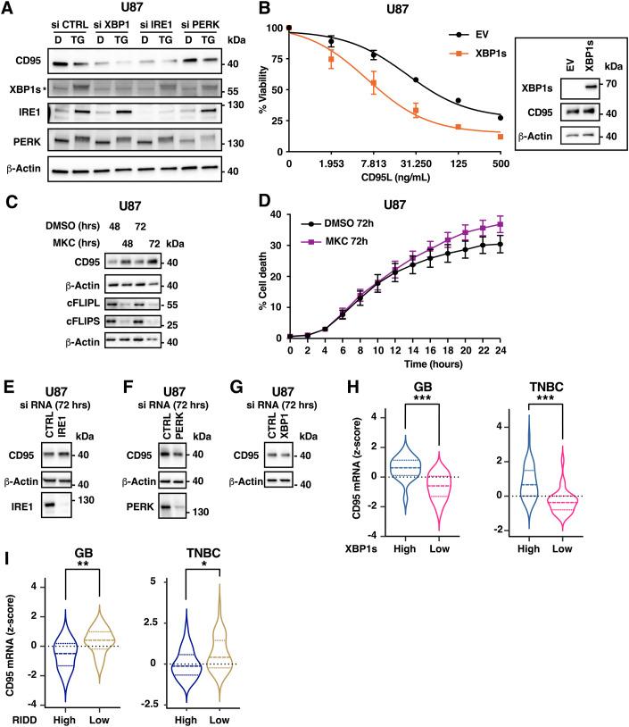
Signalling by the Unfolded Protein Response (UPR) or by the Death Receptors (DR) are frequently activated towards pro-tumoral outputs in cancer. Herein, we demonstrate that the UPR sensor IRE1 controls the expression of the DR CD95/Fas, and its cell death-inducing ability. Both genetic and pharmacologic blunting of IRE1 activity increased CD95 expression and exacerbated CD95L-induced cell death in glioblastoma (GB) and Triple-Negative Breast Cancer (TNBC) cell lines. In accordance, CD95 mRNA was identified as a target of Regulated IRE1-Dependent Decay of RNA (RIDD). Whilst CD95 expression is elevated in TNBC and GB human tumours exhibiting low RIDD activity, it is surprisingly lower in XBP1s-low human tumour samples. We show that IRE1 RNase inhibition limited CD95 expression and reduced CD95-mediated hepatic toxicity in mice. In addition, overexpression of XBP1s increased CD95 expression and sensitized GB and TNBC cells to CD95L-induced cell death. Overall, these results demonstrate the tight IRE1-mediated control of CD95-dependent cell death in a dual manner through both RIDD and XBP1s, and they identify a novel link between IRE1 and CD95 signalling.

摘要

未折叠蛋白反应 (UPR) 或死亡受体 (DR) 的信号转导经常在癌症中朝向促进肿瘤的输出被激活。在此,我们证明 UPR 传感器 IRE1 控制 DR CD95/Fas 的表达及其诱导细胞死亡的能力。IRE1 活性的遗传和药理学削弱均增加了 CD95 的表达,并加剧了胶质母细胞瘤 (GB) 和三阴性乳腺癌 (TNBC) 细胞系中 CD95L 诱导的细胞死亡。相应地,CD95 mRNA 被鉴定为 RNA 调节的 IRE1 依赖性衰变 (RIDD) 的靶标。虽然在表现出低 RIDD 活性的 TNBC 和 GB 人类肿瘤中 CD95 表达升高,但在 XBP1s-低的人类肿瘤样本中 CD95 表达却出乎意料地降低。我们表明,IRE1 核糖核酸酶抑制限制了 CD95 的表达,并减少了 CD95 介导的小鼠肝毒性。此外,XBP1s 的过表达增加了 CD95 的表达,并使 GB 和 TNBC 细胞对 CD95L 诱导的细胞死亡敏感。总体而言,这些结果表明 IRE1 通过 RIDD 和 XBP1s 以双重方式对 CD95 依赖性细胞死亡进行紧密的调节,并确定了 IRE1 和 CD95 信号之间的新联系。

https://cdn.ncbi.nlm.nih.gov/pmc/blobs/5a9a/11014915/0a8b659b9ba5/44319_2024_95_Fig1_HTML.jpg

文献AI研究员

20分钟写一篇综述,助力文献阅读效率提升50倍。

立即体验

用中文搜PubMed

大模型驱动的PubMed中文搜索引擎

马上搜索

文档翻译

学术文献翻译模型,支持多种主流文档格式。

立即体验