Suppr超能文献

通过转录组学和蛋白质组学分析揭示辣椒雄性不育的关键候选基因。

Key candidate genes for male sterility in peppers unveiled via transcriptomic and proteomic analyses.

作者信息

Yang Shimei, Luo Xirong, Jin Jing, Guo Ya, Zhang Lincheng, Li Jing, Tong Shuoqiu, Luo Yin, Li Tangyan, Chen Xiaocui, Wu Yongjun, Qin Cheng

机构信息

Industrial Technology Institute of Pepper, Key Laboratory of Plant Resource Conservation and Germplasm Innovation in Mountainous Region (Ministry of Education), College of Life Sciences/Institute of Agro-bioengineering, Guizhou University, Guiyang, China.

Engineering Research Center of Zunyi Pepper Germplasm Resources Conservation and Breeding Cultivation of Guizhou Province, Department of Modern Agriculture, Zunyi Vocational and Technical College, Zunyi, China.

出版信息

Front Plant Sci. 2024 Feb 6;15:1334430. doi: 10.3389/fpls.2024.1334430. eCollection 2024.

Abstract

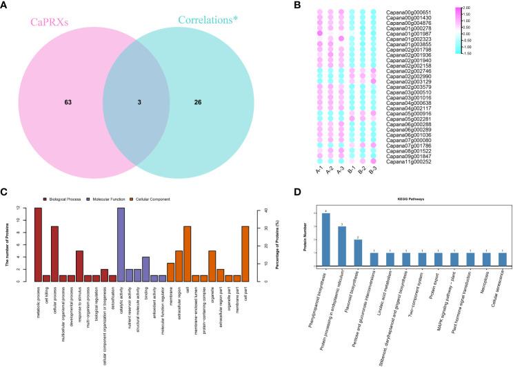
This study aimed to enhance the use of male sterility in pepper to select superior hybrid generations. Transcriptomic and proteomic analyses of fertile line 1933A and nucleic male sterility line 1933B of L. were performed to identify male sterility-related proteins and genes. The phylogenetic tree, physical and chemical characteristics, gene structure characteristics, collinearity and expression characteristics of candidate genes were analyzed. The study identified 2,357 differentially expressed genes, of which 1,145 and 229 were enriched in the Gene Ontology and Kyoto Encyclopedia of Genes and Genomes databases, respectively. A total of 7,628 quantifiable proteins were identified and 29 important proteins and genes were identified. It is worth noting that the existence of genes has been found in both proteomics and transcriptomics, and 3 genes have been identified through association analysis. A total of 66 genes have been identified at the genome level, which are divided into 13 subfamilies, all containing typical gene conformal domains. It is unevenly distributed across 12 chromosomes (including the virtual chromosome Chr00). Salt stress and co-expression analysis show that male sterility genes are expressed to varying degrees, and multiple transcription factors are co-expressed with s, suggesting that they are involved in the induction of pepper salt stress. The study findings provide a theoretical foundation for genetic breeding by identifying genes, metabolic pathways, and molecular mechanisms involved in male sterility in pepper.

摘要

本研究旨在提高辣椒雄性不育的利用效率,以选育优良杂交后代。对辣椒可育系1933A和核雄性不育系1933B进行了转录组学和蛋白质组学分析,以鉴定与雄性不育相关的蛋白质和基因。分析了候选基因的系统发育树、理化特性、基因结构特征、共线性和表达特征。该研究鉴定出2357个差异表达基因,其中1145个和229个分别在基因本体论和京都基因与基因组百科全书数据库中富集。共鉴定出7628个可定量蛋白质,并鉴定出29个重要蛋白质和基因。值得注意的是,在蛋白质组学和转录组学中均发现了基因的存在,并且通过关联分析鉴定出了3个基因。在基因组水平上共鉴定出66个基因,分为13个亚家族,均含有典型的基因共形结构域。它在12条染色体(包括虚拟染色体Chr00)上分布不均。盐胁迫和共表达分析表明,雄性不育基因有不同程度的表达,多个转录因子与s共表达,表明它们参与了辣椒盐胁迫的诱导。该研究结果通过鉴定参与辣椒雄性不育的基因、代谢途径和分子机制,为遗传育种提供了理论基础。

https://cdn.ncbi.nlm.nih.gov/pmc/blobs/04b5/10880382/99b3547b9e76/fpls-15-1334430-g001.jpg

文献AI研究员

20分钟写一篇综述,助力文献阅读效率提升50倍。

立即体验

用中文搜PubMed

大模型驱动的PubMed中文搜索引擎

马上搜索

文档翻译

学术文献翻译模型,支持多种主流文档格式。

立即体验