Suppr超能文献

PLK4 的过度表达导致中心粒玫瑰花结簇的形成,这些簇通过典型的中心体连接蛋白连接。

Prolonged overexpression of PLK4 leads to formation of centriole rosette clusters that are connected via canonical centrosome linker proteins.

机构信息

Koç University Research Center for Translational Medicine (KUTTAM), Sariyer, Istanbul, Turkey.

Graduate School of Health Sciences, Koç University, Sariyer, Istanbul, Turkey.

出版信息

Sci Rep. 2024 Feb 22;14(1):4370. doi: 10.1038/s41598-024-53985-2.

Abstract

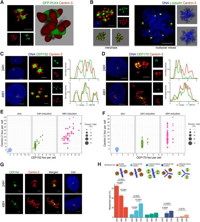
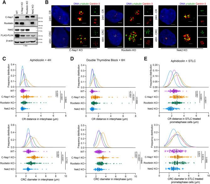
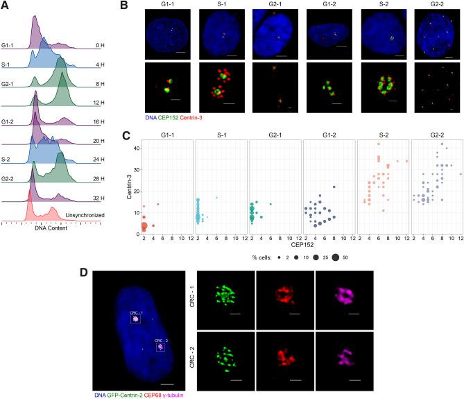
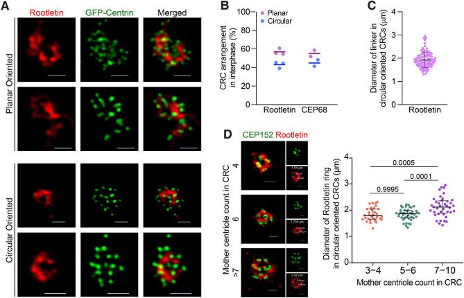
Centrosome amplification is a hallmark of cancer and PLK4 is one of the responsible factors for cancer associated centrosome amplification. Increased PLK4 levels was also shown to contribute to generation of cells with centriole amplification in mammalian tissues as olfactory neuron progenitor cells. PLK4 overexpression generates centriole rosette (CR) structures which harbor more than two centrioles each. Long term PLK4 overexpression results with centrosome amplification, but the maturation of amplified centrioles in CRs and linking of PLK4 induced amplified centrosomes has not yet been investigated in detail. Here, we show evidence for generation of large clustered centrosomes which have more than 2 centriole rosettes and define these structures as centriole rosette clusters (CRCs) in cells that have high PLK4 levels for 2 consecutive cell cycles. In addition, we show that PLK4 induced CRs follow normal centrosomal maturation processes and generate CRC structures that are inter-connected with canonical centrosomal linker proteins as C-Nap1, Rootletin and Cep68 in the second cell cycle after PLK4 induction. Increased PLK4 levels in cells with C-Nap1 and Rootletin knock-out resulted with distanced CRs and CRCs in interphase, while Nek2 knock-out inhibited separation of CRCs in prometaphase, providing functional evidence for the binding of CRC structures with centrosomal linker proteins. Taken together, these results suggest a cell cycle dependent model for PLK4 induced centrosome amplification which occurs in 2 consecutive cell cycles: (i) CR state in the first cell cycle, and (ii) CRC state in the second cell cycle.

摘要

中心体扩增是癌症的一个标志,PLK4 是导致与癌症相关的中心体扩增的因素之一。研究还表明,PLK4 水平的增加有助于在哺乳动物组织中的嗅神经元祖细胞中产生具有中心粒扩增的细胞。PLK4 的过表达会产生中心粒玫瑰花结(CR)结构,每个结构包含两个以上的中心粒。长期的 PLK4 过表达会导致中心体扩增,但在 CR 中扩增的中心粒的成熟以及 PLK4 诱导的扩增中心体的连接尚未详细研究。在这里,我们证明了在具有高 PLK4 水平的细胞中,会产生具有超过 2 个中心粒玫瑰花结的大型簇状中心体,并将这些结构定义为具有两个连续细胞周期的中心粒玫瑰花结簇(CRCs)。此外,我们还表明,PLK4 诱导的 CR 遵循正常的中心体成熟过程,并在 PLK4 诱导后的第二个细胞周期中生成与经典中心体连接蛋白(如 C-Nap1、Rootletin 和 Cep68)相互连接的 CRC 结构。在 C-Nap1 和 Rootletin 敲除的细胞中增加 PLK4 水平会导致在间期的 CR 和 CRC 分离,而 Nek2 敲除则抑制了 CRC 在有丝分裂前期的分离,为 CRC 结构与中心体连接蛋白的结合提供了功能证据。总之,这些结果表明 PLK4 诱导的中心体扩增是一个依赖于细胞周期的模型,该模型发生在两个连续的细胞周期中:(i)第一个细胞周期中的 CR 状态,和(ii)第二个细胞周期中的 CRC 状态。

https://cdn.ncbi.nlm.nih.gov/pmc/blobs/d973/10883960/12c1e8cb4d67/41598_2024_53985_Fig1_HTML.jpg

文献AI研究员

20分钟写一篇综述,助力文献阅读效率提升50倍。

立即体验

用中文搜PubMed

大模型驱动的PubMed中文搜索引擎

马上搜索

文档翻译

学术文献翻译模型,支持多种主流文档格式。

立即体验