Suppr超能文献

虾青素通过调节 Akt/mTOR 活化抑制 HO 诱导的 SH-SY5Y 细胞过度自噬和凋亡。

Astaxanthin Inhibits HO-Induced Excessive Mitophagy and Apoptosis in SH-SY5Y Cells by Regulation of Akt/mTOR Activation.

机构信息

Department of Bioengineering, Harbin Institute of Technology, Weihai 264209, China.

出版信息

Mar Drugs. 2024 Jan 24;22(2):57. doi: 10.3390/md22020057.

Abstract

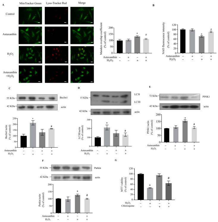
Oxidative stress, which damages cellular components and causes mitochondrial dysfunction, occurs in a variety of human diseases, including neurological disorders. The clearance of damaged mitochondria via mitophagy maintains the normal function of mitochondria and facilitates cell survival. Astaxanthin is an antioxidant known to have neuroprotective effects, but the underlying mechanisms remain unclear. This study demonstrated that astaxanthin inhibited HO-induced apoptosis in SH-SY5Y cells by ameliorating mitochondrial damage and enhancing cell survival. HO treatment significantly reduced the levels of activated Akt and mTOR and induced mitophagy, while pretreatment with astaxanthin prevented HO-induced inhibition of Akt and mTOR and attenuated HO-induced mitophagy. Moreover, the inhibition of Akt attenuated the protective effect of astaxanthin against HO-induced cytotoxicity. Taken together, astaxanthin might inhibit HO-induced apoptosis by protecting mitochondrial function and reducing mitophagy. The results also indicate that the Akt/mTOR signaling pathway was critical for the protection of astaxanthin against HO-induced cytotoxicity. The results from the present study suggest that astaxanthin can reduce neuronal oxidative injury and may have the potential to be used for preventing neurotoxicity associated with neurodegenerative diseases.

摘要

氧化应激会损害细胞成分并导致线粒体功能障碍,存在于多种人类疾病中,包括神经紊乱。通过自噬作用清除受损的线粒体可以维持线粒体的正常功能并促进细胞存活。虾青素是一种具有神经保护作用的抗氧化剂,但具体机制尚不清楚。本研究表明,虾青素通过改善线粒体损伤和增强细胞存活来抑制 HO 诱导的 SH-SY5Y 细胞凋亡。HO 处理显著降低了活化 Akt 和 mTOR 的水平,并诱导了自噬,而虾青素预处理可防止 HO 诱导的 Akt 和 mTOR 抑制,并减轻 HO 诱导的自噬。此外,Akt 的抑制减弱了虾青素对 HO 诱导的细胞毒性的保护作用。综上所述,虾青素可能通过保护线粒体功能和减少自噬来抑制 HO 诱导的细胞凋亡。这些结果还表明 Akt/mTOR 信号通路对虾青素抵抗 HO 诱导的细胞毒性至关重要。本研究结果表明,虾青素可以减少神经元氧化损伤,可能具有预防与神经退行性疾病相关的神经毒性的潜力。

https://cdn.ncbi.nlm.nih.gov/pmc/blobs/2826/10890442/14da34c1928e/marinedrugs-22-00057-g001.jpg

文献AI研究员

20分钟写一篇综述,助力文献阅读效率提升50倍。

立即体验

用中文搜PubMed

大模型驱动的PubMed中文搜索引擎

马上搜索

文档翻译

学术文献翻译模型,支持多种主流文档格式。

立即体验