Suppr超能文献

CXCL12+ 真皮成纤维细胞通过识别 IL-17 促进中性粒细胞募集和宿主防御。

CXCL12+ dermal fibroblasts promote neutrophil recruitment and host defense by recognition of IL-17.

机构信息

Department of Dermatology, University of California, San Diego. La Jolla, CA, USA.

出版信息

J Exp Med. 2024 Apr 1;221(4). doi: 10.1084/jem.20231425. Epub 2024 Feb 23.

Abstract

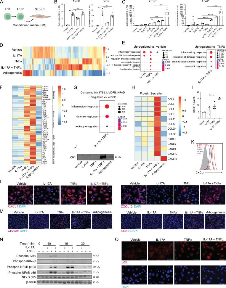
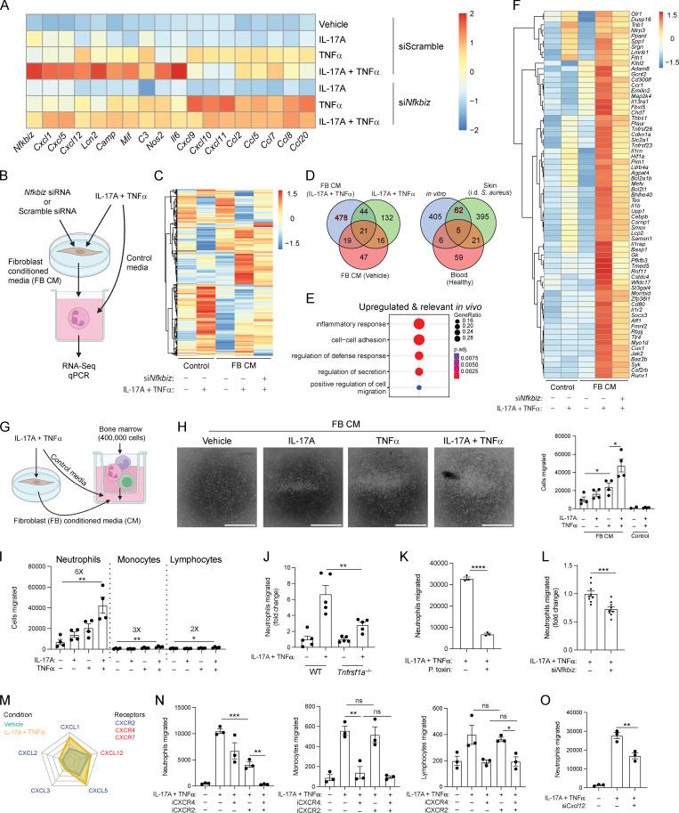
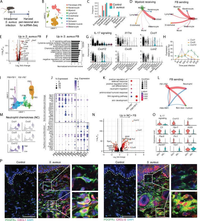
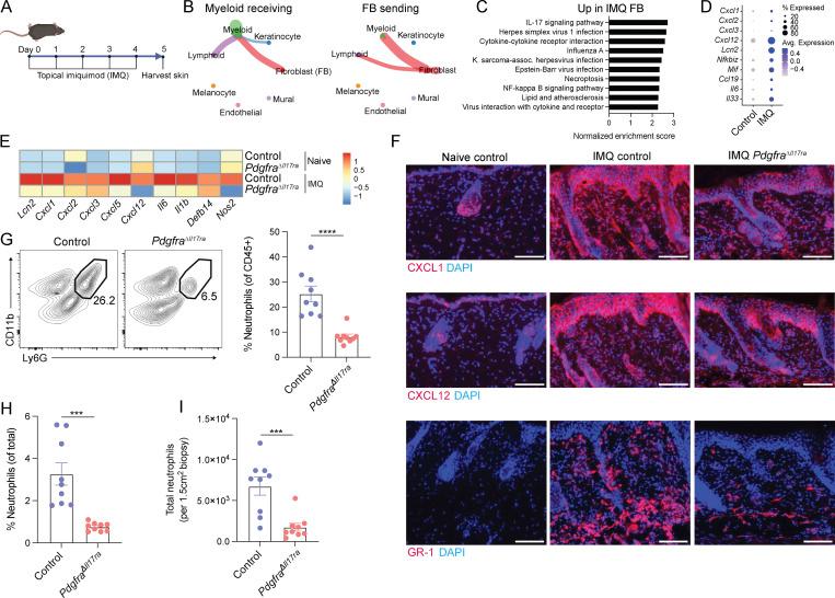
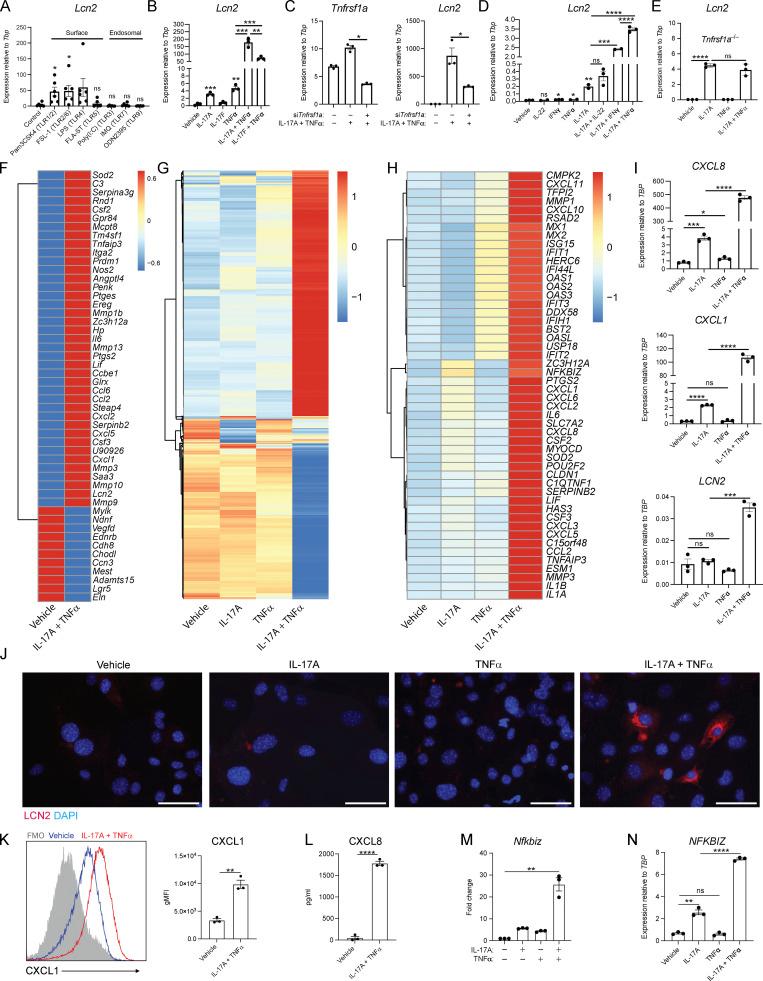
The skin provides an essential barrier for host defense through rapid action of multiple resident and recruited cell types, but the complex communication network governing these processes is incompletely understood. To define these cell-cell interactions more clearly, we performed an unbiased network analysis of mouse skin during invasive S. aureus infection and revealed a dominant role for CXCL12+ fibroblast subsets in neutrophil communication. These subsets predominantly reside in the reticular dermis, express adipocyte lineage markers, detect IL-17 and TNFα, and promote robust neutrophil recruitment through NFKBIZ-dependent release of CXCR2 ligands and CXCL12. Targeted deletion of Il17ra in mouse fibroblasts resulted in greatly reduced neutrophil recruitment and increased infection by S. aureus. Analogous human CXCL12+ fibroblast subsets abundantly express neutrophil chemotactic factors in psoriatic skin that are subsequently decreased upon therapeutic targeting of IL-17. These findings show that CXCL12+ dermal immune acting fibroblast subsets play a critical role in cutaneous neutrophil recruitment and host defense.

摘要

皮肤通过多种常驻和募集的细胞类型的快速作用为宿主防御提供了重要的屏障,但控制这些过程的复杂通信网络尚不完全清楚。为了更清楚地定义这些细胞间的相互作用,我们在侵袭性金黄色葡萄球菌感染的小鼠皮肤中进行了无偏倚的网络分析,揭示了 CXCL12+成纤维细胞亚群在中性粒细胞通讯中的主导作用。这些亚群主要存在于网状真皮中,表达脂肪细胞谱系标志物,检测到 IL-17 和 TNFα,并通过 NFKBIZ 依赖性释放 CXCR2 配体和 CXCL12 促进强烈的中性粒细胞募集。在小鼠成纤维细胞中靶向删除 Il17ra 会导致中性粒细胞募集大大减少,并增加金黄色葡萄球菌感染。类似的人类 CXCL12+成纤维细胞亚群在银屑病皮肤中大量表达中性粒细胞趋化因子,随后在靶向治疗 IL-17 时减少。这些发现表明,CXCL12+真皮免疫活性成纤维细胞亚群在皮肤中性粒细胞募集和宿主防御中起着关键作用。

https://cdn.ncbi.nlm.nih.gov/pmc/blobs/b4ef/10890925/3e860c2b18f2/JEM_20231425_Fig1.jpg

文献AI研究员

20分钟写一篇综述,助力文献阅读效率提升50倍。

立即体验

用中文搜PubMed

大模型驱动的PubMed中文搜索引擎

马上搜索

文档翻译

学术文献翻译模型,支持多种主流文档格式。

立即体验