Suppr超能文献

miR-541 与肝硬化的预后相关,可直接靶向 JAG2 抑制肝星状细胞的活化。

miR-541 is associated with the prognosis of liver cirrhosis and directly targets JAG2 to inhibit the activation of hepatic stellate cells.

机构信息

Department of Gastroenterology, Gongli Hospital of Shanghai Pudong New Area, 219 Miaopu Road, 200135, Shanghai, China.

Department of General Surgery, Ruijin Hospital, Shanghai Jiaotong University School of Medicine, 200025, Shanghai, China.

出版信息

BMC Gastroenterol. 2024 Feb 23;24(1):84. doi: 10.1186/s12876-024-03174-2.

Abstract

BACKGROUND

The activation of hepatic stellate cells (HSCs) has been emphasized as a leading event of the pathogenesis of liver cirrhosis, while the exact mechanism of its activation is largely unknown. Furthermore, the novel non-invasive predictors of prognosis in cirrhotic patients warrant more exploration. miR-541 has been identified as a tumor suppressor in hepatocellular carcinoma and a regulator of fibrotic disease, such as lung fibrosis and renal fibrosis. However, its role in liver cirrhosis has not been reported.

METHODS

Real-time PCR was used to detect miR-541 expression in the liver tissues and sera of liver cirrhosis patients and in the human LX-2. Gain- and loss-of-function assays were performed to evaluate the effects of miR-541 on the activation of LX-2. Bioinformatics analysis and a luciferase reporter assay were conducted to investigate the target gene of miR-541.

RESULTS

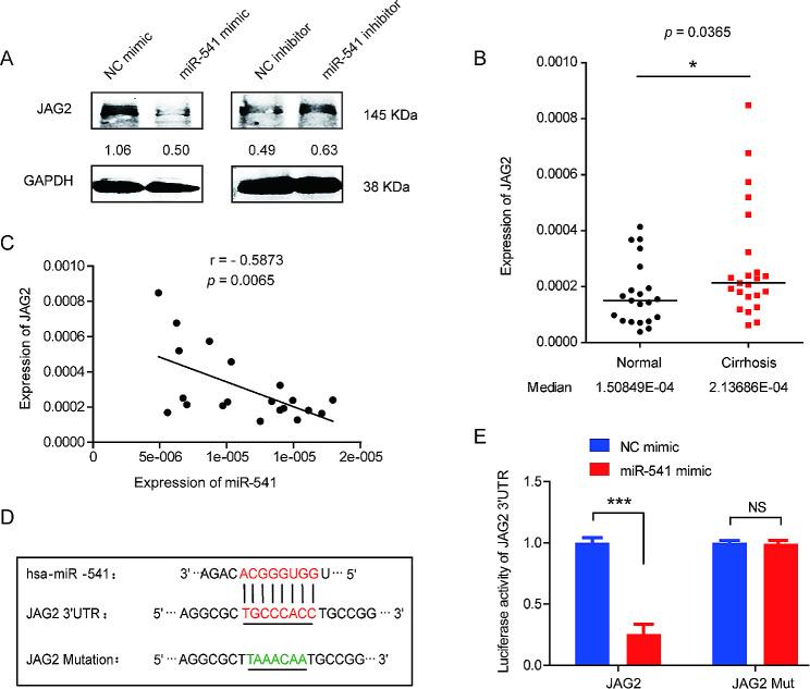
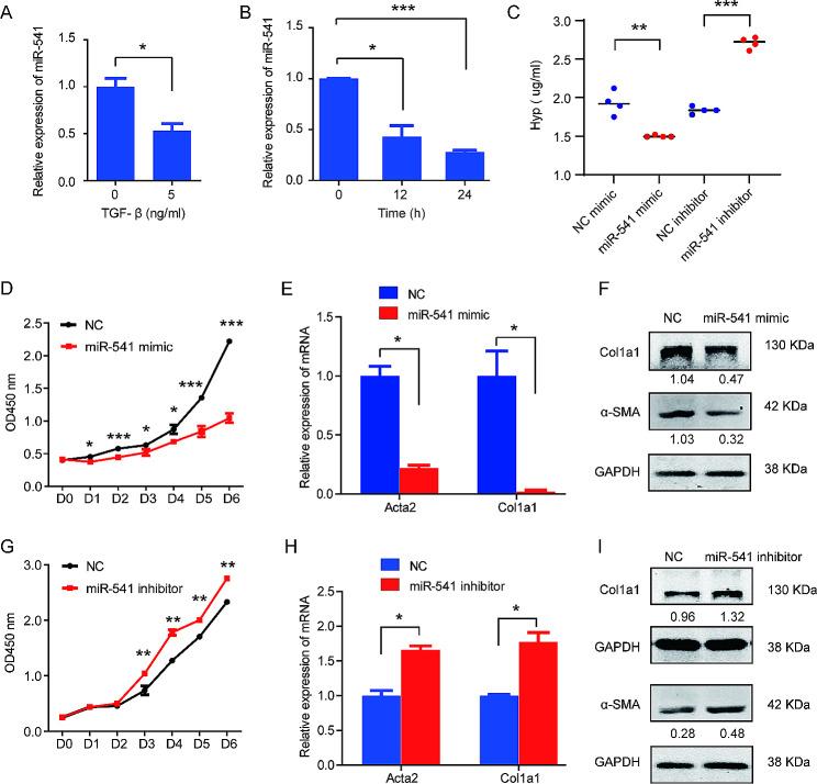
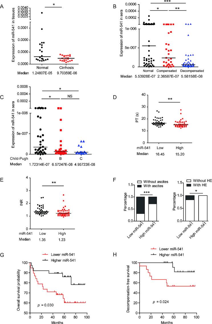
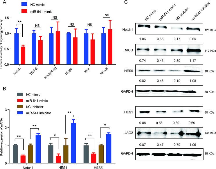
miR-541 was downregulated in the tissues and sera of patients with liver cirrhosis, which was exacerbated by deteriorating disease severity. Importantly, the lower expression of miR-541 was associated with more episodes of complications including ascites and hepatic encephalopathy, a shorter overall lifespan, and decompensation-free survival. Moreover, multivariate Cox's regression analysis verified lower serum miR-541 as an independent risk factor for liver-related death in cirrhotic patients (HR = 0.394; 95% CI: 0.164-0.947; P = 0.037). miR-541 was also decreased in LX-2 cells activated by TGF-β and the overexpression of miR-541 inhibited the proliferation, activation and hydroxyproline secretion of LX-2 cells. JAG2 is an important ligand of Notch signaling and was identified as a direct target gene of miR-541. The expression of JAG2 was upregulated in the liver tissues of cirrhotic patients and was inversely correlated with miR-541 levels. A rescue assay further confirmed that JAG2 was involved in the function of miR-541 when regulating LX-2 activation and Notch signaling.

CONCLUSIONS

Dysregulation of miR-541/JAG2 axis might be a as a new mechanism of liver fibrosis, and miR-541 could serve as a novel non-invasive biomarker and therapeutic targets for liver cirrhosis.

摘要

背景

肝星状细胞(HSCs)的激活已被强调为肝硬化发病机制的主导事件,而其确切的激活机制在很大程度上尚不清楚。此外,需要更多地探索肝硬化患者新的、非侵入性的预后预测因子。miR-541 已被鉴定为肝细胞癌的肿瘤抑制因子和肺纤维化、肾纤维化等纤维性疾病的调节剂。然而,其在肝硬化中的作用尚未报道。

方法

实时 PCR 用于检测肝硬化患者肝组织和血清以及人 LX-2 中 miR-541 的表达。进行增益和功能丧失测定以评估 miR-541 对 LX-2 激活的影响。通过生物信息学分析和荧光素酶报告基因测定进行 miR-541 的靶基因研究。

结果

miR-541 在肝硬化患者的组织和血清中表达下调,且疾病严重程度恶化时表达下调更为明显。重要的是,miR-541 的低表达与包括腹水和肝性脑病在内的并发症发作次数更多、总生存期更短和无肝功能失代偿生存时间更短有关。此外,多变量 Cox 回归分析证实,血清 miR-541 降低是肝硬化患者肝脏相关死亡的独立危险因素(HR=0.394;95%CI:0.164-0.947;P=0.037)。在 TGF-β 激活的 LX-2 细胞中 miR-541 也降低,miR-541 的过表达抑制了 LX-2 细胞的增殖、激活和羟脯氨酸分泌。JAG2 是 Notch 信号的重要配体,被鉴定为 miR-541 的直接靶基因。肝硬化患者肝组织中 JAG2 的表达上调,且与 miR-541 水平呈负相关。挽救实验进一步证实,JAG2 参与了 miR-541 调节 LX-2 激活和 Notch 信号的功能。

结论

miR-541/JAG2 轴的失调可能是肝纤维化的一种新机制,miR-541 可作为肝硬化的新型非侵入性生物标志物和治疗靶点。

https://cdn.ncbi.nlm.nih.gov/pmc/blobs/3655/10893617/664fda55844f/12876_2024_3174_Fig1_HTML.jpg

文献AI研究员

20分钟写一篇综述,助力文献阅读效率提升50倍。

立即体验

用中文搜PubMed

大模型驱动的PubMed中文搜索引擎

马上搜索

文档翻译

学术文献翻译模型,支持多种主流文档格式。

立即体验