Suppr超能文献

氨基酸偶联姜黄素类化合物的抗肿瘤活性评价

Evaluation of Antitumor Activity of Xanthones Conjugated with Amino Acids.

机构信息

UNIPRO-Oral Pathology and Rehabilitation Research Unit, University Institute of Health Sciences (IUCS-CESPU), 4585-116 Gandra, Portugal.

Laboratory of Organic and Pharmaceutical Chemistry, Department of Chemical Sciences, Faculty of Pharmacy, University of Porto, Rua Jorge Viterbo Ferreira, 228, 4050-313 Porto, Portugal.

出版信息

Int J Mol Sci. 2024 Feb 9;25(4):2121. doi: 10.3390/ijms25042121.

Abstract

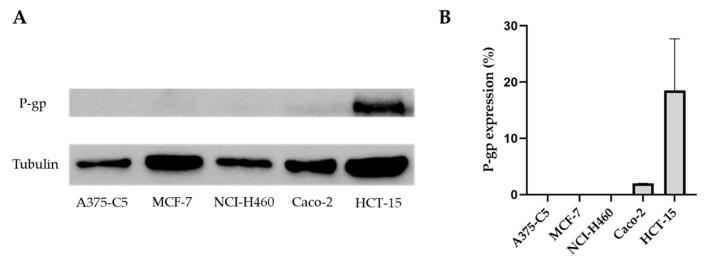
Cancer is a complex disease characterized by several alterations, which confer, to the cells, the capacity to proliferate uncontrollably and to resist cellular death. Multiresistance to conventional chemotherapy drugs is often the cause of treatment failure; thus, the search for natural products or their derivatives with therapeutic action is essential. Chiral derivatives of xanthones (CDXs) have shown potential inhibitory activity against the growth of some human tumor cell lines. This work reports the screening of a library of CDXs, through viability assays, in different cancer cell lines: A375-C5, MCF-7, NCI-H460, and HCT-15. CDXs' effect was analyzed based on several parameters of cancer cells, and it was also verified if these compounds were substrates of glycoprotein-P (Pgp), one of the main mechanisms of resistance in cancer therapy. Pgp expression was evaluated in all cell lines, but no expression was observed, except for HCT-15. Also, when a humanized yeast expressing the human gene MDR1 was used, no conclusions could be drawn about CDXs as Pgp substrates. The selected CDXs did not induce significant differences in the metabolic parameters analyzed. These results show that some CDXs present promising antitumor activity, but other mechanisms should be triggered by these compounds.

摘要

癌症是一种复杂的疾病,其特征是多种改变,这些改变赋予细胞不受控制地增殖和抵抗细胞死亡的能力。对常规化疗药物的多药耐药性常常是治疗失败的原因;因此,寻找具有治疗作用的天然产物或其衍生物是至关重要的。黄烷酮的手性衍生物(CDX)已显示出对一些人类肿瘤细胞系生长的潜在抑制活性。本工作通过细胞活力测定法,在不同的癌细胞系 A375-C5、MCF-7、NCI-H460 和 HCT-15 中筛选了 CDX 文库。根据癌细胞的几个参数分析了 CDX 的作用,还验证了这些化合物是否是糖蛋白-P(Pgp)的底物,Pgp 是癌症治疗中主要耐药机制之一。在所有细胞系中均评估了 Pgp 的表达,但除 HCT-15 外,未观察到表达。此外,当使用表达人 MDR1 基因的人源化酵母时,无法得出关于 CDX 作为 Pgp 底物的结论。所选 CDX 未在分析的代谢参数中引起显著差异。这些结果表明,一些 CDX 具有有前途的抗肿瘤活性,但这些化合物应触发其他机制。

https://cdn.ncbi.nlm.nih.gov/pmc/blobs/83b0/10889492/ab88585be5f9/ijms-25-02121-g001.jpg

文献AI研究员

20分钟写一篇综述,助力文献阅读效率提升50倍。

立即体验

用中文搜PubMed

大模型驱动的PubMed中文搜索引擎

马上搜索

文档翻译

学术文献翻译模型,支持多种主流文档格式。

立即体验