Suppr超能文献

美沙酮需要 μ-阿片受体和 Toll 样受体 4 的共同激活,以在骨髓来源的肥大细胞中产生细胞外 DNA 陷阱。

Methadone Requires the Co-Activation of μ-Opioid and Toll-Like-4 Receptors to Produce Extracellular DNA Traps in Bone-Marrow-Derived Mast Cells.

机构信息

Departamento de Farmacobiología, Centro de Investigación y de Estudios Avanzados del Instituto Politécnico Nacional (Cinvestav, IPN), Unidad Sede Sur, Calzada de los Tenorios No. 235, Col. Rinconada de las Hadas, México City CP 14330, Mexico.

Centro de Investigación Sobre el Envejecimiento, Centro de Investigación y de Estudios Avanzados del Instituto Politécnico Nacional (Cinvestav, IPN), Unidad Sede Sur, Calzada de los Tenorios, No. 235, Col. Rinconada de las Hadas, México City CP 14330, Mexico.

出版信息

Int J Mol Sci. 2024 Feb 10;25(4):2137. doi: 10.3390/ijms25042137.

Abstract

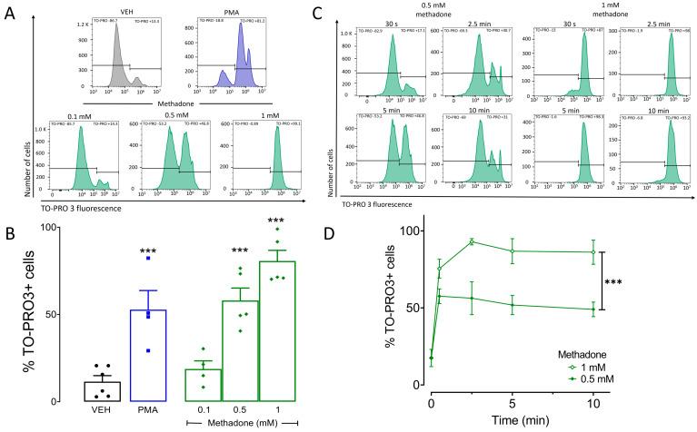
Methadone is an effective and long-lasting analgesic drug that is also used in medication-assisted treatment for people with opioid use disorders. Although there is evidence that methadone activates μ-opioid and Toll-like-4 receptors (TLR-4s), its effects on distinct immune cells, including mast cells (MCs), are not well characterized. MCs express μ-opioid and Toll-like receptors (TLRs) and constitute an important cell lineage involved in allergy and effective innate immunity responses. In the present study, murine bone-marrow-derived mast cells (BMMCs) were treated with methadone to evaluate cell viability by flow cytometry, cell morphology with immunofluorescence and scanning electron microscopy, reactive oxygen species (ROS) production, and intracellular calcium concentration ([Ca]) increase. We found that exposure of BMMCs to 0.5 mM or 1 mM methadone rapidly induced cell death by forming extracellular DNA traps (ETosis). Methadone-induced cell death depended on ROS formation and [Ca]. Using pharmacological approaches and TLR4-defective BMMC cultures, we found that µ-opioid receptors were necessary for both methadone-induced ROS production and intracellular calcium increase. Remarkably, TLR4 receptors were also involved in methadone-induced ROS production as it did not occur in BMMCs obtained from TLR4-deficient mice. Finally, confocal microscopy images showed a significant co-localization of μ-opioid and TLR4 receptors that increased after methadone treatment. Our results suggest that methadone produces MCETosis by a mechanism requiring a novel crosstalk pathway between μ-opioid and TLR4 receptors.

摘要

美沙酮是一种有效的长效镇痛药物,也用于治疗阿片类药物使用障碍患者的药物辅助治疗。尽管有证据表明美沙酮激活μ-阿片受体和 Toll 样受体 4(TLR-4s),但其对包括肥大细胞(MCs)在内的不同免疫细胞的影响尚未得到很好的描述。MCs 表达μ-阿片受体和 Toll 样受体(TLRs),是参与过敏和有效先天免疫反应的重要细胞谱系。在本研究中,用美沙酮处理鼠骨髓来源的肥大细胞(BMMCs),通过流式细胞术评估细胞活力、免疫荧光和扫描电子显微镜观察细胞形态、活性氧(ROS)产生和细胞内钙离子浓度([Ca])增加。我们发现,暴露于 0.5 mM 或 1 mM 美沙酮的 BMMC 会迅速通过形成细胞外 DNA 陷阱(ETosis)诱导细胞死亡。美沙酮诱导的细胞死亡依赖于 ROS 的形成和[Ca]。通过药理学方法和 TLR4 缺陷型 BMMC 培养物,我们发现μ-阿片受体对于美沙酮诱导的 ROS 产生和细胞内钙离子增加都是必需的。值得注意的是,TLR4 受体也参与了美沙酮诱导的 ROS 产生,因为在 TLR4 缺陷型小鼠获得的 BMMC 中没有发生这种情况。最后,共聚焦显微镜图像显示μ-阿片和 TLR4 受体的显著共定位,并且在美沙酮处理后增加。我们的结果表明,美沙酮通过一种需要μ-阿片和 TLR4 受体之间新的串扰途径的机制产生 MCETosis。

https://cdn.ncbi.nlm.nih.gov/pmc/blobs/be22/10889600/09289fdea8d8/ijms-25-02137-g001.jpg

文献AI研究员

20分钟写一篇综述,助力文献阅读效率提升50倍。

立即体验

用中文搜PubMed

大模型驱动的PubMed中文搜索引擎

马上搜索

文档翻译

学术文献翻译模型,支持多种主流文档格式。

立即体验