Suppr超能文献

骨形态发生蛋白(BMP)信号通路受损会破坏子宫内膜异位症中的蜕膜化。

Impaired bone morphogenetic protein (BMP) signaling pathways disrupt decidualization in endometriosis.

机构信息

Department of Pathology & Immunology, Baylor College of Medicine, Houston, TX, 77030, USA.

Department of Molecular and Human Genetics, Baylor College of Medicine, Houston, TX, 77030, USA.

出版信息

Commun Biol. 2024 Feb 24;7(1):227. doi: 10.1038/s42003-024-05898-z.

Abstract

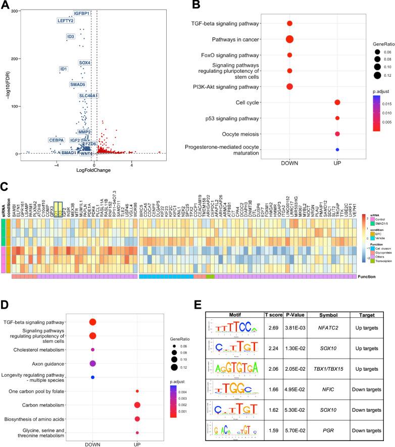
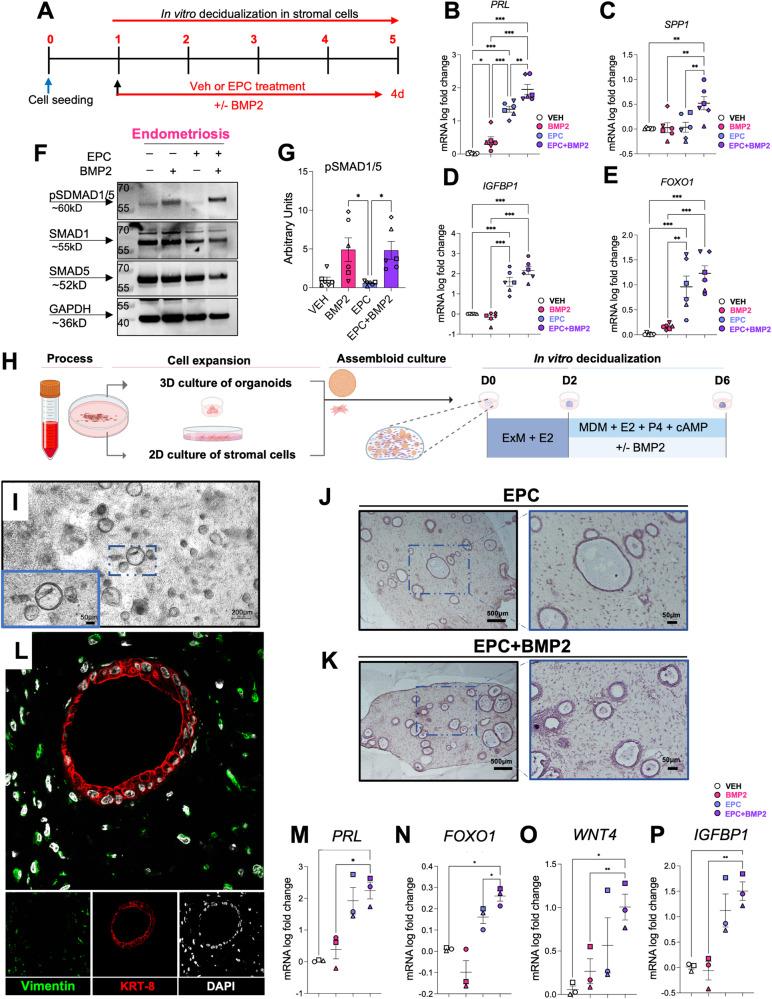
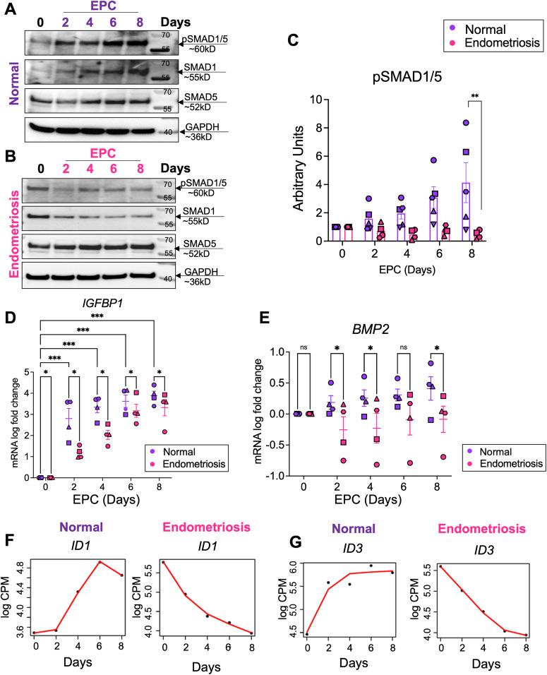
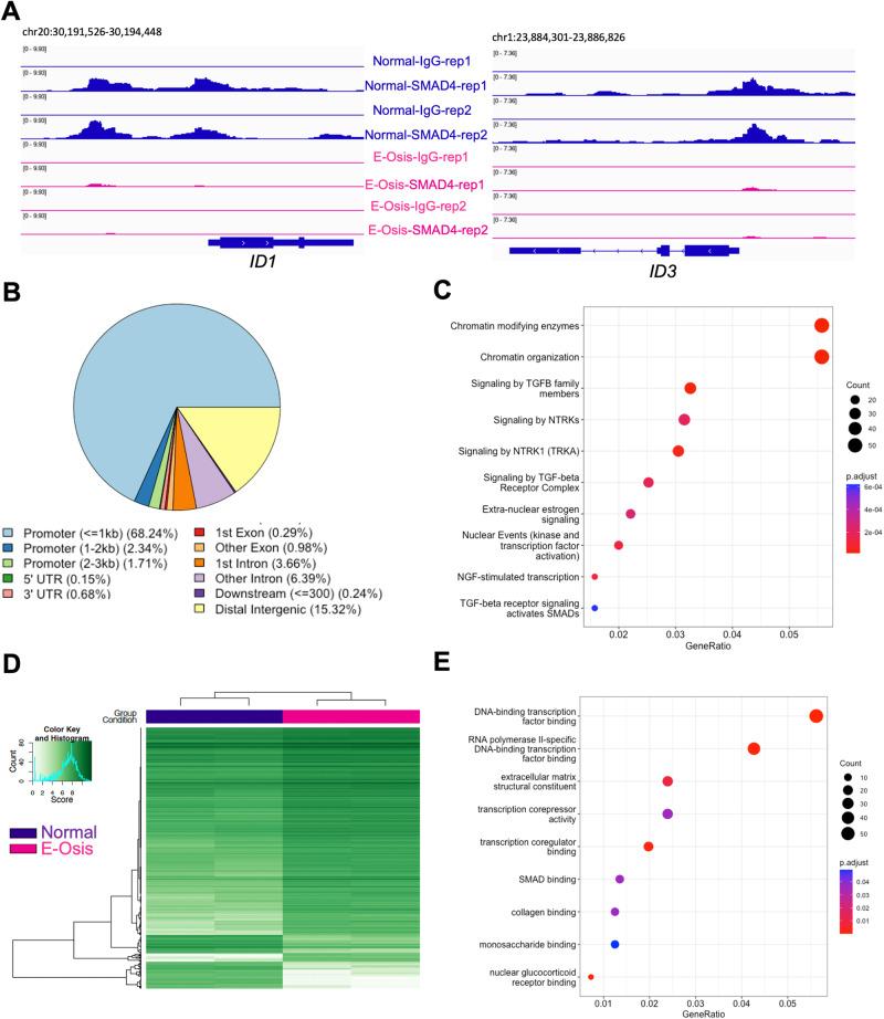
Endometriosis is linked to increased infertility and pregnancy complications due to defective endometrial decidualization. We hypothesized that identification of altered signaling pathways during decidualization could identify the underlying cause of infertility and pregnancy complications. Our study reveals that transforming growth factor β (TGFβ) pathways are impaired in the endometrium of individuals with endometriosis, leading to defective decidualization. Through detailed transcriptomic analyses, we discovered abnormalities in TGFβ signaling pathways and key regulators, such as SMAD4, in the endometrium of affected individuals. We also observed compromised activity of bone morphogenetic proteins (BMP), a subset of the TGFβ family, that control endometrial receptivity. Using 3-dimensional models of endometrial stromal and epithelial assembloids, we showed that exogenous BMP2 improved decidual marker expression in individuals with endometriosis. Our findings reveal dysfunction of BMP/SMAD signaling in the endometrium of individuals with endometriosis, explaining decidualization defects and subsequent pregnancy complications in these individuals.

摘要

子宫内膜异位症与不孕和妊娠并发症增加有关,这是由于子宫内膜蜕膜化缺陷所致。我们假设在蜕膜化过程中鉴定到改变的信号通路可以确定不孕和妊娠并发症的根本原因。我们的研究表明,子宫内膜异位症患者的子宫内膜中转化生长因子β (TGFβ) 途径受损,导致蜕膜化缺陷。通过详细的转录组分析,我们在受影响个体的子宫内膜中发现了 TGFβ 信号通路和关键调节剂(如 SMAD4)的异常。我们还观察到控制子宫内膜容受性的骨形态发生蛋白 (BMP) 的子集的活性受损,BMP 是 TGFβ 家族的一部分。使用子宫内膜基质和上皮细胞嵌合体的 3 维模型,我们表明外源性 BMP2 可改善子宫内膜异位症患者的蜕膜标志物表达。我们的研究结果揭示了子宫内膜异位症患者中 BMP/SMAD 信号传导的功能障碍,解释了这些患者蜕膜化缺陷和随后的妊娠并发症。

https://cdn.ncbi.nlm.nih.gov/pmc/blobs/9383/10894266/45541bbb7cd9/42003_2024_5898_Fig1_HTML.jpg

文献AI研究员

20分钟写一篇综述,助力文献阅读效率提升50倍。

立即体验

用中文搜PubMed

大模型驱动的PubMed中文搜索引擎

马上搜索

文档翻译

学术文献翻译模型,支持多种主流文档格式。

立即体验