Suppr超能文献

基于网络药理学分析和实验验证,SKP通过抑制HIF-1α/HO-1通路减轻糖尿病肾病中的铁死亡。

SKP alleviates the ferroptosis in diabetic kidney disease through suppression of HIF-1α/HO-1 pathway based on network pharmacology analysis and experimental validation.

作者信息

Yan Yangtian, Yuan Ningning, Chen Yuchi, Ma Yun, Chen Ali, Wang Fujing, Yan Shihua, He Zhuo'en, He Jinyue, Zhang Chi, Wang Hao, Wang Mingqing, Diao Jianxin, Xiao Wei

机构信息

School of Traditional Chinese Medicine, Southern Medical University, Guangzhou, Guangdong, China.

Clinical Pharmacy Center, Nanfang Hospital, Southern Medical University, Guangzhou, Guangdong, China.

出版信息

Chin Med. 2024 Feb 25;19(1):31. doi: 10.1186/s13020-024-00901-5.

Abstract

BACKGROUND

Diabetic kidney disease (DKD) represents a microvascular complication of diabetes mellitus. Shenkang Pills (SKP), a traditional Chinese medicine formula, has been widely used in the treatment of DKD and has obvious antioxidant effect. Ferroptosis, a novel mode of cell death due to iron overload, has been shown to be associated with DKD. Nevertheless, the precise effects and underlying mechanisms of SKP on ferroptosis in diabetic kidney disease remain unclear.

METHODS

The active components of SKP were retrieved from the Traditional Chinese Medicine Systems Pharmacology (TCMSP) database. Protein-protein interaction (PPI) network and Herb-ingredient-targets gene network were constructed using Cytoscape. Gene Ontology (GO) and Kyoto Encyclopedia of Genes and Genomes (KEGG) pathway enrichment analyses were conducted utilizing the Metascape system database. Additionally, an in vivo model of DKD induced by Streptozotocin (STZ) was established to further investigate and validate the possible mechanisms underlying the effectiveness of SKP.

RESULTS

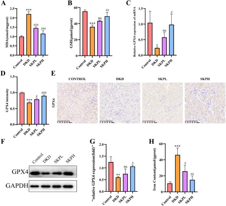
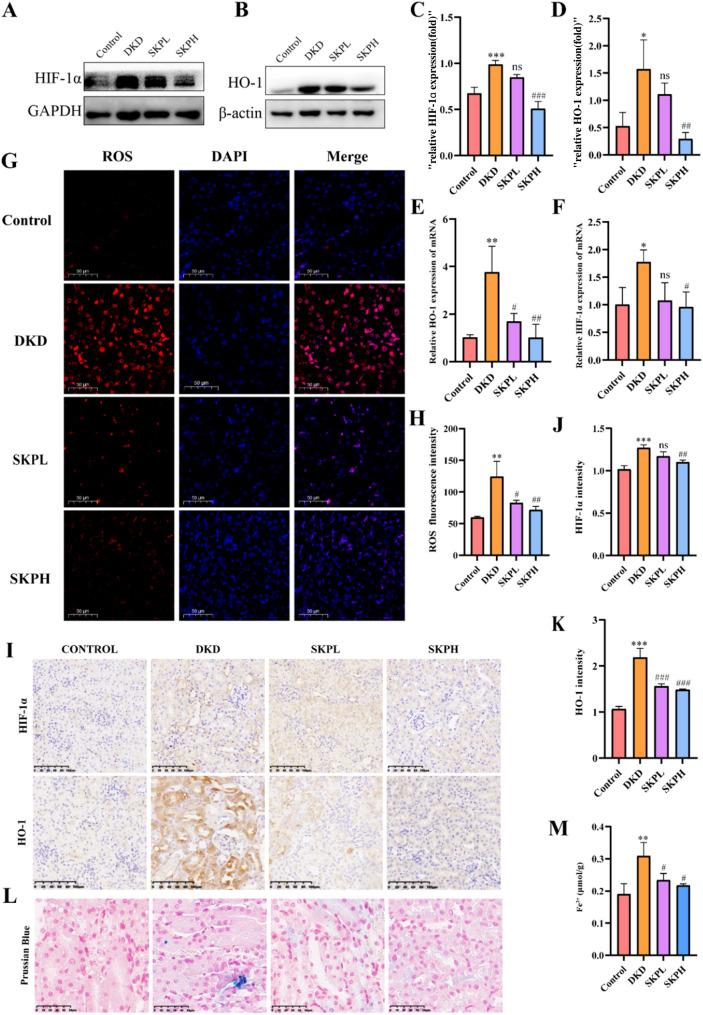
We retrieved 56 compounds and identified 223 targets of SKP through the TCMSP database. Key targets were ascertained using PPI network analysis. By constructing a Herb-Ingredient-Targets gene network, we isolated the primary active components in SKP that potentially counteract ferroptosis in diabetic kidney disease. KEGG pathway enrichment analysis suggested that SKP has the potential to alleviate ferroptosis through HIF signaling pathway, thereby mitigating renal injury in DKD. In animal experiments, fasting blood glucose, 24 h urine protein, urea nitrogen and serum creatine were measured. The results showed that SKP could improve DKD. Results from animal experiments were also confirmed the efficacy of SKP in alleviating renal fibrosis, oxidative stress and ferroptosis in DKD mice. These effects were accompanied by the significant reductions in renal tissue expression of HIF-1α and HO-1 proteins. The mRNA and immunohistochemistry results were the same as above.

CONCLUSIONS

SKP potentially mitigating renal injury in DKD by subduing ferroptosis through the intricacies of the HIF-1α/HO-1 signaling pathway.

摘要

背景

糖尿病肾病(DKD)是糖尿病的一种微血管并发症。肾康丸(SKP)是一种中药配方,已广泛用于DKD的治疗,具有明显的抗氧化作用。铁死亡是一种由于铁过载导致的新型细胞死亡模式,已被证明与DKD有关。然而,SKP对糖尿病肾病铁死亡的确切作用和潜在机制仍不清楚。

方法

从中药系统药理学(TCMSP)数据库中检索SKP的活性成分。使用Cytoscape构建蛋白质-蛋白质相互作用(PPI)网络和中药-成分-靶点基因网络。利用Metascape系统数据库进行基因本体(GO)和京都基因与基因组百科全书(KEGG)通路富集分析。此外,建立链脲佐菌素(STZ)诱导的DKD体内模型,以进一步研究和验证SKP有效性的可能机制。

结果

通过TCMSP数据库检索到56种化合物,鉴定出SKP的223个靶点。通过PPI网络分析确定关键靶点。通过构建中药-成分-靶点基因网络,我们分离出SKP中可能对抗糖尿病肾病铁死亡的主要活性成分。KEGG通路富集分析表明,SKP有可能通过缺氧诱导因子(HIF)信号通路减轻铁死亡,从而减轻DKD中的肾损伤。在动物实验中,测量空腹血糖、24小时尿蛋白、尿素氮和血清肌酐。结果表明,SKP可以改善DKD。动物实验结果也证实了SKP在减轻DKD小鼠肾纤维化、氧化应激和铁死亡方面的疗效。这些作用伴随着肾组织中HIF-1α和血红素加氧酶-1(HO-1)蛋白表达的显著降低。mRNA和免疫组化结果与上述相同。

结论

SKP可能通过HIF-1α/HO-1信号通路的复杂机制抑制铁死亡,从而减轻DKD中的肾损伤。

https://cdn.ncbi.nlm.nih.gov/pmc/blobs/9a36/10894492/e9cf1ff8ef63/13020_2024_901_Fig1_HTML.jpg

文献AI研究员

20分钟写一篇综述,助力文献阅读效率提升50倍。

立即体验

用中文搜PubMed

大模型驱动的PubMed中文搜索引擎

马上搜索

文档翻译

学术文献翻译模型,支持多种主流文档格式。

立即体验