Suppr超能文献

脱细胞细胞外基质可恢复巨噬细胞免疫稳态并减轻铁过载,以促进二硫代磷酸酯碘化物损伤愈合。

dECM restores macrophage immune homeostasis and alleviates iron overload to promote DTPI healing.

作者信息

Zhang Ju, Si Ruijuan, Gao Yu, Shan Hui, Su Qi, Feng Zujian, Huang Pingsheng, Kong Deling, Wang Weiwei

机构信息

Tianjin Key Laboratory of Biomaterial Research, Institute of Biomedical Engineering, Chinese Academy of Medical Sciences and Peking Union Medical College, Tianjin 300192, China.

School of Nursing, Qingdao University, Ningde Road, Shinan District, Qingdao, Shandong, 266071, China.

出版信息

Regen Biomater. 2024 Jan 17;11:rbad118. doi: 10.1093/rb/rbad118. eCollection 2024.

Abstract

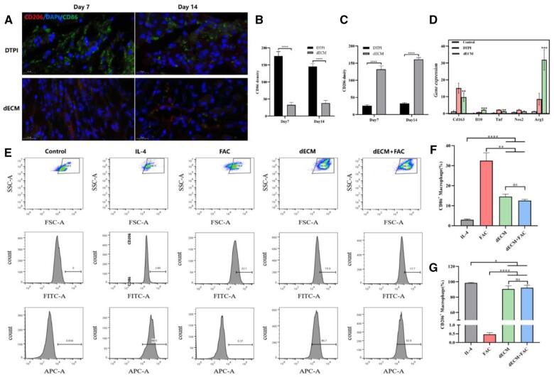
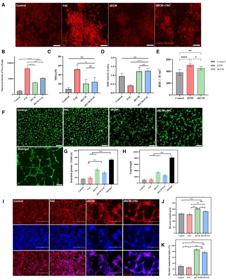
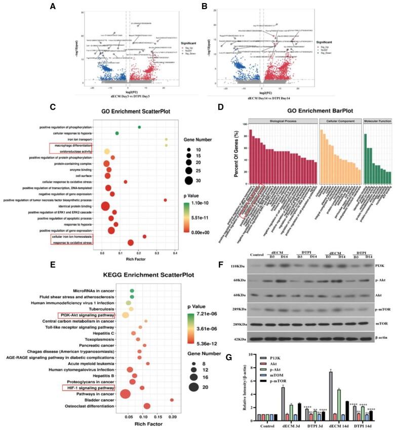
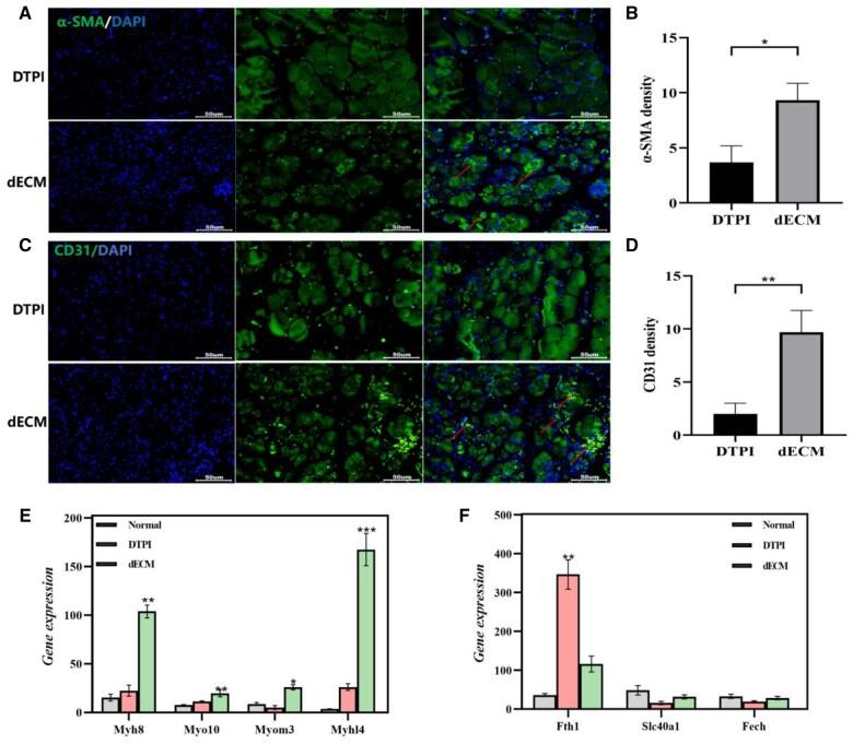
Due to its highly insidious and rapid progression, deep tissue pressure injury (DTPI) is a clinical challenge. Our previous study found that DTPI may be a skeletal muscle injury dominated by macrophage immune dysfunction due to excessive iron accumulation. Decellularized extracellular matrix (dECM) hydrogel promotes skeletal muscle injury repair. However, its role in polarizing macrophages and regulating iron metabolism in DTPI remains unclear. Here, porcine dECM hydrogel was prepared, and its therapeutic function and mechanism in repairing DTPI were investigated. The stimulus of dECM hydrogel toward RAW264.7 cells resulted in a significantly higher percentage of CD206 macrophages and notably decreased intracellular divalent iron levels. In mice DTPI model, dECM hydrogel treatment promoted M1 to M2 macrophage conversion, improved iron metabolism and reduced oxidative stress in the early stage of DTPI. In the remodeling phase, the dECM hydrogel remarkably enhanced revascularization and accelerated skeletal muscle repair. Furthermore, the immunomodulation of dECM hydrogels was mainly involved in the P13k/Akt signaling pathway, as revealed by GO and KEGG pathway analysis, which may ameliorate the iron deposition and promote the healing of DTPI. Our findings indicate that dECM hydrogel is promising in skeletal muscle repair, inflammation resolution and tissue injury healing by effectively restoring macrophage immune homeostasis and normalizing iron metabolism.

摘要

由于其高度隐匿且进展迅速,深部组织压力性损伤(DTPI)是一项临床挑战。我们之前的研究发现,DTPI可能是一种由于铁过量积累导致巨噬细胞免疫功能障碍主导的骨骼肌损伤。去细胞化细胞外基质(dECM)水凝胶可促进骨骼肌损伤修复。然而,其在DTPI中极化巨噬细胞和调节铁代谢的作用仍不清楚。在此,制备了猪dECM水凝胶,并研究了其修复DTPI的治疗功能及机制。dECM水凝胶对RAW264.7细胞的刺激导致CD206巨噬细胞的百分比显著更高,且细胞内二价铁水平显著降低。在小鼠DTPI模型中,dECM水凝胶治疗促进了M1向M2巨噬细胞的转化,改善了铁代谢,并在DTPI早期降低了氧化应激。在重塑阶段,dECM水凝胶显著增强了血管再生并加速了骨骼肌修复。此外,GO和KEGG通路分析显示,dECM水凝胶的免疫调节主要涉及P13k/Akt信号通路,这可能改善铁沉积并促进DTPI的愈合。我们的研究结果表明,dECM水凝胶通过有效恢复巨噬细胞免疫稳态和使铁代谢正常化,在骨骼肌修复、炎症消退和组织损伤愈合方面具有前景。

https://cdn.ncbi.nlm.nih.gov/pmc/blobs/7060/10884736/3ecb31846d1a/rbad118f9.jpg

文献AI研究员

20分钟写一篇综述,助力文献阅读效率提升50倍。

立即体验

用中文搜PubMed

大模型驱动的PubMed中文搜索引擎

马上搜索

文档翻译

学术文献翻译模型,支持多种主流文档格式。

立即体验