Suppr超能文献

游离或脂质体包裹的青蒿琥酯对甲状腺乳头状癌细胞的体外铁死亡及抗肿瘤作用

In Vitro Ferroptotic and Antitumor Effect of Free or Liposome-Encapsulated Artesunate in Papillary Thyroid Cancer Cells.

作者信息

Sun Li, Zheng Guangzhe, Zhou Meng, Zhang Yingyu, Yang Yashuang, Zhang Shuping, Gao Ling

机构信息

Department of Endocrinology, Shandong Provincial Hospital, Shandong University, Jinan, Shandong 250021, China.

Shandong Key Laboratory of Endocrinology and Lipid Metabolism, Jinan, Shandong 250021, China.

出版信息

ACS Omega. 2024 Feb 7;9(7):7463-7470. doi: 10.1021/acsomega.3c05226. eCollection 2024 Feb 20.

Abstract

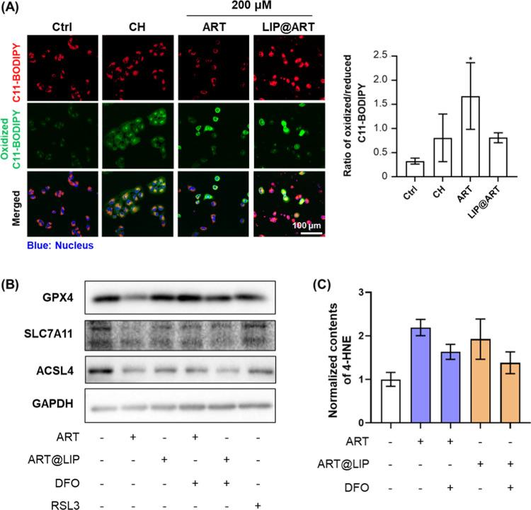
Papillary thyroid cancer (PTC) is generally treated as an indolent and curable cancer. However, the unavailability of surgery and ineffective radiotherapy persists in PTCs, resulting in poor outcomes and low survival rates. Thus, new chemotherapeutic strategies for PTCs are urgently needed. Resistance to ferroptosis remarkably contributes to cancer occurrence and progression. Artesunate (ART) has been repurposed as an anticancer drug, as it induces cell death in numerous cancers. However, whether ART induces ferroptosis in PTC cells and, consequently, facilitates PTC therapy remains elusive. Furthermore, overcoming the pharmacological limitations of ART is a key requirement to support its clinical application. Herein, we reanalyzed the Cancer Genome Atlas (TCGA) and Genotype-Tissue Expression database (GTEx) to characterize the occurrence of resistance to ferroptosis in thyroid cancer. In vitro results showed that ART induced ferroptosis in PTC cells by increasing the cellular iron content. The encapsulation of ART by liposomes did not alter the efficiency in inducing ferroptosis and inhibiting the invasion and migration of PTC cells compared with direct ART application. Thus, PTC resistance to ferroptosis can be overcome by ART and liposome-encapsulated ART.

摘要

甲状腺乳头状癌(PTC)通常被视为一种进展缓慢且可治愈的癌症。然而,PTC患者无法进行手术且放疗无效,导致预后不良和生存率低。因此,迫切需要针对PTC的新化疗策略。对铁死亡的抗性显著促进癌症的发生和发展。青蒿琥酯(ART)已被重新用作抗癌药物,因为它能在多种癌症中诱导细胞死亡。然而,ART是否能在PTC细胞中诱导铁死亡,进而促进PTC治疗仍不清楚。此外,克服ART的药理学局限性是支持其临床应用的关键要求。在此,我们重新分析了癌症基因组图谱(TCGA)和基因型-组织表达数据库(GTEx),以表征甲状腺癌中铁死亡抗性的发生情况。体外结果表明,ART通过增加细胞内铁含量诱导PTC细胞发生铁死亡。与直接应用ART相比,脂质体包裹的ART在诱导铁死亡以及抑制PTC细胞侵袭和迁移方面的效率没有改变。因此,ART和脂质体包裹的ART可以克服PTC对铁死亡的抗性。

https://cdn.ncbi.nlm.nih.gov/pmc/blobs/aacd/10882705/27bda03254bb/ao3c05226_0001.jpg

文献AI研究员

20分钟写一篇综述,助力文献阅读效率提升50倍。

立即体验

用中文搜PubMed

大模型驱动的PubMed中文搜索引擎

马上搜索

文档翻译

学术文献翻译模型,支持多种主流文档格式。

立即体验