Suppr超能文献

含壳聚糖修饰金纳米粒子的水凝胶在治愈耐抗生素细菌感染的糖尿病伤口方面显示出显著疗效。

Hydrogels Containing Chitosan-Modified Gold Nanoparticles Show Significant Efficacy in Healing Diabetic Wounds Infected with Antibiotic-Resistant Bacteria.

机构信息

Department of Hand Surgery, The Second Hospital of Jilin University, Changchun, 130041, People's Republic of China.

Department of Pharmacy, The Second Hospital of Jilin University, Changchun, 130041, People's Republic of China.

出版信息

Int J Nanomedicine. 2024 Feb 19;19:1539-1556. doi: 10.2147/IJN.S448282. eCollection 2024.

Abstract

PURPOSE

Persistent Infections and inflammation are associated with impaired wound healing in diabetic patients. There is a pressing demand for innovative antimicrobial strategies to address infections arising from antibiotic-resistant bacteria. Polymer-modified gold nanoparticles (AuNPs) show broad-spectrum antibacterial properties and significant biocompatibility. This study investigated the antibacterial and wound healing efficacy of hydrogel dressings conjugated with chitosan-AuNPs in diabetic model rats.

METHODS

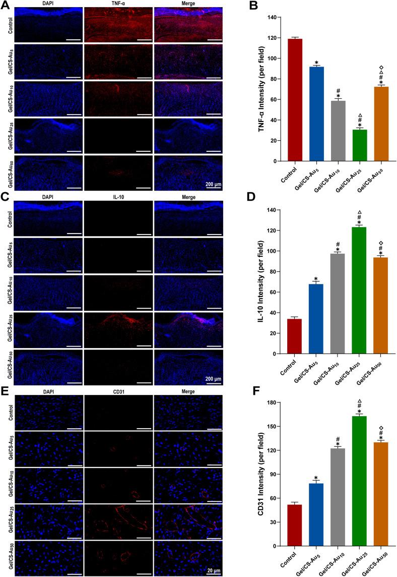
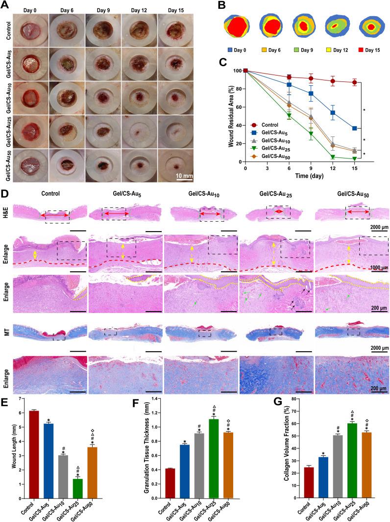
Chitosan (CS)-functionalized gold nanoparticles (CS-AuNPs) were incorporated into hydrogel dressings (Gel/CS-AuNPs), which were formulated through the chemical cross-linking of gelatin with sodium alginate (SA). The basic characteristics of Gel/CS-AuNPs were analyzed by TEM, SEM, XRD, and UV-visible spectra. Rheological, swelling, degradation, and adhesive properties of Gel/CS-AuNPs were also determined. In vitro anti-bactericidal effects of the Gel/CS-AuNPs were analyzed with , and . In vitro biocompatibility of the Gel/CS-AuNPs was evaluated using NIH3T3 cells. The in vivo antibacterial and wound healing efficacy of the Gel/CS-AuNPs was analyzed in the diabetic wound model rats. Histological and immunofluorescence staining were performed to determine the status of angiogenesis, epithelization, inflammation response, and collagen deposition.

RESULTS

Gel/CS-AuNPs demonstrated significant high biodegradability, water absorption bactericidal, and biocompatibility, and slight adhesiveness. Gel/CS-AuNPs exhibited pronounced antibacterial efficacy against gram-negative, gram-positive, and in a CS-AuNPs-dose-dependent manner. In the diabetic wound model rats, Gel/CS-AuNPs effectively killed , reduced inflammation, and promoted angiogenesis and collagen deposition and remodeling at the wound site. As a result, Gel/CS-AuNPs expedited the recovery process for infected diabetic wounds. Among the hydrogels with different CS-AuNPs concentrations, Gel/CS-Au with 25% CS-AuNPs showed the best bactericidal and wound healing performance.

CONCLUSION

Gel/CS-AuNPs significantly improve the healing of -infected diabetic wounds in the rat model. Therefore, Gel/CS-AuNPs show great promise for the treatment of diabetic infection wound healing.

摘要

目的

持续的感染和炎症与糖尿病患者伤口愈合不良有关。因此,迫切需要创新的抗菌策略来解决由抗生素耐药细菌引起的感染。聚合物修饰的金纳米粒子(AuNPs)具有广谱抗菌特性和显著的生物相容性。本研究探讨了壳聚糖-金纳米粒子(CS-AuNPs)修饰水凝胶敷料在糖尿病模型大鼠中的抗菌和伤口愈合效果。

方法

将壳聚糖(CS)功能化的金纳米粒子(CS-AuNPs)掺入水凝胶敷料(Gel/CS-AuNPs)中,通过明胶与海藻酸钠(SA)的化学交联来制备。通过 TEM、SEM、XRD 和 UV-可见光谱分析 Gel/CS-AuNPs 的基本特性。还测定了 Gel/CS-AuNPs 的流变学、溶胀、降解和粘附性能。通过 和 分析 Gel/CS-AuNPs 的体外杀菌效果。通过 NIH3T3 细胞评估 Gel/CS-AuNPs 的体外生物相容性。在糖尿病创面模型大鼠中分析 Gel/CS-AuNPs 的体内抗菌和创面愈合效果。进行组织学和免疫荧光染色,以确定血管生成、上皮化、炎症反应和胶原沉积的状态。

结果

Gel/CS-AuNPs 表现出显著的高生物降解性、吸水性杀菌性和生物相容性,以及轻微的粘附性。Gel/CS-AuNPs 对革兰氏阴性菌、革兰氏阳性菌和 表现出显著的抗菌功效,且呈 CS-AuNPs 剂量依赖性。在糖尿病创面模型大鼠中,Gel/CS-AuNPs 有效杀灭 ,减轻炎症,促进血管生成和胶原沉积及重塑,从而加速感染性糖尿病创面的恢复过程。在不同 CS-AuNPs 浓度的水凝胶中,含 25%CS-AuNPs 的 Gel/CS-Au 显示出最佳的杀菌和伤口愈合性能。

结论

Gel/CS-AuNPs 可显著改善糖尿病大鼠感染创面的愈合。因此,Gel/CS-AuNPs 在治疗糖尿病感染性创面愈合方面具有广阔的应用前景。

https://cdn.ncbi.nlm.nih.gov/pmc/blobs/bb92/10891276/9b222b40dfc7/IJN-19-1539-g0001.jpg

文献AI研究员

20分钟写一篇综述,助力文献阅读效率提升50倍。

立即体验

用中文搜PubMed

大模型驱动的PubMed中文搜索引擎

马上搜索

文档翻译

学术文献翻译模型,支持多种主流文档格式。

立即体验