Suppr超能文献

DHCR24 缺乏通过抑制 caveolin-1/ERK 信号通路促进血管内皮细胞衰老和内皮功能障碍。

DHCR24 Insufficiency Promotes Vascular Endothelial Cell Senescence and Endothelial Dysfunction via Inhibition of Caveolin-1/ERK Signaling.

机构信息

Key Laboratory of Vascular Aging, Ministry of Education, Tongji Hospital of Tongji Medical College, Huazhong University of Science and Technology, Wuhan, People's Republic of China.

Department of Geriatrics, Tongji Hospital of Tongji Medical College, Huazhong University of Science and Technology, Wuhan, PR China.

出版信息

J Gerontol A Biol Sci Med Sci. 2024 Apr 1;79(4). doi: 10.1093/gerona/glae059.

Abstract

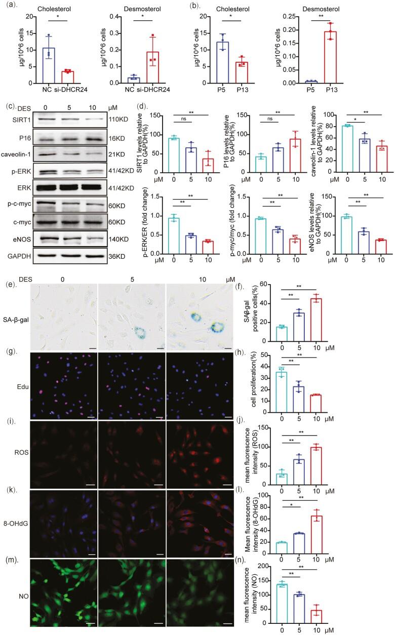
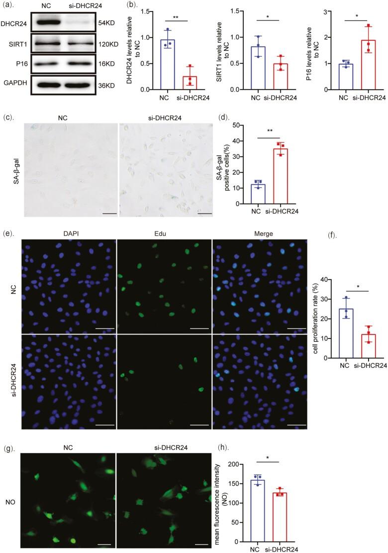
Endothelial cells (ECs) senescence is critical for vascular dysfunction, which leads to age-related disease. DHCR24, a 3β-hydroxysterol δ 24 reductase with multiple functions other than enzymatic activity, has been involved in age-related disease. However, little is known about the relationship between DHCR24 and vascular ECs senescence. We revealed that DHCR24 expression is chronologically decreased in senescent human umbilical vein endothelial cells (HUVECs) and the aortas of aged mice. ECs senescence in endothelium-specific DHCR24 knockout mice was characterized by increased P16 and senescence-associated secretory phenotype, decreased SIRT1 and cell proliferation, impaired endothelium-dependent relaxation, and elevated blood pressure. In vitro, DHCR24 knockdown in young HUVECs resulted in a similar senescence phenotype. DHCR24 deficiency impaired endothelial migration and tube formation and reduced nitric oxide (NO) levels. DHCR24 suppression also inhibited the caveolin-1/ERK signaling, probably responsible for increased reactive oxygen species production and decreased eNOS/NO. Conversely, DHCR24 overexpression enhanced this signaling pathway, blunted the senescence phenotype, and improved cellular function in senescent cells, effectively blocked by the ERK inhibitor U0126. Moreover, desmosterol accumulation induced by DHCR24 deficiency promoted HUVECs senescence and inhibited caveolin-1/ERK signaling. Our findings demonstrate that DHCR24 is essential in ECs senescence.

摘要

内皮细胞(ECs)衰老对于血管功能障碍至关重要,而血管功能障碍会导致与年龄相关的疾病。DHCR24 是一种具有多种功能的 3β-羟固醇 δ24 还原酶,除了酶活性外,还与与年龄相关的疾病有关。然而,DHCR24 与血管内皮细胞衰老之间的关系知之甚少。我们揭示了 DHCR24 的表达在衰老的人脐静脉内皮细胞(HUVEC)和老年小鼠的主动脉中随时间推移而逐渐降低。内皮细胞特异性 DHCR24 敲除小鼠的 ECs 衰老表现为 P16 和衰老相关分泌表型增加,SIRT1 和细胞增殖减少,内皮依赖性松弛受损,血压升高。在体外,年轻的 HUVEC 中的 DHCR24 敲低导致类似的衰老表型。DHCR24 缺乏会损害内皮细胞迁移和管状形成,并降低一氧化氮(NO)水平。DHCR24 抑制还抑制了 caveolin-1/ERK 信号通路,可能导致活性氧(ROS)产生增加和 eNOS/NO 减少。相反,DHCR24 过表达增强了该信号通路,减弱了衰老表型,并改善了衰老细胞的细胞功能,而 ERK 抑制剂 U0126 可有效阻断这一功能。此外,DHCR24 缺乏引起的 desmosterol 积累促进了 HUVEC 衰老并抑制了 caveolin-1/ERK 信号通路。我们的研究结果表明,DHCR24 在内皮细胞衰老中是必不可少的。

https://cdn.ncbi.nlm.nih.gov/pmc/blobs/a06a/10949436/2692574f6518/glae059_fig6.jpg

文献AI研究员

20分钟写一篇综述,助力文献阅读效率提升50倍。

立即体验

用中文搜PubMed

大模型驱动的PubMed中文搜索引擎

马上搜索

文档翻译

学术文献翻译模型,支持多种主流文档格式。

立即体验