Suppr超能文献

利伯替洛酮C通过抑制NLRP3的能力减轻氧化应激和神经炎症。

Libertellenone C attenuates oxidative stress and neuroinflammation with the capacity of NLRP3 inhibition.

作者信息

Cao Jie, Li Lanqin, Zhang Runge, Shu Zhou, Zhang Yaxin, Sun Weiguang, Zhang Yonghui, Hu Zhengxi

机构信息

Department of Pharmacy, Union Hospital, Tongji Medical College, Huazhong University of Science and Technology, Wuhan, 430022, China.

Hubei Key Laboratory of Natural Medicinal Chemistry and Resource Evaluation, Tongji Medical College, Huazhong University of Science and Technology, Wuhan, 430030, Hubei, China.

出版信息

Nat Prod Bioprospect. 2024 Feb 26;14(1):17. doi: 10.1007/s13659-024-00438-y.

Abstract

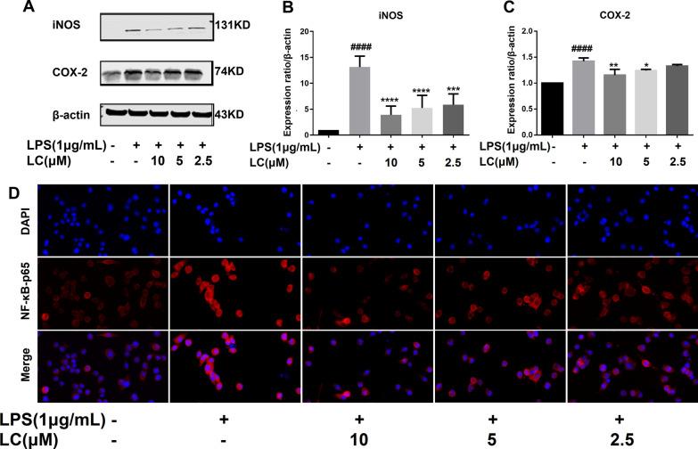
Neurodegenerative diseases (NDs) are common chronic diseases arising from progressive damage to the nervous system. Here, in-house natural product database screening revealed that libertellenone C (LC) obtained from the fermentation products of Arthrinium arundinis separated from the gut of a centipede collected in our Tongji campus, showed a remarkable neuroprotective effect. Further investigation was conducted to clarify the specific mechanism. LC dose-dependently reversed glutamate-induced decreased viability, accumulated reactive oxygen species, mitochondrial membrane potential loss, and apoptosis in SH-SY5Y cells. Network pharmacology analysis predicted that the targets of LC were most likely directly related to oxidative stress and the regulation of inflammatory factor-associated signaling pathways. Further study demonstrated that LC attenuated nitrite, TNF-α, and IL-1β production and decreased inducible nitric oxide synthase and cyclooxygenase expression in lipopolysaccharide-induced BV-2 cells. LC could directly inhibit NLRP3 inflammasome activation by decreasing the expression levels of NLRP3, ASC, cleaved Caspase-1, and NF-κB p65. Our results provide a new understanding of how LC inhibits the NLRP3 inflammasome in microglia, providing neuroprotection. These findings might guide the development of effective LC-based therapeutic strategies for NDs.

摘要

神经退行性疾病(NDs)是由神经系统的进行性损伤引起的常见慢性疾病。在此,通过内部天然产物数据库筛选发现,从采集于我校同济校区蜈蚣肠道中分离出的节菱孢菌发酵产物中获得的 libertellenone C(LC)具有显著的神经保护作用。为阐明其具体机制,我们进行了进一步研究。LC 呈剂量依赖性地逆转了谷氨酸诱导的 SH-SY5Y 细胞活力下降、活性氧积累、线粒体膜电位丧失及细胞凋亡。网络药理学分析预测,LC 的靶点很可能与氧化应激以及炎症因子相关信号通路的调节直接相关。进一步研究表明,LC 可减轻脂多糖诱导的 BV-2 细胞中亚硝酸盐、TNF-α和 IL-1β的产生,并降低诱导型一氧化氮合酶和环氧化酶的表达。LC 可通过降低 NLRP3、ASC、裂解的 Caspase-1 和 NF-κB p65 的表达水平直接抑制 NLRP3 炎性小体的激活。我们的研究结果为 LC 如何抑制小胶质细胞中的 NLRP3 炎性小体提供了新的认识,从而提供神经保护作用。这些发现可能会指导基于 LC 的有效治疗策略用于神经退行性疾病的开发。

https://cdn.ncbi.nlm.nih.gov/pmc/blobs/8eed/10897105/dfae3b85df4f/13659_2024_438_Fig1_HTML.jpg

文献AI研究员

20分钟写一篇综述,助力文献阅读效率提升50倍。

立即体验

用中文搜PubMed

大模型驱动的PubMed中文搜索引擎

马上搜索

文档翻译

学术文献翻译模型,支持多种主流文档格式。

立即体验