Suppr超能文献

紫花苜蓿通过激活缺铁反应来赋予对镉胁迫的耐受性。

Alfalfa confers tolerance to cadmium stress through activating the iron deficiency response in .

作者信息

Zhang Miao, Gao Jing-Yun, Dong Shi-Chen, Chang Meng-Han, Zhu Jing-Xuan, Guo Dong-Lin, Guo Chang-Hong, Bi Ying-Dong

机构信息

Heilongjiang Provincial Key Laboratory of Molecular Cell Genetics and Genetic Breeding, College of Life Science and Technology, Harbin Normal University, Harbin, China.

Institute of Crops Tillage and Cultivation, Heilongjiang Academy of Agricultural Sciences, Harbin, China.

出版信息

Front Plant Sci. 2024 Feb 12;15:1358673. doi: 10.3389/fpls.2024.1358673. eCollection 2024.

Abstract

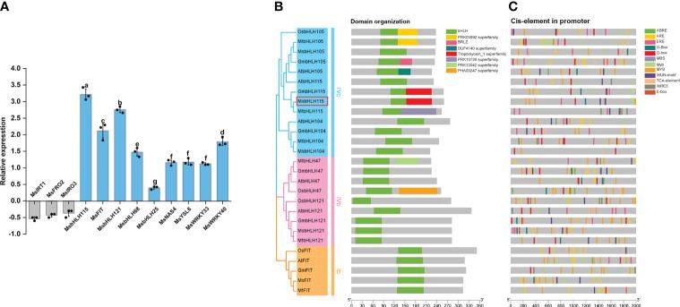
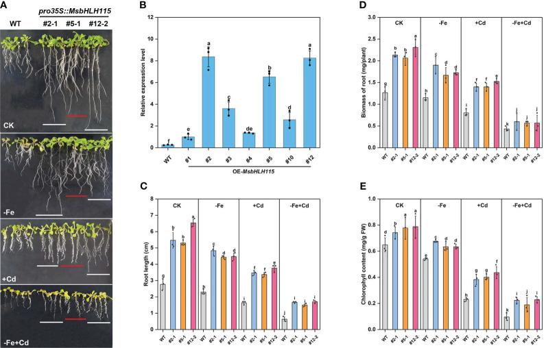
Cadmium (Cd) pollution severely affects plant growth and development, posing risks to human health throughout the food chain. Improved iron (Fe) nutrients could mitigate Cd toxicity in plants, but the regulatory network involving Cd and Fe interplay remains unresolved. Here, a transcription factor gene of alfalfa, was verified to respond to iron deficiency and Cd stress. Overexpression of enhanced tolerance to Cd stress, showing better growth and less ROS accumulation in . Overexpression of significantly enhanced Fe and Zn accumulation and did not affect Cd, Mn, and Cu concentration in Arabidopsis. Further investigations revealed that up-regulated iron homeostasis regulation genes, ROS-related genes, and metal chelation and detoxification genes, contributing to attenuating Cd toxicity. Y1H, EMSA, and LUC assays confirmed the physical interaction between MsbHLH115 and E-box, which is present in the promoter regions of most of the above-mentioned iron homeostasis regulatory genes. The transient expression experiment showed that MsbHLH115 interacted with . The results suggest that may directly regulate the iron-deficiency response system and indirectly regulate the metal detoxification response mechanism, thereby enhancing plant Cd tolerance. In summary, enhancing iron accumulation through transcription factor regulation holds promise for improving plant tolerance to Cd toxicity, and is a potential candidate for addressing Cd toxicity issues.

摘要

镉(Cd)污染严重影响植物的生长发育,并通过食物链对人类健康构成风险。改善铁(Fe)营养可以减轻植物中的Cd毒性,但涉及Cd和Fe相互作用的调控网络仍未得到解决。在这里,苜蓿的一个转录因子基因被证实对缺铁和Cd胁迫有响应。该基因的过表达增强了对Cd胁迫的耐受性,在苜蓿中表现出更好的生长和更少的活性氧积累。该基因的过表达显著增强了拟南芥中铁和锌的积累,并且不影响镉、锰和铜的浓度。进一步的研究表明,该基因上调了铁稳态调节基因、活性氧相关基因以及金属螯合和解毒基因,有助于减轻Cd毒性。酵母单杂交(Y1H)、电泳迁移率变动分析(EMSA)和荧光素酶(LUC)分析证实了MsbHLH115与E-box之间的物理相互作用,E-box存在于上述大多数铁稳态调节基因的启动子区域。瞬时表达实验表明MsbHLH115与[具体基因]相互作用。结果表明,该基因可能直接调节缺铁反应系统,并间接调节金属解毒反应机制,从而增强植物对Cd的耐受性。总之,通过转录因子调控增强铁积累有望提高植物对Cd毒性的耐受性,并且该基因是解决Cd毒性问题的潜在候选基因。

https://cdn.ncbi.nlm.nih.gov/pmc/blobs/a300/10894947/13cc16841d5f/fpls-15-1358673-g001.jpg

文献AI研究员

20分钟写一篇综述,助力文献阅读效率提升50倍。

立即体验

用中文搜PubMed

大模型驱动的PubMed中文搜索引擎

马上搜索

文档翻译

学术文献翻译模型,支持多种主流文档格式。

立即体验