Suppr超能文献

酵母杂种中转座元件的基因组景观由结构变异和转座率的基因型特异性调节形成。

The genomic landscape of transposable elements in yeast hybrids is shaped by structural variation and genotype-specific modulation of transposition rate.

机构信息

Institut de Biologie Intégrative et des Systèmes (IBIS), Université Laval, Québec, Canada.

Département de biochimie, microbiologie et bioinformatique, Université Laval, Québec, Canada.

出版信息

Elife. 2024 Feb 27;12:RP89277. doi: 10.7554/eLife.89277.

Abstract

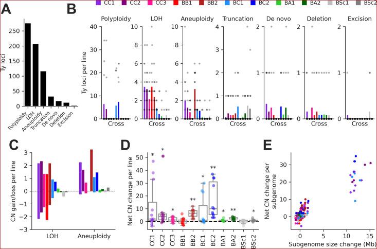
Transposable elements (TEs) are major contributors to structural genomic variation by creating interspersed duplications of themselves. In return, structural variants (SVs) can affect the genomic distribution of TE copies and shape their load. One long-standing hypothesis states that hybridization could trigger TE mobilization and thus increase TE load in hybrids. We previously tested this hypothesis (Hénault et al., 2020) by performing a large-scale evolution experiment by mutation accumulation (MA) on multiple hybrid genotypes within and between wild populations of the yeasts and . Using aggregate measures of TE load with short-read sequencing, we found no evidence for TE load increase in hybrid MA lines. Here, we resolve the genomes of the hybrid MA lines with long-read phasing and assembly to precisely characterize the role of SVs in shaping the TE landscape. Highly contiguous phased assemblies of 127 MA lines revealed that SV types like polyploidy, aneuploidy, and loss of heterozygosity have large impacts on the TE load. We characterized 18 de novo TE insertions, indicating that transposition only has a minor role in shaping the TE landscape in MA lines. Because the scarcity of TE mobilization in MA lines provided insufficient resolution to confidently dissect transposition rate variation in hybrids, we adapted an in vivo assay to measure transposition rates in various hybrid backgrounds. We found that transposition rates are not increased by hybridization, but are modulated by many genotype-specific factors including initial TE load, TE sequence variants, and mitochondrial DNA inheritance. Our results show the multiple scales at which TE load is shaped in hybrid genomes, being highly impacted by SV dynamics and finely modulated by genotype-specific variation in transposition rates.

摘要

转座元件 (TEs) 通过自身的散布重复产生结构基因组变异,是结构基因组变异的主要贡献者。反过来,结构变异 (SVs) 可以影响 TE 拷贝的基因组分布,并塑造它们的负载。一个长期存在的假设是杂交可以触发 TE 的迁移,从而增加杂种中的 TE 负载。我们之前通过在酵母的野生种群内和种群之间的多个杂交基因型上进行大规模的突变积累 (MA) 进化实验来检验这一假设 (Hénault 等人,2020 年)。使用短读测序的 TE 负载综合指标,我们没有发现杂交 MA 系中 TE 负载增加的证据。在这里,我们使用长读相和组装来解析杂交 MA 系的基因组,以精确表征 SV 在塑造 TE 景观中的作用。127 条 MA 系的高度连续相组装揭示了 SV 类型,如多倍体、非整倍体和杂合性丢失,对 TE 负载有很大的影响。我们描述了 18 个新的 TE 插入,表明转座仅在 MA 系中塑造 TE 景观方面具有次要作用。由于 MA 系中 TE 迁移的稀缺性提供了不足以自信地剖析杂种中转座率变化的分辨率,我们适应了一种体内测定来测量各种 杂交背景下的转座率。我们发现杂交不会增加转座率,而是受到许多基因型特异性因素的调节,包括初始 TE 负载、TE 序列变体和线粒体 DNA 遗传。我们的结果表明,TE 负载在杂种基因组中是通过多种尺度来塑造的,受到 SV 动力学的强烈影响,并通过转座率的基因型特异性变化进行精细调节。

https://cdn.ncbi.nlm.nih.gov/pmc/blobs/9e8a/10911583/5124f07c15e7/elife-89277-fig1.jpg

文献AI研究员

20分钟写一篇综述,助力文献阅读效率提升50倍。

立即体验

用中文搜PubMed

大模型驱动的PubMed中文搜索引擎

马上搜索

文档翻译

学术文献翻译模型,支持多种主流文档格式。

立即体验