Suppr超能文献

长链非编码RNA MACC1-AS1通过抑制铁死亡诱导胰腺癌细胞对吉西他滨耐药。

LncRNA MACC1-AS1 induces gemcitabine resistance in pancreatic cancer cells through suppressing ferroptosis.

作者信息

Zhu Jiyun, Yu Zehao, Wang Xuguang, Zhang Jinghui, Chen Yi, Chen Kaibo, Zhang Bin, Sun Jianhong, Jiang Jianshuai, Zheng Siming

机构信息

Hepatopancreatobiliary Surgery Department, The First Affiliated Hospital of Ningbo University, Ningbo, China.

FUJIAN Medical University, Fuzhou, China.

出版信息

Cell Death Discov. 2024 Feb 27;10(1):101. doi: 10.1038/s41420-024-01866-y.

Abstract

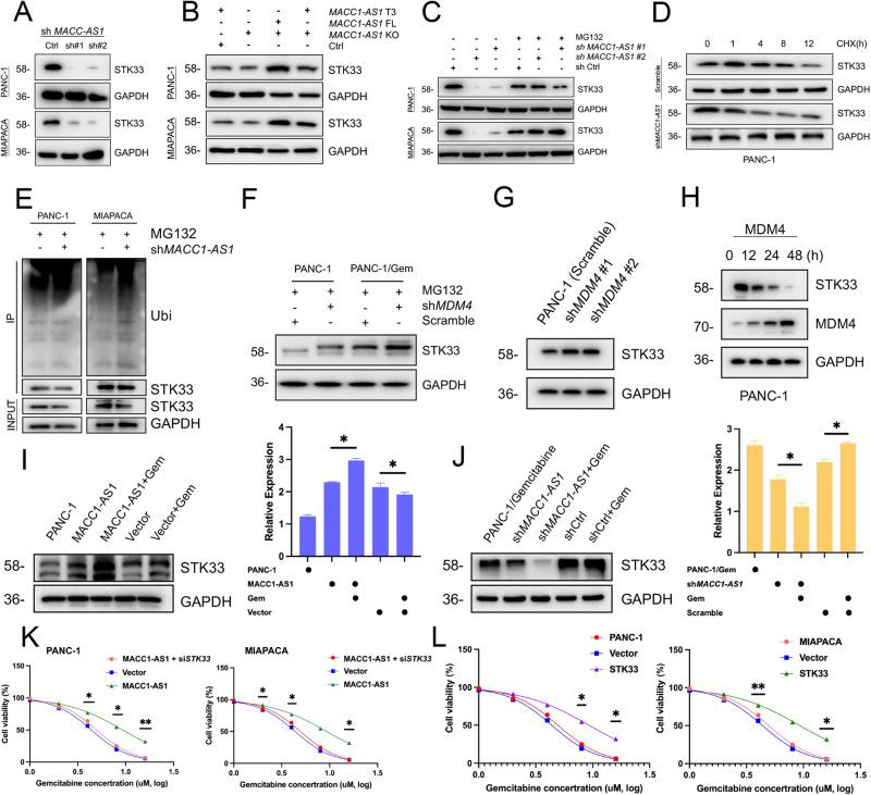
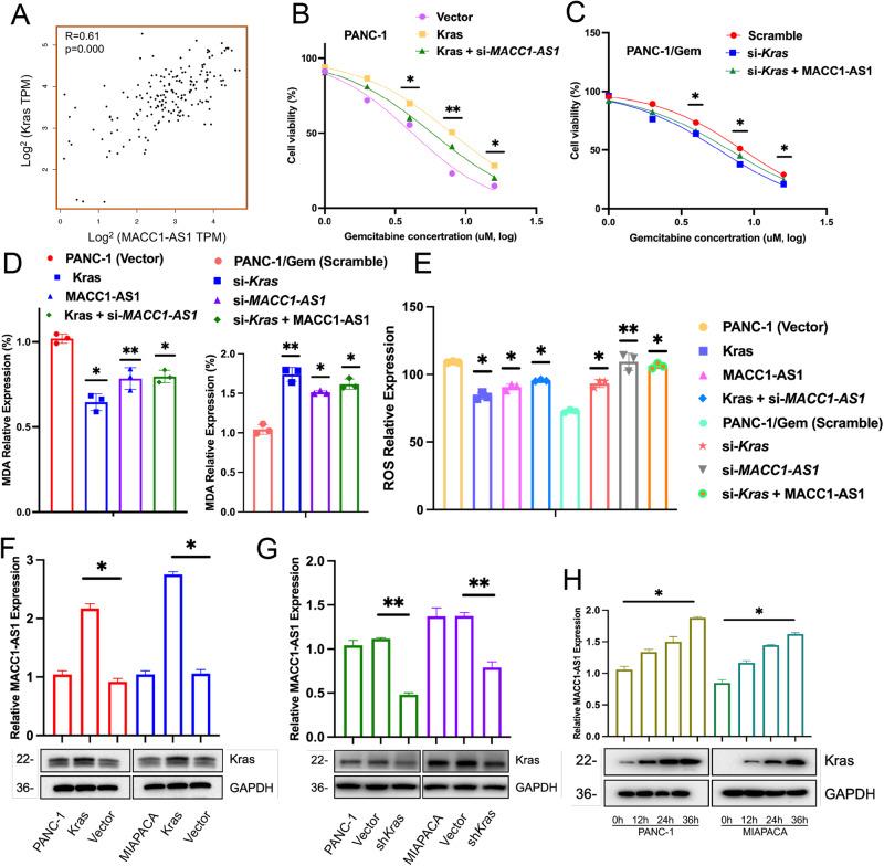
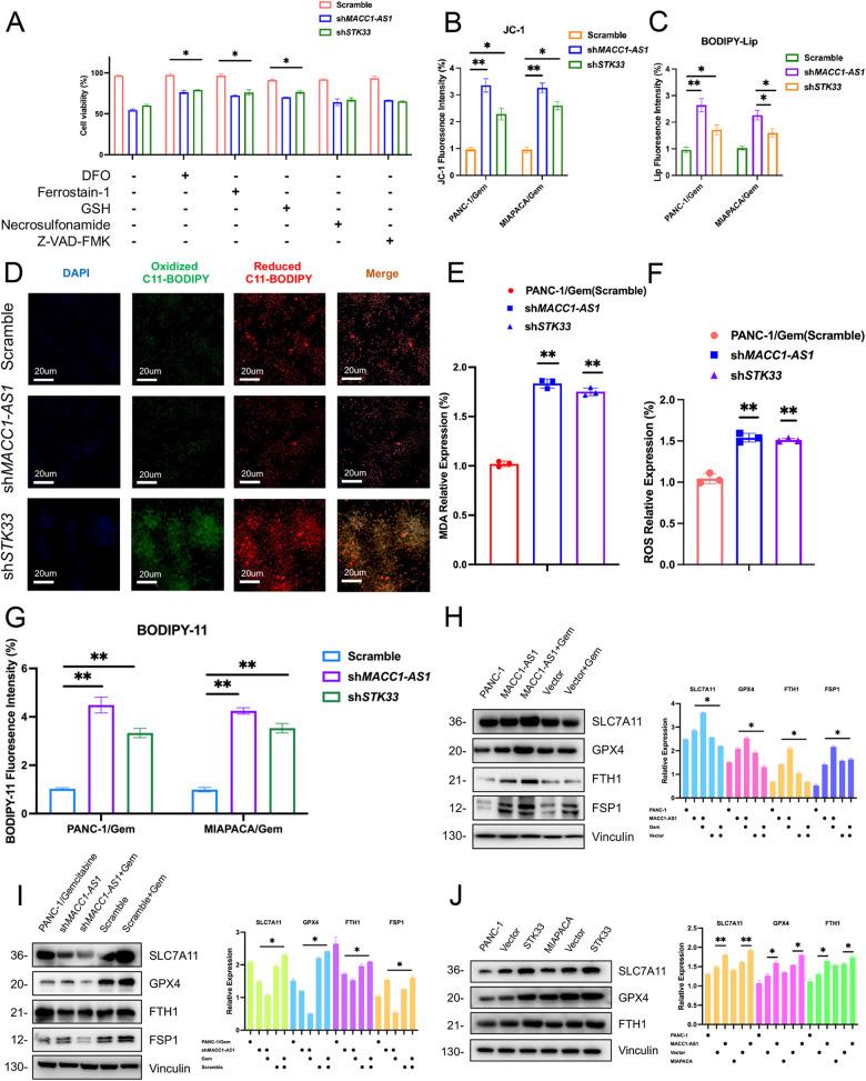
Pancreatic ductal adenocarcinoma (PDA) mortality is primarily attributed to metastasis and chemotherapy resistance. In this research, the long non-coding RNA MACC1-AS1 was studied, playing a significant role in regulating lipid oxidation processes. This regulation could further lead to the inhibition of ferroptosis induced by chemotherapeutic drugs, making it a contributing factor to gemcitabine resistance in PDA. In both gemcitabine-resistant PDA patients and mouse models, the elevated expression level of MACC1-AS1 in the tumors was noted. Additionally, overexpression of MACC1-AS1 in pancreatic cancer cells was found to enhance tolerance to gemcitabine and suppress ferroptosis. Proteomic analysis of drug-resistant pancreatic cells revealed that overexpressed MACC1-AS1 inhibited the ubiquitination degradation of residues in the protein kinase STK33 by MDM4. Furthermore, its accumulation in the cytoplasm activated STK33, further activating the ferroptosis-suppressing proteins GPX4, thereby counteracting gemcitabine-induced cellular oxidative damage. These findings suggested that the long non-coding RNA MACC1-AS1 could play a significant role in the ability of pancreatic cancer cells to evade iron-mediated ferroptosis induced by gemcitabine. This discovery holds promise for developing clinical therapeutic strategies to combat chemotherapy resistance in pancreatic cancer.

摘要

胰腺导管腺癌(PDA)的死亡率主要归因于转移和化疗耐药性。在本研究中,对长链非编码RNA MACC1-AS1进行了研究,其在调节脂质氧化过程中发挥着重要作用。这种调节可能进一步导致化疗药物诱导的铁死亡受到抑制,使其成为PDA中吉西他滨耐药的一个促成因素。在吉西他滨耐药的PDA患者和小鼠模型中,均观察到肿瘤中MACC1-AS1的表达水平升高。此外,发现胰腺癌细胞中MACC1-AS1的过表达增强了对吉西他滨的耐受性并抑制了铁死亡。对耐药胰腺细胞的蛋白质组学分析表明,过表达的MACC1-AS1抑制了MDM4对蛋白激酶STK33中残基的泛素化降解。此外,其在细胞质中的积累激活了STK33,进一步激活了抑制铁死亡的蛋白GPX4,从而抵消了吉西他滨诱导的细胞氧化损伤。这些发现表明,长链非编码RNA MACC1-AS1可能在胰腺癌细胞逃避吉西他滨诱导的铁介导的铁死亡的能力中发挥重要作用。这一发现为开发对抗胰腺癌化疗耐药性的临床治疗策略带来了希望。

https://cdn.ncbi.nlm.nih.gov/pmc/blobs/032f/10899202/d95cd1a849ad/41420_2024_1866_Fig1_HTML.jpg

文献AI研究员

20分钟写一篇综述,助力文献阅读效率提升50倍。

立即体验

用中文搜PubMed

大模型驱动的PubMed中文搜索引擎

马上搜索

文档翻译

学术文献翻译模型,支持多种主流文档格式。

立即体验