Suppr超能文献

解析肝癌侵袭性:STAMBPL1 介导的 TRAF2 去泛素化激活 WNT/PI3K/NF-kb 信号通路。

Unlocking hepatocellular carcinoma aggression: STAMBPL1-mediated TRAF2 deubiquitination activates WNT/PI3K/NF-kb signaling pathway.

机构信息

Nanjing Medical University, Nanjing, 211166, China.

Department of General Surgery, The Affiliated Changzhou No. 2 People's Hospital of Nanjing Medical University, Changzhou, 213000, China.

出版信息

Biol Direct. 2024 Feb 28;19(1):18. doi: 10.1186/s13062-024-00460-7.

Abstract

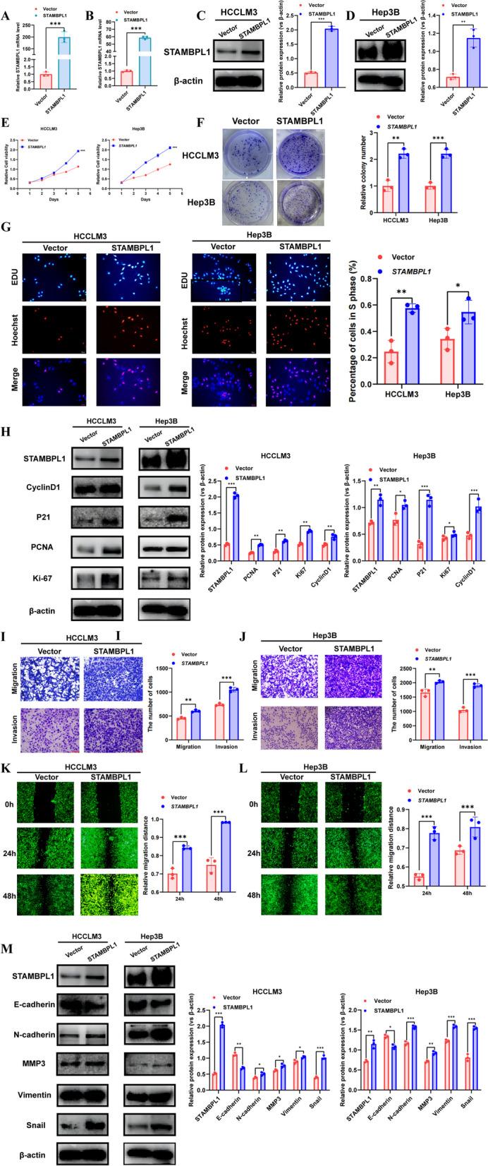
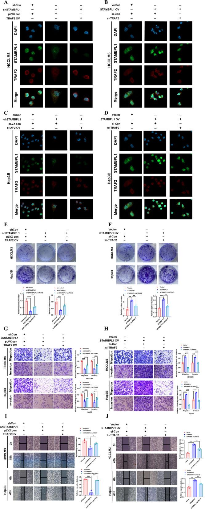
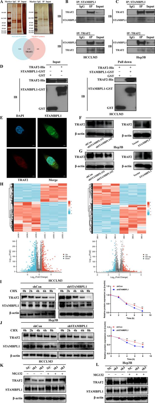
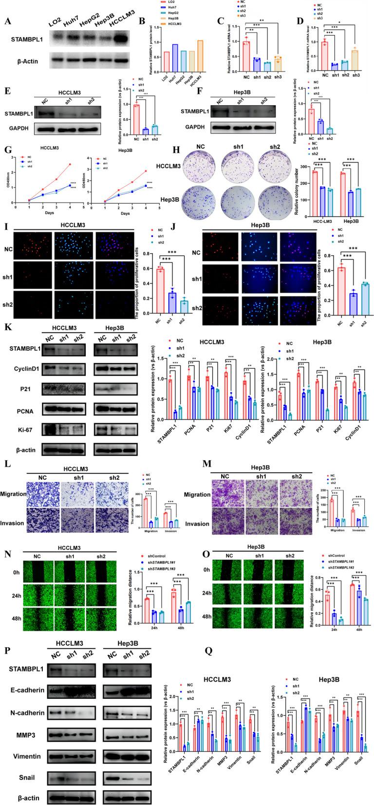
STAM Binding Protein Like 1 (STAMBPL1), functions as a deubiquitinase (DUB) and plays a significant role in various types of cancers. However, its effect as a DUB participating in the HCC tumorigenesis and progression still unknown. In the study, the upregulation and strong prognosis value of STAMBPL1 were identified in HCC patients. Functionally, STAMBPL1 significantly promoted HCC cells proliferation and metastasis, and it interacts with TRAF2 and stabilize it via the deubiquitination at the K63 residue. The TRAF2 upregulation stabilized by STAMBPL1 overexpression transfers of P65 protein into the nucleus and activates the WNT/PI3K/ NF-kb signaling pathway. The 251-436 sites of STAMBPL1 particularly interact with the 294-496 sites of TRAF2, thereby exerting the function of DUB and removing the ubiquitin molecules attached to TRAF2. Our research unveiled a new function of STAMBPL1 in mediating TRAF2 deubiquitination and stabilization, thereby activating the WNT/PI3K/NF-kb signaling pathway, suggesting its potential as a novel biomarker and therapeutic target for HCC.

摘要

STAMBPL1(STAM 结合蛋白样 1)作为去泛素化酶(DUB)发挥作用,在多种类型的癌症中起着重要作用。然而,它作为 DUB 参与 HCC 肿瘤发生和进展的作用尚不清楚。在这项研究中,鉴定了 STAMBPL1 在 HCC 患者中的上调和强烈的预后价值。功能上,STAMBPL1 显著促进 HCC 细胞的增殖和转移,它通过 K63 残基的去泛素化与 TRAF2 相互作用并稳定其结构。STAMBPL1 过表达稳定的 TRAF2 将 P65 蛋白转位到细胞核内,并激活 WNT/PI3K/NF-kb 信号通路。STAMBPL1 的 251-436 位特别与 TRAF2 的 294-496 位相互作用,从而发挥 DUB 的功能并去除 TRAF2 上附着的泛素分子。我们的研究揭示了 STAMBPL1 在介导 TRAF2 去泛素化和稳定中的新功能,从而激活了 WNT/PI3K/NF-kb 信号通路,表明其作为 HCC 的新型生物标志物和治疗靶点的潜力。

https://cdn.ncbi.nlm.nih.gov/pmc/blobs/dc6d/10903047/99c9a83c2f15/13062_2024_460_Fig1_HTML.jpg

文献AI研究员

20分钟写一篇综述,助力文献阅读效率提升50倍。

立即体验

用中文搜PubMed

大模型驱动的PubMed中文搜索引擎

马上搜索

文档翻译

学术文献翻译模型,支持多种主流文档格式。

立即体验