Suppr超能文献

miR-506-3p的过表达逆转了耐药骨肉瘤细胞中的阿霉素耐药性。

Overexpression of miR-506-3p reversed doxorubicin resistance in drug-resistant osteosarcoma cells.

作者信息

Wang Xinru, Ding Rumeng, Fu Zhe, Yang Meng, Li Duolu, Zhou Yubing, Qin Chongzhen, Zhang Wenda, Si Liuzhe, Zhang Jingmin, Chai Yuna

机构信息

Department of Pharmacy, The First Affiliated Hospital of Zhengzhou University, Zhengzhou, Henan, China.

Department of General Surgery, The Third Affiliated Hospital of Zhengzhou University, Zhengzhou, Henan, China.

出版信息

Front Pharmacol. 2024 Feb 14;15:1303732. doi: 10.3389/fphar.2024.1303732. eCollection 2024.

Abstract

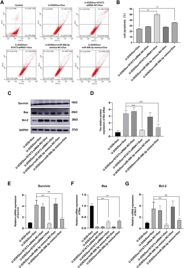
Osteosarcoma is a common primary malignant tumor of bone, and doxorubicin is one of the most widely used therapeutic drugs. While the problem of doxorubicin resistance limits the long-term treatment benefits in osteosarcoma patients. The role of miRNAs and their target genes in osteosarcoma have become increasingly prominent. Currently, there is no report on miR-506-3p reversing doxorubicin resistance by targeting STAT3 in osteosarcoma. The purpose of this study was to investigate the molecular mechanism that overexpression of miR-506-3p reverses doxorubicin resistance in drug-resistant osteosarcoma cells. Doxorubicin-resistant osteosarcoma cells (U-2OS/Dox) were constructed by intermittent stepwise increasing stoichiometry. The target genes of miR-506-3p were predicted by bioinformatics approach and the targeting relationship between miR-506-3p and STAT3 was detected using dual luciferase reporter assay. U-2OS/Dox cells were treated with miR-506-3p overexpression and STAT3 silencing respectively. Then Western blot and RT-qPCR were used to detect the protein and mRNA expression levels of JAK2/STAT3 signaling pathway, drug-resistant and apoptotic associated molecules. The migration and invasion were assessed by cell scratch assay and transwell assay. The cell proliferative viability and apoptosis were investigated by CCK8 assay and flow cytometry assay. U-2OS/Dox cells were successfully constructed with a 14.4-fold resistance. MiR-506-3p is directly bound to the 3'-UTR of STAT3 mRNA. Compared with U-2OS cells, the mRNA expression of miR-506-3p was reduced in U-2OS/Dox cells. Overexpression of miR-506-3p decreased the mRNA expression levels of JAK2, STAT3, MDR1/ABCB1, MRP1/ABCC1, Survivin and Bcl-2, and decreased the protein expression levels of p-JAK2, STAT3, MDR1/ABCB1, MRP1/ABCC1, Survivin and Bcl-2, and conversely increased Bax expression. It also inhibited the proliferation, migration and invasion of U-2OS/Dox cells and promoted cells apoptosis. The results of STAT3 silencing experiments in the above indicators were consistent with that of miR-506-3p overexpression. Overexpression of miR-506-3p could inhibit the JAK2/STAT3 pathway and the malignant biological behaviors, then further reverse doxorubicin resistance in drug-resistant osteosarcoma cells. The study reported a new molecular mechanism for reversing the resistance of osteosarcoma to doxorubicin chemotherapy and provided theoretical support for solving the clinical problems of doxorubicin resistance in osteosarcoma.

摘要

骨肉瘤是一种常见的原发性骨恶性肿瘤,阿霉素是使用最广泛的治疗药物之一。然而,阿霉素耐药问题限制了骨肉瘤患者的长期治疗效益。微小RNA(miRNA)及其靶基因在骨肉瘤中的作用日益突出。目前,尚无关于miR-506-3p通过靶向信号转导和转录激活因子3(STAT3)逆转骨肉瘤阿霉素耐药性的报道。本研究旨在探讨miR-506-3p过表达逆转耐药骨肉瘤细胞阿霉素耐药性的分子机制。通过间歇性逐步增加化学计量法构建阿霉素耐药骨肉瘤细胞(U-2OS/Dox)。采用生物信息学方法预测miR-506-3p的靶基因,并使用双荧光素酶报告基因检测法检测miR-506-3p与STAT3之间的靶向关系。分别用miR-506-3p过表达和STAT3沉默处理U-2OS/Dox细胞。然后采用蛋白质免疫印迹法(Western blot)和逆转录-定量聚合酶链反应(RT-qPCR)检测JAK2/STAT3信号通路、耐药和凋亡相关分子的蛋白质和mRNA表达水平。通过细胞划痕试验和Transwell试验评估细胞迁移和侵袭能力。通过CCK8试验和流式细胞术检测细胞增殖活力和凋亡情况。成功构建了耐药倍数为14.4倍的U-2OS/Dox细胞。miR-506-3p直接与STAT3 mRNA的3'-非翻译区(UTR)结合。与U-2OS细胞相比,U-2OS/Dox细胞中miR-506-3p的mRNA表达降低。miR-506-3p过表达降低了JAK2、STAT3、多药耐药蛋白1/ATP结合盒转运蛋白B1(MDR1/ABCB1)、多药耐药相关蛋白1/ATP结合盒转运蛋白C1(MRP1/ABCC1)、生存素和Bcl-2的mRNA表达水平,降低了磷酸化JAK2、STAT3、MDR1/ABCB1、MRP1/ABCC1、生存素和Bcl-2的蛋白质表达水平,反之增加了Bax表达。它还抑制了U-2OS/Dox细胞的增殖、迁移和侵袭,并促进细胞凋亡。上述指标中STAT3沉默实验的结果与miR-506-3p过表达的结果一致。miR-506-3p过表达可抑制JAK2/STAT3通路和恶性生物学行为,进而逆转耐药骨肉瘤细胞的阿霉素耐药性。该研究报道了一种逆转骨肉瘤对阿霉素化疗耐药的新分子机制,为解决骨肉瘤阿霉素耐药的临床问题提供了理论支持。

https://cdn.ncbi.nlm.nih.gov/pmc/blobs/bef3/10899521/f042df9875c2/fphar-15-1303732-g009.jpg

文献AI研究员

20分钟写一篇综述,助力文献阅读效率提升50倍。

立即体验

用中文搜PubMed

大模型驱动的PubMed中文搜索引擎

马上搜索

文档翻译

学术文献翻译模型,支持多种主流文档格式。

立即体验