Suppr超能文献

用锕-225标记的碳酸酐酶IX抗体进行肿瘤靶向α粒子治疗。

Tumor targeted alpha particle therapy with an actinium-225 labelled antibody for carbonic anhydrase IX.

作者信息

Morgan Katherine A, Wichmann Christian W, Osellame Laura D, Cao Zhipeng, Guo Nancy, Scott Andrew M, Donnelly Paul S

机构信息

School of Chemistry and Bio21 Molecular Science and Biotechnology Institute, University of Melbourne Melbourne Australia.

Tumour Targeting Laboratory, Olivia Newton-John Cancer Research Institute Melbourne Australia.

出版信息

Chem Sci. 2024 Jan 26;15(9):3372-3381. doi: 10.1039/d3sc06365h. eCollection 2024 Feb 28.

Abstract

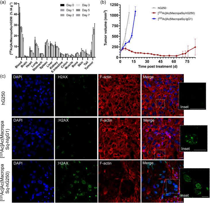
Selective antibody targeted delivery of α particle emitting actinium-225 to tumors has significant therapeutic potential. This work highlights the design and synthesis of a new bifunctional macrocyclic diazacrown ether chelator, HMacropaSqOEt, that can be conjugated to antibodies and forms stable complexes with actinium-225. The macrocyclic diazacrown ether chelator incorporates a linker comprised of a short polyethylene glycol fragment and a squaramide ester that allows selective reaction with lysine residues on antibodies to form stable vinylogous amide linkages. This new HMacropaSqOEt chelator was used to modify a monoclonal antibody, girentuximab (hG250), that binds to carbonic anhydrase IX, an enzyme that is overexpressed on the surface of cancers such as clear cell renal cell carcinoma. This new antibody conjugate (HMacropaSq-hG250) had an average chelator to antibody ratio of 4 : 1 and retained high affinity for carbonic anhydrase IX. HMacropaSq-hG250 was radiolabeled quantitatively with [Ac]Ac within one minute at room temperature with micromolar concentrations of antibody and the radioactive complex is stable in human serum for >7 days. Evaluation of [Ac]Ac(MacropaSq-hG250) in a mouse xenograft model, that overexpresses carbonic anhydrase IX, demonstrated a highly significant therapeutic response. It is likely that HMacropaSqOEt could be used to modify other antibodies providing a readily adaptable platform for other actinium-225 based therapeutics.

摘要

将发射α粒子的锕-225通过选择性抗体靶向递送至肿瘤具有显著的治疗潜力。这项工作重点介绍了一种新型双功能大环二氮杂冠醚螯合剂HMacropaSqOEt的设计与合成,该螯合剂可与抗体偶联并与锕-225形成稳定的络合物。大环二氮杂冠醚螯合剂包含一个由短聚乙二醇片段和一个方酰胺酯组成的连接体,该连接体允许与抗体上的赖氨酸残基进行选择性反应,以形成稳定的烯醇酰胺键。这种新型HMacropaSqOEt螯合剂用于修饰一种单克隆抗体吉妥昔单抗(hG250),该抗体可与碳酸酐酶IX结合,碳酸酐酶IX是一种在透明细胞肾细胞癌等癌症表面过度表达的酶。这种新型抗体偶联物(HMacropaSq-hG250)的螯合剂与抗体的平均比例为4∶1,并保留了对碳酸酐酶IX的高亲和力。在室温下,HMacropaSq-hG250在一分钟内用微摩尔浓度的抗体与[Ac]Ac进行定量放射性标记,并且放射性络合物在人血清中稳定超过7天。在过表达碳酸酐酶IX的小鼠异种移植模型中对[Ac]Ac(MacropaSq-hG250)进行评估,显示出高度显著的治疗反应。HMacropaSqOEt很可能可用于修饰其他抗体,为其他基于锕-225的治疗方法提供一个易于适配的平台。

https://cdn.ncbi.nlm.nih.gov/pmc/blobs/9063/10901495/78aea022d196/d3sc06365h-f1.jpg

文献AI研究员

20分钟写一篇综述,助力文献阅读效率提升50倍。

立即体验

用中文搜PubMed

大模型驱动的PubMed中文搜索引擎

马上搜索

文档翻译

学术文献翻译模型,支持多种主流文档格式。

立即体验