Suppr超能文献

运动和免疫化疗联合治疗对 MC38 结直肠癌荷瘤小鼠肿瘤生长的影响。

Combined effects of exercise and immuno-chemotherapy treatments on tumor growth in MC38 colorectal cancer-bearing mice.

机构信息

Prevention Cancer Environment Department, Léon Bérard Cancer Center, Lyon, France.

Team Atherosclerosis, Thrombosis and Physical Activity, LIBM EA7424, Université Claude Bernard Lyon 1, Université de Lyon, Faculty of Medicine, Lyon, France.

出版信息

Front Immunol. 2024 Feb 15;15:1368550. doi: 10.3389/fimmu.2024.1368550. eCollection 2024.

Abstract

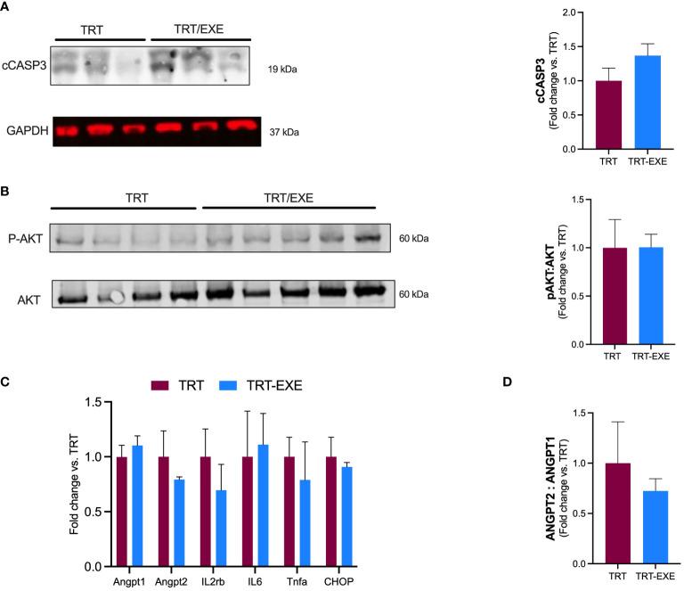
Acute exercise induces transient modifications in the tumor microenvironment and has been linked to reduced tumor growth along with increased infiltration of immune cells within the tumor in mouse models. In this study, we aimed to evaluate the impact of acute exercise before treatment administration on tumor growth in a mice model of MC38 colorectal cancer receiving an immune checkpoint inhibitor (ICI) and chemotherapy. Six-week-old mice injected with colorectal cancer cells (MC38) were randomized in 4 groups: control (CTRL), immuno-chemotherapy (TRT), exercise (EXE) and combined intervention (TRT/EXE). Both TRT and TRT-EXE received ICI: anti-PD1-1 (1 injection/week) and capecitabine + oxaliplatin (5 times a week) for 1 week (experimentation 1), 3 weeks (experimentation 2). TRT-EXE and EXE groups were submitted to 50 minutes of treadmill exercise before each treatment administration. Over the protocol duration, tumor size has been monitored daily. Tumor growth and microenvironment parameters were measured after the intervention on Day 7 (D7) and Day 16 (D16). From day 4 to day 7, tumor volumes decreased in the EXE/TRT group while remaining stable in the TRT group (p=0.0213). From day 7 until day 16 tumor volume decreased with no significant difference between TRT and TRT/EXE. At D7 the TRT/EXE group exhibited a higher total infiltrate T cell (p=0.0118) and CD8+ cytotoxic T cell (p=0.0031). At D16, tumor marker of apoptosis, vascular integrity and inflammation were not significantly different between TRT and TRT/EXE. Our main result was that acute exercise before immuno-chemotherapy administration significantly decreased early-phase tumor growth (D0 to D4). Additionally, exercise led to immune cell infiltration changes during the first week after exercise, while no significant molecular alterations in the tumor were observed 3 weeks after exercise.

摘要

急性运动诱导肿瘤微环境的短暂改变,并与小鼠模型中肿瘤内免疫细胞浸润增加和肿瘤生长减少相关。在这项研究中,我们旨在评估在接受免疫检查点抑制剂(ICI)和化疗的 MC38 结直肠癌小鼠模型中,治疗前进行急性运动对肿瘤生长的影响。将结直肠癌细胞(MC38)注射入 6 周龄小鼠中,并将其随机分为 4 组:对照组(CTRL)、免疫化疗组(TRT)、运动组(EXE)和联合干预组(TRT/EXE)。TRT 和 TRT/EXE 均接受 ICI:抗 PD1-1(每周 1 次注射)和卡培他滨+奥沙利铂(每周 5 次)治疗 1 周(实验 1),3 周(实验 2)。TRT/EXE 和 EXE 组在每次治疗前进行 50 分钟的跑步机运动。在方案期间,每天监测肿瘤大小。干预后第 7 天(D7)和第 16 天(D16)测量肿瘤生长和微环境参数。从第 4 天到第 7 天,EXE/TRT 组的肿瘤体积减小,而 TRT 组的肿瘤体积保持稳定(p=0.0213)。从第 7 天到第 16 天,肿瘤体积减小,TRT 和 TRT/EXE 之间无显著差异。在 D7,TRT/EXE 组总浸润 T 细胞(p=0.0118)和 CD8+细胞毒性 T 细胞(p=0.0031)较高。在 D16,TRT 和 TRT/EXE 之间肿瘤标志物的凋亡、血管完整性和炎症没有显著差异。我们的主要结果是,治疗前进行急性运动显著降低了早期肿瘤生长(D0 至 D4)。此外,运动导致运动后第一周免疫细胞浸润发生变化,而运动后 3 周时肿瘤未观察到明显的分子改变。

https://cdn.ncbi.nlm.nih.gov/pmc/blobs/620e/10902641/eb928758205f/fimmu-15-1368550-g001.jpg

文献AI研究员

20分钟写一篇综述,助力文献阅读效率提升50倍。

立即体验

用中文搜PubMed

大模型驱动的PubMed中文搜索引擎

马上搜索

文档翻译

学术文献翻译模型,支持多种主流文档格式。

立即体验