Suppr超能文献

[无可用内容]

[Not Available].

作者信息

Delgado-Bermúdez Ariadna, Yeste Marc, Bonet Sergi, Pinart Elisabeth

机构信息

Biotechnology of Animal and Human Reproduction (TechnoSperm), Institute of Food and Agricultural Technology, University of Girona, Girona, Spain.

Department of Biology, Faculty of Sciences, Unit of Cell Biology, University of Girona, Girona, Spain.

出版信息

Andrology. 2025 Feb;13(2):184-201. doi: 10.1111/andr.13606. Epub 2024 Mar 4.

Abstract

BACKGROUND

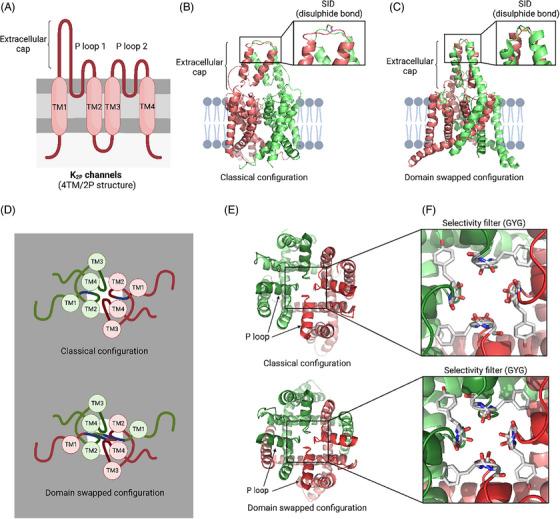
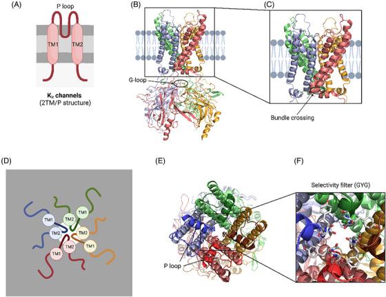
Ion channels are essential for differentiation and maturation of germ cells, and even for fertilization in mammals. Different types of potassium channels have been identified, which are grouped into voltage-gated channels (Kv), ligand-gated channels (K), inwardly rectifying channels (K), and tandem pore domain channels (K).

MATERIAL-METHODS: The present review includes recent findings on the role of potassium channels in sperm physiology of mammals.

RESULTS-DISCUSSION: While most studies conducted thus far have been focused on the physiological role of voltage- (Kv1, Kv3, and Kv7) and calcium-gated channels (SLO1 and SLO3) during sperm capacitation, especially in humans and rodents, little data about the types of potassium channels present in the plasma membrane of differentiating germ cells exist. In spite of this, recent evidence suggests that the content and regulation mechanisms of these channels vary throughout spermatogenesis. Potassium channels are also essential for the regulation of sperm cell volume during epididymal maturation and for preventing premature membrane hyperpolarization. It is important to highlight that the nature, biochemical properties, localization, and regulation mechanisms of potassium channels are species-specific. In effect, while SLO3 is the main potassium channel involved in the K current during sperm capacitation in rodents, different potassium channels are implicated in the K outflow and, thus, plasma membrane hyperpolarization during sperm capacitation in other mammalian species, such as humans and pigs.

CONCLUSIONS

Potassium conductance is essential for male fertility, not only during sperm capacitation but throughout the spermiogenesis and epididymal maturation.

摘要

背景

离子通道对于生殖细胞的分化和成熟至关重要,甚至在哺乳动物受精过程中也起着关键作用。已鉴定出不同类型的钾通道,它们可分为电压门控通道(Kv)、配体门控通道(K)、内向整流通道(K)和双孔域通道(K)。

材料与方法

本综述涵盖了钾通道在哺乳动物精子生理学中作用的最新研究发现。

结果与讨论

迄今为止,大多数研究集中在电压门控通道(Kv1、Kv3和Kv7)和钙门控通道(SLO1和SLO3)在精子获能过程中的生理作用,特别是在人类和啮齿动物中,而关于分化生殖细胞膜质中存在的钾通道类型的数据很少。尽管如此,最近的证据表明,这些通道的含量和调节机制在整个精子发生过程中有所不同。钾通道对于附睾成熟过程中精子细胞体积的调节以及防止膜过早超极化也至关重要。需要强调的是,钾通道的性质、生化特性、定位和调节机制具有物种特异性。实际上,虽然SLO3是啮齿动物精子获能过程中参与钾电流的主要钾通道,但在其他哺乳动物物种(如人类和猪)的精子获能过程中,不同的钾通道与钾外流以及质膜超极化有关。

结论

钾电导对于雄性生育能力至关重要,不仅在精子获能过程中,而且在整个精子发生和附睾成熟过程中均如此。

https://cdn.ncbi.nlm.nih.gov/pmc/blobs/c9d6/11815548/adff167deaab/ANDR-13-184-g003.jpg

文献AI研究员

20分钟写一篇综述,助力文献阅读效率提升50倍。

立即体验

用中文搜PubMed

大模型驱动的PubMed中文搜索引擎

马上搜索

文档翻译

学术文献翻译模型,支持多种主流文档格式。

立即体验