Suppr超能文献

整合高通量分析,创建基因组结构和变异性背景下的复制原点图谱。

Integrating high-throughput analysis to create an atlas of replication origins in in the context of genome structure and variability.

机构信息

Cell Cycle Laboratory, Butantan Institute, Av. Vital Brazil, São Paulo, Brazil.

Center of Toxins, Immune Response and Cell Signaling (CeTICS), Butantan Institute, Av. Vital Brazil, São Paulo, Brazil.

出版信息

mBio. 2024 Apr 10;15(4):e0031924. doi: 10.1128/mbio.00319-24. Epub 2024 Mar 5.

Abstract

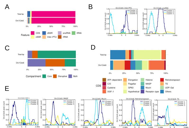
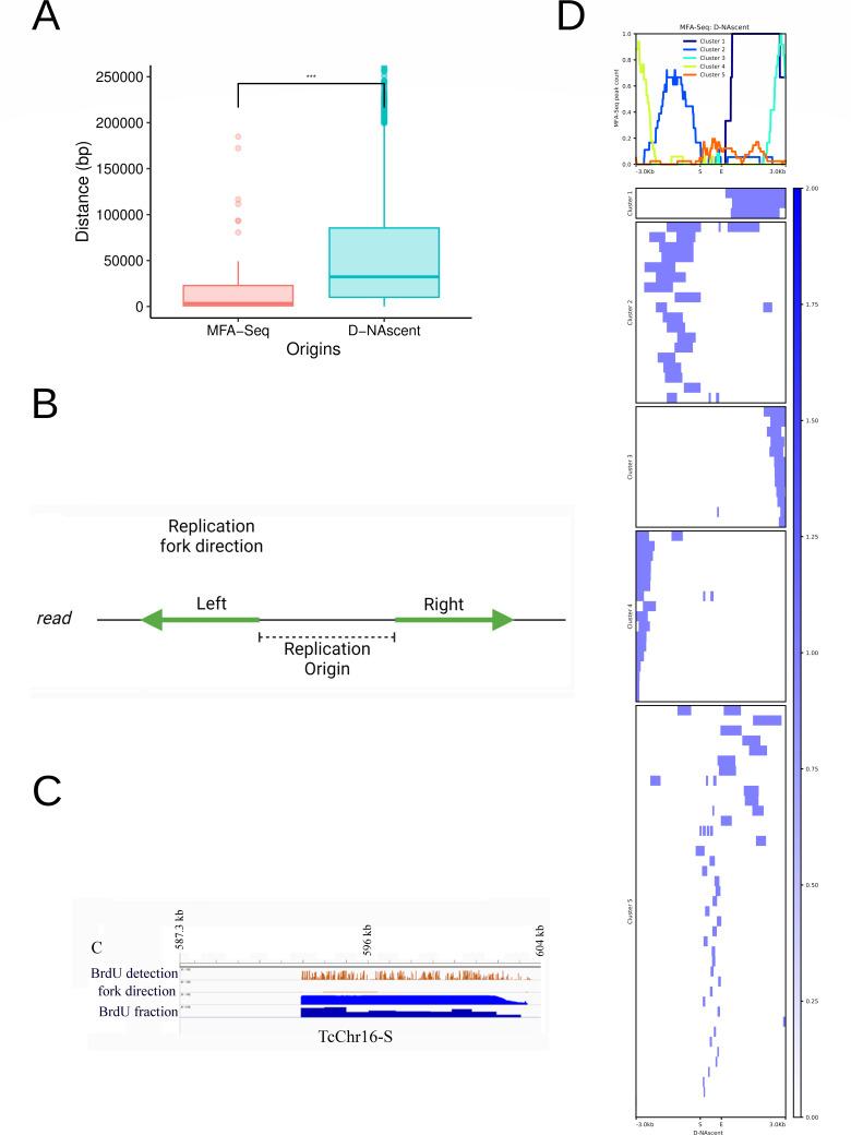
is the etiologic agent of the most prevalent human parasitic disease in Latin America, Chagas disease. Its genome is rich in multigenic families that code for virulent antigens and are present in the rapidly evolving genomic compartment named Disruptive. DNA replication is a meticulous biological process in which flaws can generate mutations and changes in chromosomal and gene copy numbers. Here, integrating high-throughput and single-molecule analyses, we were able to identify Predominant, Flexible, and Dormant Orc1Cdc6-dependent origins as well as Orc1Cdc6-independent origins. Orc1Cdc6-dependent origins were found in multigenic family loci, while independent origins were found in the Core compartment that contains conserved and hypothetical protein-coding genes, in addition to multigenic families. In addition, we found that Orc1Cdc6 density is related to the firing of origins and that Orc1Cdc6-binding sites within fired origins are depleted of a specific class of nucleosomes that we previously categorized as dynamic. Together, these data suggest that Orc1Cdc6-dependent origins may contribute to the rapid evolution of the Disruptive compartment and, therefore, to the success of infection and that the local epigenome landscape is also involved in this process.IMPORTANCE, responsible for Chagas disease, affects millions globally, particularly in Latin America. Lack of vaccine or treatment underscores the need for research. Parasite's genome, with virulent antigen-coding multigenic families, resides in the rapidly evolving Disruptive compartment. Study sheds light on the parasite's dynamic DNA replication, discussing the evolution of the Disruptive compartment. Therefore, the findings represent a significant stride in comprehending 's biology and the molecular bases that contribute to the success of infection caused by this parasite.

摘要

是拉丁美洲最普遍的人类寄生疾病——恰加斯病的病原体。其基因组富含多基因家族,这些家族编码毒力抗原,存在于快速进化的基因组隔间中,称为Disruptive。DNA 复制是一个精细的生物学过程,其中缺陷会产生突变和染色体及基因拷贝数的变化。在这里,通过整合高通量和单分子分析,我们能够识别主要的、灵活的和休眠的依赖 Orc1Cdc6 的起始点以及非依赖 Orc1Cdc6 的起始点。依赖 Orc1Cdc6 的起始点位于多基因家族基因座中,而独立的起始点位于包含保守和假设蛋白编码基因的核心隔间中,除了多基因家族。此外,我们发现 Orc1Cdc6 密度与起始点的激发有关,并且在激发的起始点内,Orc1Cdc6 结合位点耗尽了我们之前归类为动态的一类核小体。总之,这些数据表明,依赖 Orc1Cdc6 的起始点可能有助于 Disruptive 隔间的快速进化,从而导致感染的成功,并且局部表观基因组景观也参与了这个过程。重要的是,引起恰加斯病的寄生虫,影响着全球数百万人,特别是在拉丁美洲。缺乏疫苗或治疗方法突显了研究的必要性。寄生虫的基因组携带有毒抗原编码的多基因家族,位于快速进化的 Disruptive 隔间中。该研究揭示了寄生虫的动态 DNA 复制,讨论了 Disruptive 隔间的进化。因此,这些发现代表着在理解的生物学和导致这种寄生虫感染成功的分子基础方面迈出了重要的一步。

https://cdn.ncbi.nlm.nih.gov/pmc/blobs/6d99/11005370/f98f4ef72d25/mbio.00319-24.f001.jpg

文献AI研究员

20分钟写一篇综述,助力文献阅读效率提升50倍。

立即体验

用中文搜PubMed

大模型驱动的PubMed中文搜索引擎

马上搜索

文档翻译

学术文献翻译模型,支持多种主流文档格式。

立即体验