Suppr超能文献

V2a 神经元可恢复脊髓损伤小鼠的膈肌功能。

V2a neurons restore diaphragm function in mice following spinal cord injury.

机构信息

Neuroscience Graduate Program, University of Cincinnati College of Medicine, Cincinnati, OH 45219.

Department of Neuroscience, University of Kentucky College of Medicine, Lexington, KY 40536.

出版信息

Proc Natl Acad Sci U S A. 2024 Mar 12;121(11):e2313594121. doi: 10.1073/pnas.2313594121. Epub 2024 Mar 5.

Abstract

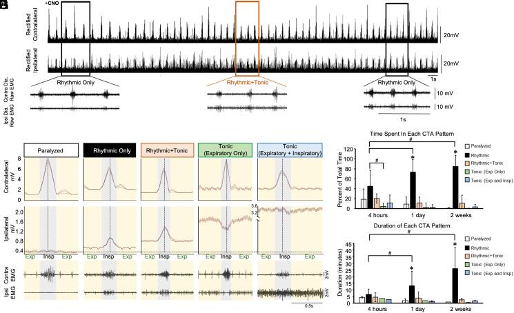
The specific roles that different types of neurons play in recovery from injury is poorly understood. Here, we show that increasing the excitability of ipsilaterally projecting, excitatory V2a neurons using designer receptors exclusively activated by designer drugs (DREADDs) restores rhythmic bursting activity to a previously paralyzed diaphragm within hours, days, or weeks following a C2 hemisection injury. Further, decreasing the excitability of V2a neurons impairs tonic diaphragm activity after injury as well as activation of inspiratory activity by chemosensory stimulation, but does not impact breathing at rest in healthy animals. By examining the patterns of muscle activity produced by modulating the excitability of V2a neurons, we provide evidence that V2a neurons supply tonic drive to phrenic circuits rather than increase rhythmic inspiratory drive at the level of the brainstem. Our results demonstrate that the V2a class of neurons contribute to recovery of respiratory function following injury. We propose that altering V2a excitability is a potential strategy to prevent respiratory motor failure and promote recovery of breathing following spinal cord injury.

摘要

不同类型神经元在损伤恢复中所起的具体作用还不甚清楚。在这里,我们发现使用化学遗传学工具(DREADD)特异性地增加同侧投射兴奋性 V2a 神经元的兴奋性,可在 C2 半切损伤后数小时、数天或数周内使先前瘫痪的膈神经恢复节律性爆发活动。此外,在损伤后降低 V2a 神经元的兴奋性会损害膈肌的紧张性活动以及化学感觉刺激对吸气活动的激活,但不会影响健康动物的静息呼吸。通过研究调节 V2a 神经元兴奋性产生的肌肉活动模式,我们提供了证据表明 V2a 神经元为膈神经回路提供紧张性驱动,而不是在脑干水平增加节律性吸气驱动。我们的结果表明 V2a 神经元类在损伤后呼吸功能的恢复中起作用。我们提出改变 V2a 神经元的兴奋性可能是预防呼吸运动衰竭和促进脊髓损伤后呼吸恢复的一种潜在策略。

https://cdn.ncbi.nlm.nih.gov/pmc/blobs/930a/10945804/5a609d962f67/pnas.2313594121fig01.jpg

文献AI研究员

20分钟写一篇综述,助力文献阅读效率提升50倍。

立即体验

用中文搜PubMed

大模型驱动的PubMed中文搜索引擎

马上搜索

文档翻译

学术文献翻译模型,支持多种主流文档格式。

立即体验