Suppr超能文献

生物正交代谢标记分枝杆菌毒力因子酚甘油醚脂。

Bioorthogonal Metabolic Labeling of the Virulence Factor Phenolic Glycolipid in Mycobacteria.

机构信息

Stanford Sarafan ChEM-H, Stanford University, Stanford, California 94305, United States.

Department of Chemistry, Stanford University, Stanford, California 94305, United States.

出版信息

ACS Chem Biol. 2024 Mar 15;19(3):707-717. doi: 10.1021/acschembio.3c00724. Epub 2024 Mar 5.

Abstract

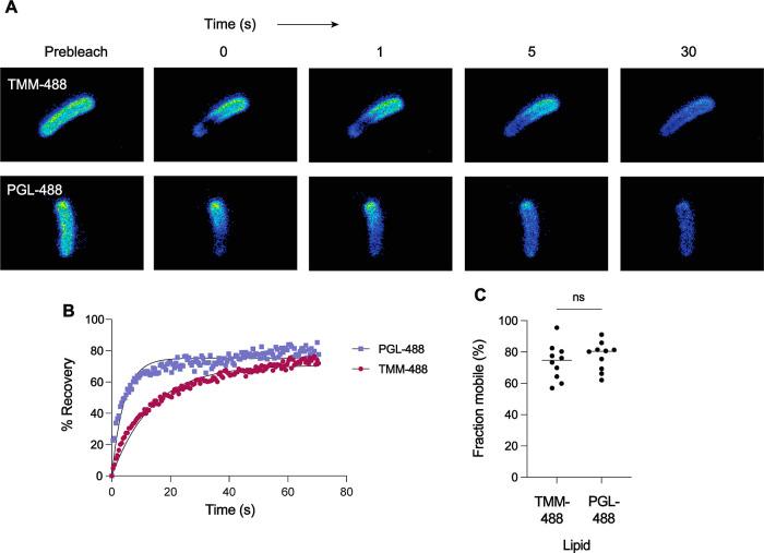
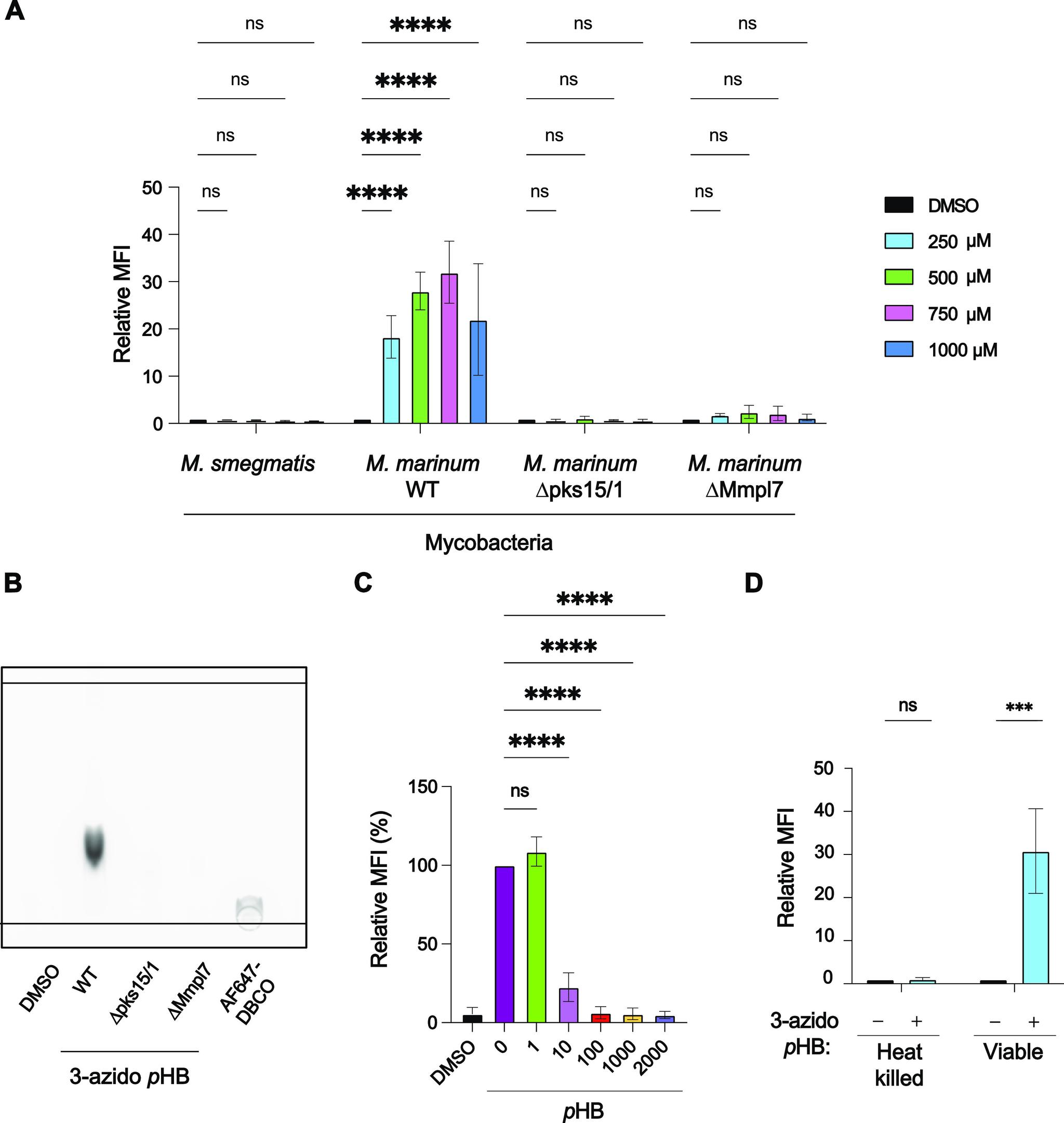
Surface lipids on pathogenic mycobacteria modulate infection outcomes by regulating host immune responses. Phenolic glycolipid (PGL) is a host-modulating surface lipid that varies among clinical strains. PGL is also found in , where it promotes infection of zebrafish through effects on the innate immune system. Given the important role this lipid plays in the host-pathogen relationship, tools for profiling its abundance, spatial distribution, and dynamics are needed. Here, we report a strategy for imaging PGL in live mycobacteria using bioorthogonal metabolic labeling. We functionalized the PGL precursor -hydroxybenzoic acid (HB) with an azide group (3-azido HB). When fed to mycobacteria, 3-azido HB was incorporated into the cell surface, which could then be visualized the bioorthogonal conjugation of a fluorescent probe. We confirmed that 3-azido HB incorporates into PGL using mass spectrometry methods and demonstrated selectivity for PGL-producing and strains. Finally, we applied this metabolic labeling strategy to study the dynamics of PGL within the mycobacterial membrane. This new tool enables visualization of PGL that may facilitate studies of mycobacterial pathogenesis.

摘要

致病分枝杆菌表面脂质通过调节宿主免疫反应来调节感染结果。酚甘油酯 (PGL) 是一种宿主调节表面脂质,在临床菌株中存在差异。PGL 也存在于 中,它通过对先天免疫系统的影响促进了斑马鱼的感染。鉴于该脂质在宿主-病原体关系中起着重要作用,因此需要用于分析其丰度、空间分布和动态的工具。在这里,我们报告了一种使用生物正交代谢标记对活分枝杆菌中 PGL 进行成像的策略。我们用叠氮基团(3-叠氮 HB)对 PGL 前体 -羟基苯甲酸 (HB) 进行了功能化。当喂食分枝杆菌时,3-叠氮 HB 被整合到细胞表面,然后可以通过生物正交探针缀合来可视化。我们使用质谱方法证实了 3-叠氮 HB 掺入 PGL,并证明了对产生 PGL 的 和 菌株的选择性。最后,我们将这种代谢标记策略应用于研究 PGL 在分枝杆菌膜内的动态。这种新工具能够可视化 PGL,这可能有助于研究分枝杆菌的发病机制。

https://cdn.ncbi.nlm.nih.gov/pmc/blobs/f230/10949201/855f233e9341/cb3c00724_0001.jpg

文献AI研究员

20分钟写一篇综述,助力文献阅读效率提升50倍。

立即体验

用中文搜PubMed

大模型驱动的PubMed中文搜索引擎

马上搜索

文档翻译

学术文献翻译模型,支持多种主流文档格式。

立即体验