Suppr超能文献

批量和单细胞转录组分析揭示了胰腺癌中T细胞介导的肿瘤杀伤的分子特征。

Bulk anda single-cell transcriptome profiling reveals the molecular characteristics of T cell-mediated tumor killing in pancreatic cancer.

作者信息

Dai Yin-Wei, Pan Ya-Ting, Lin Dan-Feng, Chen Xiao-Hu, Zhou Xiang, Wang Wei-Ming

机构信息

Department of Breast Surgery, The First Affiliated Hospital of Wenzhou Medical University, Wenzhou, China.

Department of Gastroenterology, The First Affiliated Hospital of Wenzhou Medical University, Wenzhou, China.

出版信息

Heliyon. 2024 Feb 28;10(5):e27216. doi: 10.1016/j.heliyon.2024.e27216. eCollection 2024 Mar 15.

Abstract

BACKGROUND

Despite the potential of immune checkpoint blockade (ICB) as a promising treatment for Pancreatic adenocarcinoma (PAAD), there is still a need to identify specific subgroups of PAAD patients who may benefit more from ICB. T cell-mediated tumor killing (TTK) is the primary concept behind ICB. We explored subtypes according to genes correlated with the sensitivity to TKK and unraveled their underlying associations for PAAD immunotherapies.

METHODS

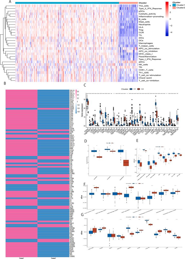
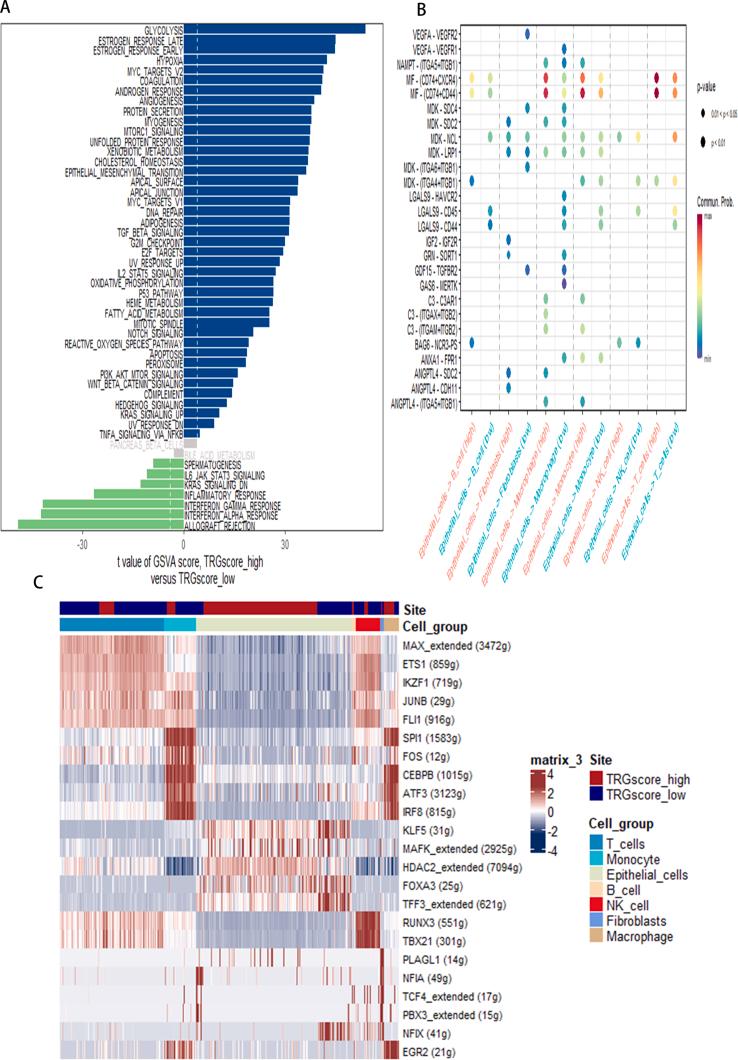
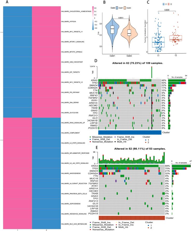
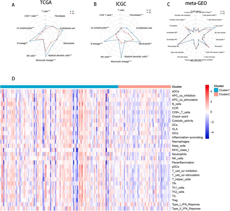
Genes that control the responsiveness of T cell-induced tumor destruction (GSTTK) were examined in PAAD, focusing on their varying expression levels and association with survival results. Moreover, samples with PAAD were separated into two subsets using unsupervised clustering based on GSTTK. Variability was evident in the tumor immune microenvironment, genetic mutation, and response to immunotherapy among different groups. In the end, we developed TRGscore, an innovative scoring system, and investigated its clinical and predictive significance in determining sensitivity to immunotherapy.

RESULTS

Patients with PAAD were categorized into 2 clusters based on the expression of 52 GSTTKs, which showed varying levels and prognostic relevance, revealing unique TTK patterns. Survival outcome, immune cell infiltration, immunotherapy responses, and functional enrichment are also distinguished among the two clusters. Moreover, we found the CATSPER1 gene promotes the progression of PAAD through experiments. In addition, the TRGscore effectively predicted the responses to chemotherapeutics or immunotherapy in patients with PAAD and overall survival.

CONCLUSIONS

TTK exerted a vital influence on the tumor immune environment in PAAD. A greater understanding of TIME characteristics was gained through the evaluation of the variations in TTK modes across different tumor types. It highlights variations in the performance of T cells in PAAD and provides direction for improved treatment approaches.

摘要

背景

尽管免疫检查点阻断(ICB)作为胰腺癌(PAAD)的一种有前景的治疗方法具有潜力,但仍需要确定可能从ICB中获益更多的PAAD患者的特定亚组。T细胞介导的肿瘤杀伤(TTK)是ICB背后的主要概念。我们根据与TKK敏感性相关的基因探索了亚型,并揭示了它们与PAAD免疫治疗的潜在关联。

方法

在PAAD中检测控制T细胞诱导的肿瘤破坏反应性的基因(GSTTK),重点关注它们的不同表达水平以及与生存结果的关联。此外,基于GSTTK使用无监督聚类将PAAD样本分为两个亚组。不同组之间在肿瘤免疫微环境、基因突变和免疫治疗反应方面存在明显差异。最后,我们开发了TRGscore,一种创新的评分系统,并研究了其在确定免疫治疗敏感性方面的临床和预测意义。

结果

根据52个GSTTK的表达将PAAD患者分为2个聚类,其显示出不同水平和预后相关性,揭示了独特的TTK模式。两个聚类之间在生存结果、免疫细胞浸润、免疫治疗反应和功能富集方面也存在差异。此外,我们通过实验发现CATSPER1基因促进PAAD的进展。此外,TRGscore有效地预测了PAAD患者对化疗或免疫治疗的反应以及总生存期。

结论

TTK对PAAD的肿瘤免疫环境产生了至关重要的影响。通过评估不同肿瘤类型中TTK模式的变化,对肿瘤免疫微环境(TIME)特征有了更深入的了解。它突出了PAAD中T细胞功能的差异,并为改进治疗方法提供了方向。

https://cdn.ncbi.nlm.nih.gov/pmc/blobs/7338/10915414/259ca004adee/gr1.jpg

文献AI研究员

20分钟写一篇综述,助力文献阅读效率提升50倍。

立即体验

用中文搜PubMed

大模型驱动的PubMed中文搜索引擎

马上搜索

文档翻译

学术文献翻译模型,支持多种主流文档格式。

立即体验