Suppr超能文献

miR-34 通过限制整合素来保护生殖细胞前体细胞免于衰老过程中的细胞死亡。

Integrin restriction by miR-34 protects germline progenitors from cell death during aging.

机构信息

Department of Human Biology, Faculty of Natural Sciences, University of Haifa, Haifa, Israel.

Biomedical Engineering Faculty, Technion IITs, Haifa, Israel.

出版信息

Aging Cell. 2024 Jun;23(6):e14131. doi: 10.1111/acel.14131. Epub 2024 Mar 7.

Abstract

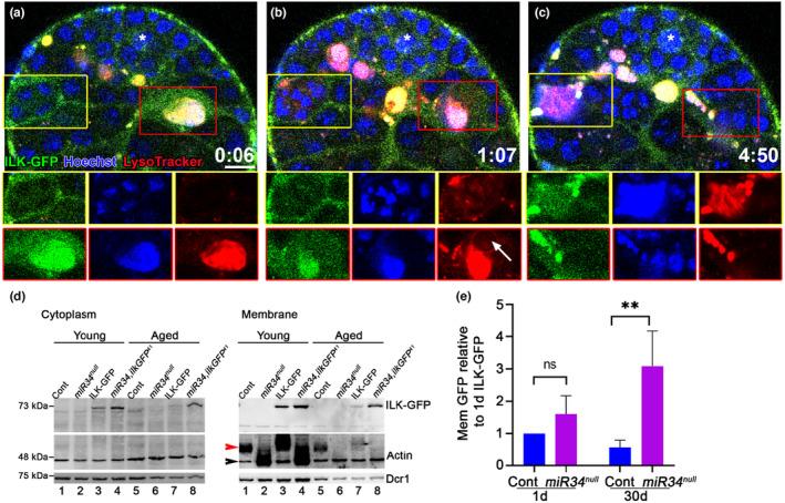
During aging, regenerative tissues must dynamically balance the two opposing processes of proliferation and cell death. While many microRNAs are differentially expressed during aging, their roles as dynamic regulators of tissue regeneration have yet to be described. We show that in the highly regenerative Drosophila testis, miR-34 levels are significantly elevated during aging. miR-34 modulates germ cell death and protects the progenitor germ cells from accelerated aging. However, miR-34 is not expressed in the progenitors themselves but rather in neighboring cyst cells that kill the progenitors. Transcriptomics followed by functional analysis revealed that during aging, miR-34 modifies integrin signaling by limiting the levels of the heterodimeric integrin receptor αPS2 and βPS subunits. In addition, we found that in cyst cells, this heterodimer is essential for inducing phagoptosis and degradation of the progenitor germ cells. Together, these data suggest that the miR-34-integrin signaling axis acts as a sensor of progenitor germ cell death to extend progenitor functionality during aging.

摘要

在衰老过程中,再生组织必须动态平衡增殖和细胞死亡这两个相反的过程。虽然许多 microRNA 在衰老过程中表达水平不同,但它们作为组织再生的动态调节剂的作用尚未被描述。我们发现,在高度再生的果蝇睾丸中,miR-34 在衰老过程中显著上调。miR-34 调节生殖细胞死亡,并保护祖细胞免受加速衰老的影响。然而,miR-34 不是在祖细胞本身表达,而是在邻近的囊细胞中表达,这些囊细胞杀死祖细胞。转录组学分析和功能分析表明,在衰老过程中,miR-34 通过限制异二聚体整合素受体αPS2 和 βPS 亚基的水平来调节整合素信号。此外,我们发现,在囊细胞中,这种异二聚体对于诱导吞噬作用和降解祖细胞是必需的。总之,这些数据表明,miR-34-整合素信号轴作为祖细胞死亡的传感器,在衰老过程中延长祖细胞的功能。

https://cdn.ncbi.nlm.nih.gov/pmc/blobs/3f6a/11166360/4ed217b46780/ACEL-23-e14131-g003.jpg

文献AI研究员

20分钟写一篇综述,助力文献阅读效率提升50倍。

立即体验

用中文搜PubMed

大模型驱动的PubMed中文搜索引擎

马上搜索

文档翻译

学术文献翻译模型,支持多种主流文档格式。

立即体验