Suppr超能文献

通过机器学习和生物信息学策略识别预测炎症性肠病中 CAD 进展的关键生物标志物。

Identification of key biomarkers for predicting CAD progression in inflammatory bowel disease via machine-learning and bioinformatics strategies.

机构信息

School of Medicine, Shaoxing University, Zhejiang, China.

Department of Cardiology, Shanghai Institute of Cardiovascular Diseases, Zhongshan Hospital and Institutes of Biomedical Sciences, Fudan University, Shanghai, China.

出版信息

J Cell Mol Med. 2024 Mar;28(6):e18175. doi: 10.1111/jcmm.18175.

Abstract

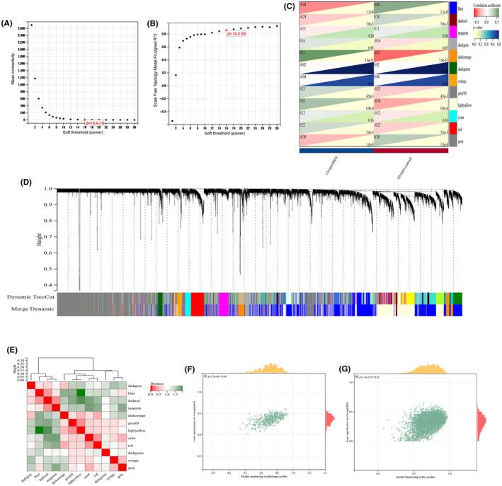
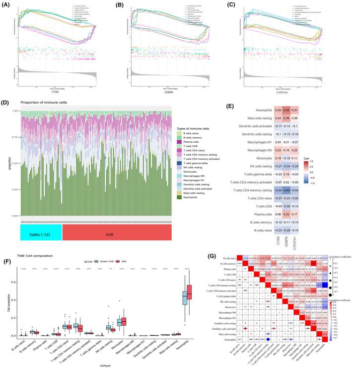
The study aimed to identify the biomarkers for predicting coronary atherosclerotic lesions progression in patients with inflammatory bowel disease (IBD). Related transcriptome datasets were seized from Gene Expression Omnibus database. IBD-related modules were identified via Weighted Gene Co-expression Network Analysis. The 'Limma' was applied to screen differentially expressed genes between stable coronary artery disease (CAD) and acute myocardial infarction (AMI). Subsequently, we employed protein-protein interaction (PPI) network and three machine-learning strategies to further screen for candidate hub genes. Application of the receiver operating characteristics curve to quantitatively evaluate candidates to determine key diagnostic biomarkers, followed by a nomogram construction. Ultimately, we performed immune landscape analysis, single-gene GSEA and prediction of target-drugs. 3227 IBD-related module genes and 570 DEGs accounting for AMI were recognized. Intersection yielded 85 shared genes and mostly enriched in immune and inflammatory pathways. After filtering through PPI network and multi-machine learning algorithms, five candidate genes generated. Upon validation, CTSD, CEBPD, CYP27A1 were identified as key diagnostic biomarkers with a superior sensitivity and specificity (AUC > 0.8). Furthermore, all three genes were negatively correlated with CD4 T cells and positively correlated with neutrophils. Single-gene GSEA highlighted the importance of pathogen invasion, metabolism, immune and inflammation responses during the pathogenesis of AMI. Ten target-drugs were predicted. The discovery of three peripheral blood biomarkers capable of predicting the risk of CAD proceeding into AMI in IBD patients. These identified biomarkers were negatively correlated with CD4 T cells and positively correlated with neutrophils, indicating a latent therapeutic target.

摘要

本研究旨在确定预测炎症性肠病(IBD)患者冠状动脉粥样硬化病变进展的生物标志物。从基因表达综合数据库中获取了相关的转录组数据集。通过加权基因共表达网络分析鉴定了与 IBD 相关的模块。应用“Limma”筛选稳定型冠心病(CAD)和急性心肌梗死(AMI)之间的差异表达基因。随后,我们采用蛋白质-蛋白质相互作用(PPI)网络和三种机器学习策略进一步筛选候选关键基因。应用受试者工作特征曲线对候选基因进行定量评估,以确定关键诊断生物标志物,随后构建列线图。最终,我们进行了免疫图谱分析、单基因 GSEA 和预测药物靶点。鉴定出 3227 个与 IBD 相关的模块基因和 570 个代表 AMI 的差异表达基因。取交集得到 85 个共享基因,主要富集在免疫和炎症通路中。经过 PPI 网络和多机器学习算法筛选后,生成了 5 个候选基因。验证后,CTSD、CEBPD 和 CYP27A1 被确定为具有较高敏感性和特异性(AUC>0.8)的关键诊断生物标志物。此外,这三个基因均与 CD4 T 细胞呈负相关,与中性粒细胞呈正相关。单基因 GSEA 强调了 AMI 发病过程中病原体入侵、代谢、免疫和炎症反应的重要性。预测到 10 种潜在的药物靶点。发现三种外周血生物标志物可预测 IBD 患者 CAD 进展为 AMI 的风险。这些鉴定出的生物标志物与 CD4 T 细胞呈负相关,与中性粒细胞呈正相关,表明存在潜在的治疗靶点。

https://cdn.ncbi.nlm.nih.gov/pmc/blobs/90e5/10919158/85643b13bf97/JCMM-28-e18175-g007.jpg

文献AI研究员

20分钟写一篇综述,助力文献阅读效率提升50倍。

立即体验

用中文搜PubMed

大模型驱动的PubMed中文搜索引擎

马上搜索

文档翻译

学术文献翻译模型,支持多种主流文档格式。

立即体验