Suppr超能文献

PP2A 样磷酸酶 Ppg1 介导 Far 复合物的组装,以平衡糖异生输出,并使细胞适应葡萄糖耗竭。

The PP2A-like phosphatase Ppg1 mediates assembly of the Far complex to balance gluconeogenic outputs and enables adaptation to glucose depletion.

机构信息

Institute for Stem Cell Science and Regenerative Medicine (DBT-inStem) Bangalore, India.

Manipal Academy of Higher Education, Manipal, Karnataka, India.

出版信息

PLoS Genet. 2024 Mar 7;20(3):e1011202. doi: 10.1371/journal.pgen.1011202. eCollection 2024 Mar.

Abstract

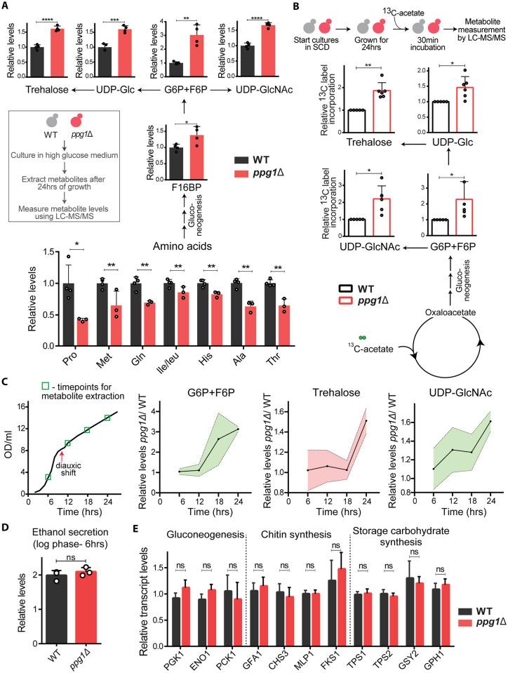
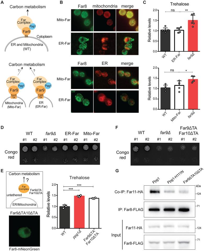
To sustain growth in changing nutrient conditions, cells reorganize outputs of metabolic networks and appropriately reallocate resources. Signaling by reversible protein phosphorylation can control such metabolic adaptations. In contrast to kinases, the functions of phosphatases that enable metabolic adaptation as glucose depletes are poorly studied. Using a Saccharomyces cerevisiae deletion screen, we identified the PP2A-like phosphatase Ppg1 as required for appropriate carbon allocations towards gluconeogenic outputs-trehalose, glycogen, UDP-glucose, UDP-GlcNAc-after glucose depletion. This Ppg1 function is mediated via regulation of the assembly of the Far complex-a multi-subunit complex that tethers to the ER and mitochondrial outer membranes forming localized signaling hubs. The Far complex assembly is Ppg1 catalytic activity-dependent. Ppg1 regulates the phosphorylation status of multiple ser/thr residues on Far11 to enable the proper assembly of the Far complex. The assembled Far complex is required to maintain gluconeogenic outputs after glucose depletion. Glucose in turn regulates Far complex amounts. This Ppg1-mediated Far complex assembly, and Ppg1-Far complex dependent control of gluconeogenic outputs enables adaptive growth under glucose depletion. Our study illustrates how protein dephosphorylation is required for the assembly of a multi-protein scaffold present in localized cytosolic pools, to thereby alter gluconeogenic flux and enable cells to metabolically adapt to nutrient fluctuations.

摘要

为了在不断变化的营养条件下维持生长,细胞会重新组织代谢网络的输出,并适当地重新分配资源。可逆蛋白质磷酸化的信号可以控制这种代谢适应。与激酶不同,对于在葡萄糖耗尽时能够实现代谢适应的磷酸酶的功能研究甚少。我们使用酿酒酵母缺失筛选,鉴定出 PP2A 样磷酸酶 Ppg1 是在葡萄糖耗尽后适当分配碳源用于糖异生产物(海藻糖、糖原、UDP-葡萄糖、UDP-GlcNAc)所必需的。这种 Ppg1 功能是通过调节 Far 复合物的组装来介导的——Far 复合物是一个多亚基复合物,与内质网和线粒体外膜结合,形成局部信号枢纽。Far 复合物的组装依赖于 Ppg1 的催化活性。Ppg1 调节 Far11 上多个丝氨酸/苏氨酸残基的磷酸化状态,从而使 Far 复合物正确组装。组装好的 Far 复合物是在葡萄糖耗尽后维持糖异生产物所必需的。葡萄糖反过来又调节 Far 复合物的含量。这种由 Ppg1 介导的 Far 复合物组装以及 Ppg1-Far 复合物对糖异生产物的依赖性控制,使细胞能够在葡萄糖耗尽的情况下进行适应性生长。我们的研究说明了蛋白质去磷酸化如何需要组装存在于局部细胞质池中的多蛋白支架,从而改变糖异生通量,并使细胞能够代谢适应营养波动。

https://cdn.ncbi.nlm.nih.gov/pmc/blobs/a945/10950219/80034a1108e6/pgen.1011202.g001.jpg

文献AI研究员

20分钟写一篇综述,助力文献阅读效率提升50倍。

立即体验

用中文搜PubMed

大模型驱动的PubMed中文搜索引擎

马上搜索

文档翻译

学术文献翻译模型,支持多种主流文档格式。

立即体验