Suppr超能文献

前脑如何向成年期过渡:一种长寿啮齿动物的发育可塑性标志物揭示了区域多样性和青春期的独特性。

How the forebrain transitions to adulthood: developmental plasticity markers in a long-lived rodent reveal region diversity and the uniqueness of adolescence.

作者信息

Garduño B Maximiliano, Hanni Patrick, Hays Chelsea, Cogram Patricia, Insel Nathan, Xu Xiangmin

机构信息

Department of Anatomy and Neurobiology, School of Medicine, University of California, Irvine, Irvine, CA, United States.

Department of Psychology, University of Montana, Missoula, MT, United States.

出版信息

Front Neurosci. 2024 Feb 22;18:1365737. doi: 10.3389/fnins.2024.1365737. eCollection 2024.

Abstract

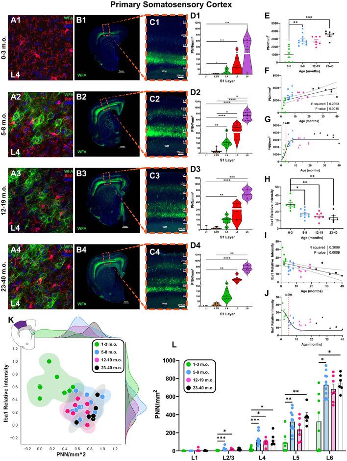
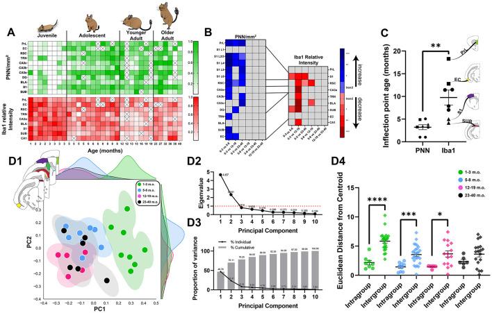
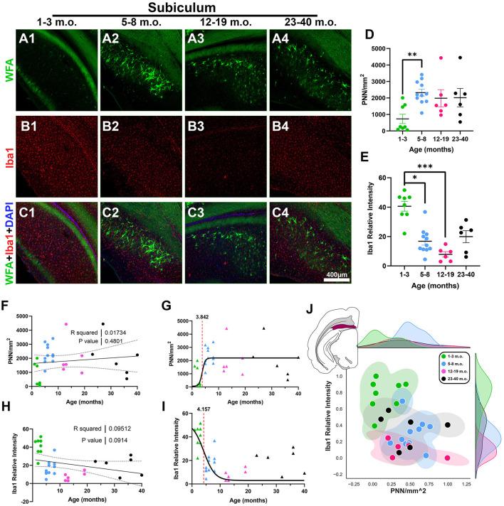
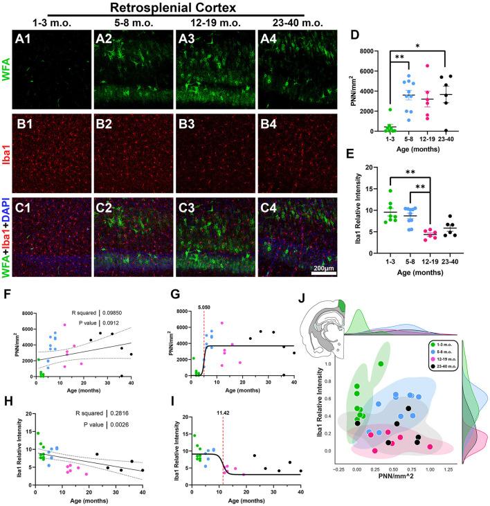
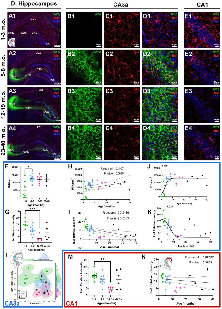
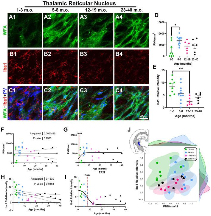
Maturation of the forebrain involves transitions from higher to lower levels of synaptic plasticity. The timecourse of these changes likely differs between regions, with the stabilization of some networks scaffolding the development of others. To gain better insight into neuroplasticity changes associated with maturation to adulthood, we examined the distribution of two molecular markers for developmental plasticity. We conducted the examination on male and female degus (), a rodent species with a relatively long developmental timecourse that offers a promising model for studying both development and age-related neuropathology. Immunofluorescent staining was used to measure perineuronal nets (PNNs), an extracellular matrix structure that emerges during the closure of critical plasticity periods, as well as microglia, resident immune cells that play a crucial role in synapse remodeling during development. PNNs (putatively restricting plasticity) were found to be higher in non-juvenile (>3 month) degus, while levels of microglia (putatively mediating plasticity) decreased across ages more gradually, and with varying timecourses between regions. Degus also showed notable variation in PNN levels between cortical layers and hippocampal subdivisions that have not been previously reported in other species. These results offer a glimpse into neuroplasticity changes occurring during degu maturation and highlight adolescence as a unique phase of neuroplasticity, in which PNNs have been established but microglia remain relatively high.

摘要

前脑的成熟涉及从较高水平到较低水平的突触可塑性转变。这些变化的时间进程可能因区域而异,一些网络的稳定为其他网络的发育提供了支撑。为了更好地了解与成熟到成年相关的神经可塑性变化,我们研究了两种发育可塑性分子标记的分布。我们对雄性和雌性八齿鼠(一种发育时间进程相对较长的啮齿动物物种,为研究发育和与年龄相关的神经病理学提供了一个有前景的模型)进行了检查。免疫荧光染色用于测量神经元周围网络(PNNs),这是一种在关键可塑性时期结束时出现的细胞外基质结构,以及小胶质细胞,即在发育过程中对突触重塑起关键作用的常驻免疫细胞。发现非幼年(>3个月)八齿鼠的PNNs(可能限制可塑性)较高,而小胶质细胞(可能介导可塑性)的水平在不同年龄段下降更为缓慢,且不同区域的时间进程不同。八齿鼠在皮层各层和海马亚区之间的PNN水平也表现出显著差异,这在其他物种中尚未见报道。这些结果让我们得以一窥八齿鼠成熟过程中发生的神经可塑性变化,并突出了青春期是神经可塑性的一个独特阶段,在此阶段PNNs已经形成,但小胶质细胞水平仍然相对较高。

https://cdn.ncbi.nlm.nih.gov/pmc/blobs/b710/10917993/f961e4641c95/fnins-18-1365737-g0001.jpg

文献AI研究员

20分钟写一篇综述,助力文献阅读效率提升50倍。

立即体验

用中文搜PubMed

大模型驱动的PubMed中文搜索引擎

马上搜索

文档翻译

学术文献翻译模型,支持多种主流文档格式。

立即体验