Suppr超能文献

通过定向进化工程化一种程序性死亡配体 1 靶向单域抗体用于 SynNotch 门控细胞治疗。

Engineering a Programmed Death-Ligand 1-Targeting Monobody Via Directed Evolution for SynNotch-Gated Cell Therapy.

机构信息

Department of Bioengineering & Institute of Engineering in Medicine, University of California, San Diego, La Jolla, California 92093, United States.

Alfred E. Mann Department of Biomedical Engineering, University of Southern California, Los Angeles, California 90089, United States.

出版信息

ACS Nano. 2024 Mar 19;18(11):8531-8545. doi: 10.1021/acsnano.4c01597. Epub 2024 Mar 8.

Abstract

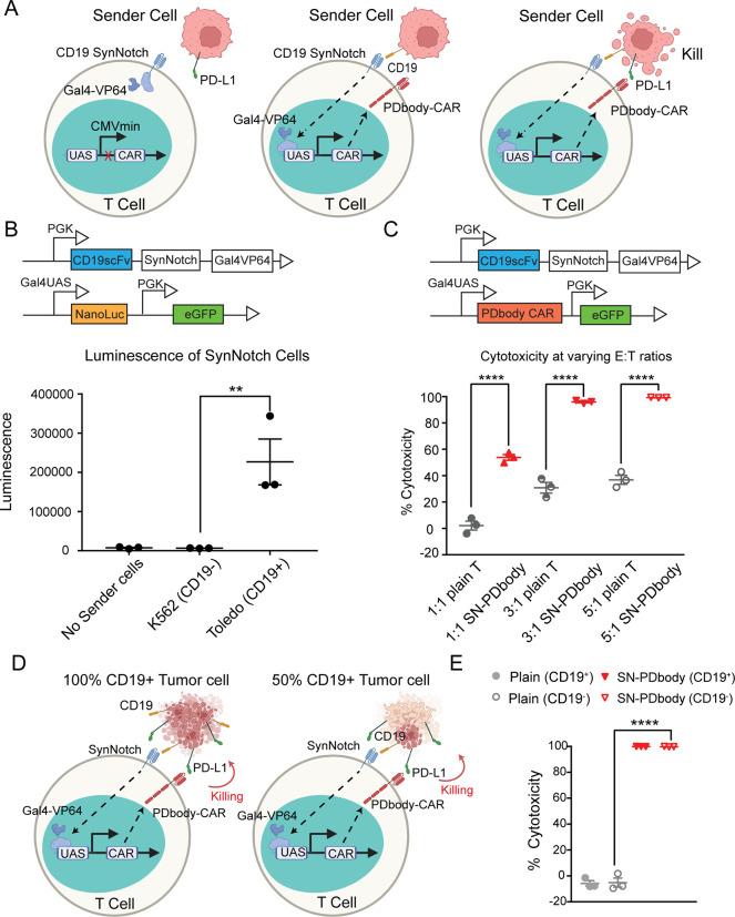
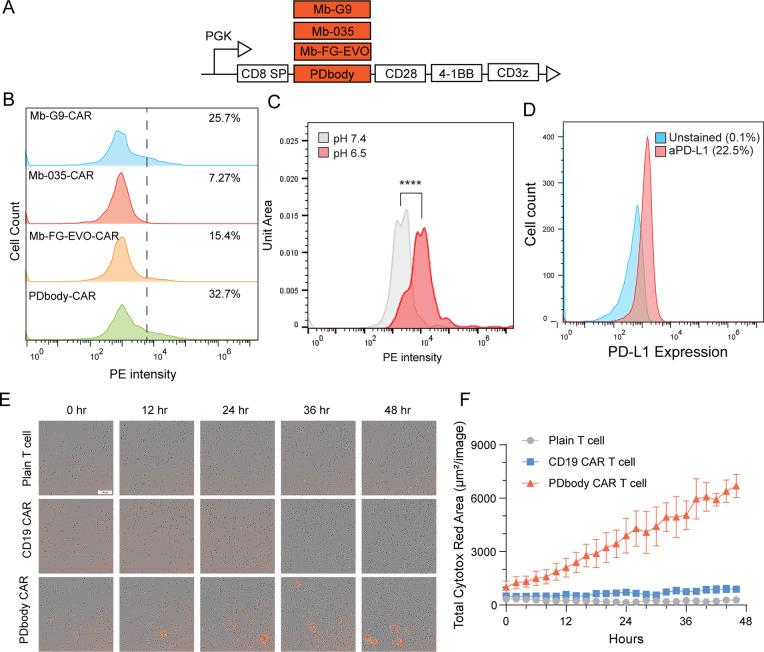
Programmed death-ligand 1 (PD-L1) is a promising target for cancer immunotherapy due to its ability to inhibit T cell activation; however, its expression on various noncancer cells may cause on-target off-tumor toxicity when designing PD-L1-targeting Chimeric Antigen Receptor (CAR) T cell therapies. Combining rational design and directed evolution of the human fibronectin-derived monobody scaffold, "PDbody" was engineered to bind to PD-L1 with a preference for a slightly lower pH, which is typical in the tumor microenvironment. PDbody was further utilized as a CAR to target the PD-L1-expressing triple negative MDA-MB-231 breast cancer cell line. To mitigate on-target off-tumor toxicity associated with targeting PD-L1, a Cluster of Differentiation 19 (CD19)-recognizing SynNotch IF THEN gate was integrated into the system. This CD19-SynNotch PDbody-CAR system was then expressed in primary human T cells to target CD19-expressing MDA-MB-231 cancer cells. These CD19-SynNotch PDbody-CAR T cells demonstrated both specificity and efficacy , accurately eradicating cancer targets in cytotoxicity assays. Moreover, in an bilateral murine tumor model, they exhibited the capability to effectively restrain tumor growth. Overall, CD19-SynNotch PDbody-CAR T cells represent a distinct development over previously published designs due to their increased efficacy, proliferative capability, and mitigation of off-tumor toxicity for solid tumor treatment.

摘要

程序性死亡配体 1(PD-L1)是癌症免疫治疗的有前途的靶点,因为它能够抑制 T 细胞的激活;然而,当设计针对 PD-L1 的嵌合抗原受体(CAR)T 细胞疗法时,其在各种非癌细胞上的表达可能会导致针对肿瘤的脱靶毒性。通过对人纤连蛋白衍生的单域抗体支架的理性设计和定向进化,工程化了“PDbody”以优先结合 PD-L1,其偏好稍微较低的 pH 值,这在肿瘤微环境中很典型。PDbody 进一步被用作针对表达 PD-L1 的三阴性 MDA-MB-231 乳腺癌细胞系的 CAR。为了减轻与靶向 PD-L1 相关的针对肿瘤的脱靶毒性,将识别分化簇 19(CD19)的 SynNotch IF THEN 门整合到系统中。然后,在原代人 T 细胞中表达了这种 CD19-SynNotch PDbody-CAR 系统,以靶向表达 CD19 的 MDA-MB-231 癌细胞。这些 CD19-SynNotch PDbody-CAR T 细胞表现出特异性和功效,在细胞毒性测定中准确地消除了癌症靶标。此外,在双侧小鼠肿瘤模型中,它们表现出有效抑制肿瘤生长的能力。总体而言,与之前发表的设计相比,CD19-SynNotch PDbody-CAR T 细胞具有更高的功效、增殖能力和减轻实体瘤治疗的脱靶毒性,代表了一个明显的发展。

https://cdn.ncbi.nlm.nih.gov/pmc/blobs/fcb1/10958600/8da925d95726/nn4c01597_0001.jpg

文献AI研究员

20分钟写一篇综述,助力文献阅读效率提升50倍。

立即体验

用中文搜PubMed

大模型驱动的PubMed中文搜索引擎

马上搜索

文档翻译

学术文献翻译模型,支持多种主流文档格式。

立即体验