Suppr超能文献

用于软骨-骨协同治疗的工程化 MgO 纳米颗粒。

Engineered MgO nanoparticles for cartilage-bone synergistic therapy.

机构信息

Division of Sports Medicine and Adult Reconstructive Surgery, Department of Orthopedic Surgery, Nanjing Drum Tower Hospital, Affiliated Hospital of Medical School, Nanjing University, 321 Zhongshan Road; State Key Laboratory of Pharmaceutical Biotechnology, Nanjing University; Branch of National Clinical Research Center for Orthopedics, Sports Medicine and Rehabilitation; Institute of Medical 3D Printing, Nanjing University; Jiangsu Engineering Research Center for 3D Bioprinting, Nanjing 210008, Jiangsu, PR China.

Department of Biomedical Engineering, College of Engineering and Applied Sciences, Nanjing National Laboratory of Microstructures, Jiangsu Key Laboratory of Artificial Functional Materials, Nanjing University; State Key Laboratory of Analytical Chemistry for Life Science, School of Chemistry and Chemical Engineering, Chemistry and Biomedicine Innovation Center (ChemBIC), Nanjing University, Nanjing 210023, Jiangsu, PR China.

出版信息

Sci Adv. 2024 Mar 8;10(10):eadk6084. doi: 10.1126/sciadv.adk6084.

Abstract

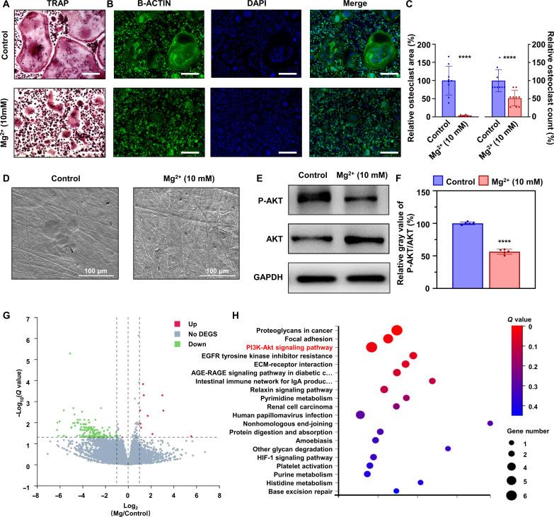
The emerging therapeutic strategies for osteoarthritis (OA) are shifting toward comprehensive approaches that target periarticular tissues, involving both cartilage and subchondral bone. This shift drives the development of single-component therapeutics capable of acting on multiple tissues and cells. Magnesium, an element essential for maintaining skeletal health, shows promise in treating OA. However, the precise effects of magnesium on cartilage and subchondral bone are not yet clear. Here, we investigated the therapeutic effect of Mg on OA, unveiling its protective effects on both cartilage and bone at the cellular and animal levels. The beneficial effect on the cartilage-bone interaction is primarily mediated by the PI3K/AKT pathway. In addition, we developed poly(lactic--glycolic acid) (PLGA) microspheres loaded with nano-magnesium oxide modified with stearic acid (SA), MgO&SA@PLGA, for intra-articular injection. These microspheres demonstrated remarkable efficacy in alleviating OA in rat models, highlighting their translational potential in clinical applications.

摘要

骨关节炎(OA)的新兴治疗策略正在转向针对包括软骨和软骨下骨在内的关节周围组织的综合方法。这种转变推动了能够作用于多种组织和细胞的单一成分治疗药物的发展。镁是维持骨骼健康所必需的元素,在治疗 OA 方面显示出前景。然而,镁对软骨和软骨下骨的确切影响尚不清楚。在这里,我们研究了镁对 OA 的治疗作用,揭示了它在细胞和动物水平上对软骨和骨的保护作用。对软骨-骨相互作用的有益影响主要是通过 PI3K/AKT 途径介导的。此外,我们开发了负载纳米氧化镁的聚(乳酸-乙醇酸)(PLGA)微球,并用硬脂酸(SA)进行了修饰,即 MgO&SA@PLGA,用于关节内注射。这些微球在缓解大鼠模型中的 OA 方面表现出显著的疗效,突出了它们在临床应用中的转化潜力。

https://cdn.ncbi.nlm.nih.gov/pmc/blobs/701a/10923500/7cb2febd0bc4/sciadv.adk6084-f1.jpg

文献AI研究员

20分钟写一篇综述,助力文献阅读效率提升50倍。

立即体验

用中文搜PubMed

大模型驱动的PubMed中文搜索引擎

马上搜索

文档翻译

学术文献翻译模型,支持多种主流文档格式。

立即体验