Suppr超能文献

TERRA-LSD1 相分离促进端粒维持中的 R 环形成,用于 ALT 癌细胞。

TERRA-LSD1 phase separation promotes R-loop formation for telomere maintenance in ALT cancer cells.

机构信息

Department of Biology, Carnegie Mellon University, Pittsburgh, PA, 15213, USA.

Klingler College of Arts and Sciences, Department of Chemistry, Marquette University, Milwaukee, WI, 53233, USA.

出版信息

Nat Commun. 2024 Mar 9;15(1):2165. doi: 10.1038/s41467-024-46509-z.

Abstract

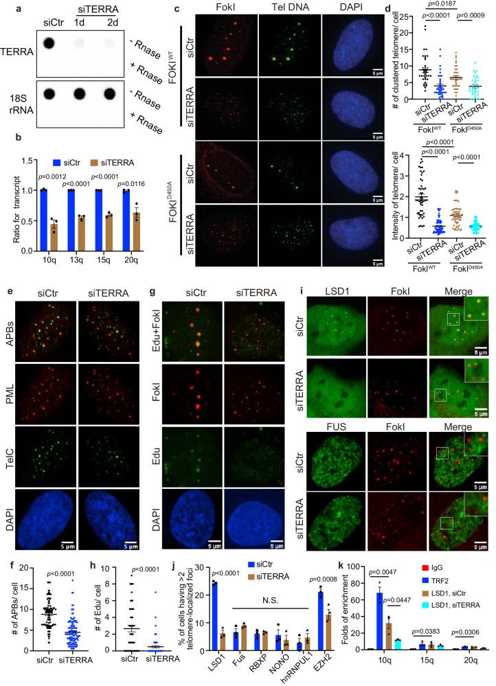
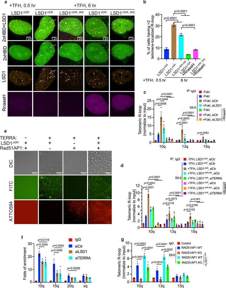
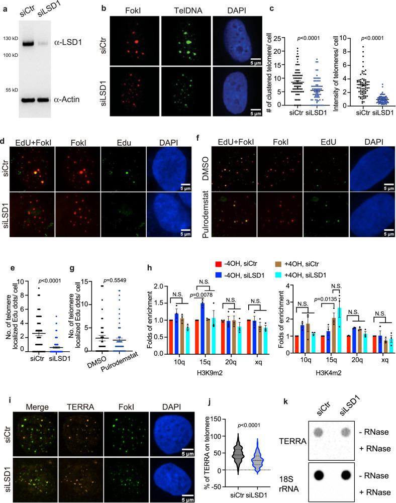
The telomere repeat-containing RNA (TERRA) forms R-loops to promote homology-directed DNA synthesis in the alternative lengthening of telomere (ALT) pathway. Here we report that TERRA contributes to ALT via interacting with the lysine-specific demethylase 1A (LSD1 or KDM1A). We show that LSD1 localizes to ALT telomeres in a TERRA dependent manner and LSD1 function in ALT is largely independent of its demethylase activity. Instead, LSD1 promotes TERRA recruitment to ALT telomeres via RNA binding. In addition, LSD1 and TERRA undergo phase separation, driven by interactions between the RNA binding properties of LSD1 and the G-quadruplex structure of TERRA. Importantly, the formation of TERRA-LSD1 condensates enriches the R-loop stimulating protein Rad51AP1 and increases TERRA-containing R-loops at telomeres. Our findings suggest that LSD1-TERRA phase separation enhances the function of R-loop regulatory molecules for ALT telomere maintenance, providing a mechanism for how the biophysical properties of histone modification enzyme-RNA interactions impact chromatin function.

摘要

端粒重复 RNA(TERRA)形成 R 环,以促进端粒的替代性延长(ALT)途径中的同源定向 DNA 合成。在这里,我们报告 TERRA 通过与赖氨酸特异性去甲基酶 1A(LSD1 或 KDM1A)相互作用,有助于 ALT。我们表明 LSD1 以依赖于 TERRA 的方式定位于 ALT 端粒,并且 LSD1 在 ALT 中的功能在很大程度上与其去甲基酶活性无关。相反,LSD1 通过 RNA 结合促进 TERRA 招募到 ALT 端粒。此外,LSD1 和 TERRA 发生液-液相分离,这是由 LSD1 的 RNA 结合特性与 TERRA 的 G-四链体结构之间的相互作用驱动的。重要的是,TERRA-LSD1 凝聚物的形成丰富了 R 环刺激蛋白 Rad51AP1,并增加了端粒上含有 TERRA 的 R 环。我们的发现表明,LSD1-TERRA 液-液相分离增强了 R 环调节分子的功能,用于 ALT 端粒维持,为组蛋白修饰酶-RNA 相互作用的物理性质如何影响染色质功能提供了一种机制。

https://cdn.ncbi.nlm.nih.gov/pmc/blobs/6b92/10925046/bc4d2625b3b8/41467_2024_46509_Fig1_HTML.jpg

文献AI研究员

20分钟写一篇综述,助力文献阅读效率提升50倍。

立即体验

用中文搜PubMed

大模型驱动的PubMed中文搜索引擎

马上搜索

文档翻译

学术文献翻译模型,支持多种主流文档格式。

立即体验