Suppr超能文献

饮食来源的循环抗氧化剂与癫痫风险:一项结合代谢组学和孟德尔随机化的研究

Diet-derived circulating antioxidants and risk of epilepsy: A study combining metabolomics and mendelian randomization.

作者信息

Liang Zhen, Lou Yingyue, Zheng Zhaoshi, Guo Qi, Liu Songyan

机构信息

Department of Neurology, China-Japan Union Hospital of Jilin University, Changchun, Jilin Province, China.

Department of Rehabilitation, The Second Hospital of Jilin University, Changchun, Jilin Province, China.

出版信息

Heliyon. 2024 Feb 29;10(5):e26813. doi: 10.1016/j.heliyon.2024.e26813. eCollection 2024 Mar 15.

Abstract

BACKGROUND

Previous studies offer inconclusive results on the association between diet-derived circulating antioxidants and epilepsy.

OBJECTIVE

This study aims to assess oxidative stress presence in epilepsy patients' circulation and investigate the causal link between diet-derived circulating antioxidants and epilepsy.

METHODS

Untargeted metabolomics analysis was conducted on plasma samples from 62 epileptic patients and 20 healthy individuals to evaluate oxidative stress based on metabolite alterations in epilepsy patients' circulation. Two-sample Mendelian Randomization (MR) analysis examined the causation between diet-derived circulating antioxidants (measured by absolute levels and relative metabolite concentrations) and epilepsy, utilizing the inverse-variance weighted (IVW) method as the primary outcome, with complementary MR analysis methods (MR Egger, weighted median, weighted mode, and simple mode).

RESULTS

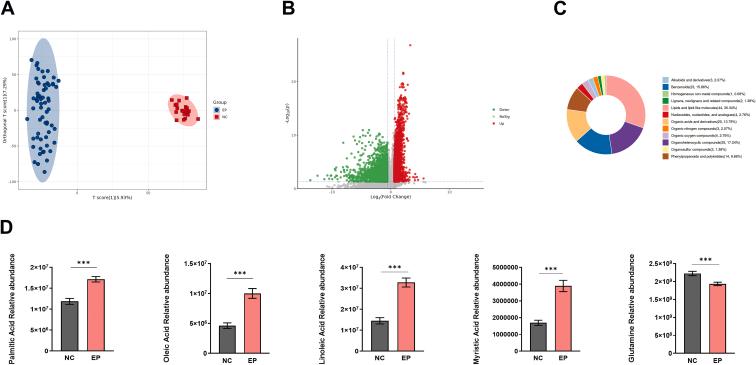
Untargeted metabolomics analysis revealed elevated circulating oxidizing metabolites (palmitic acid, oleic acid, linoleic acid, and myristic acid) and reduced reducing metabolites (glutamine) in epilepsy patients, providing robust evidence of oxidative stress. The IVW analysis indicated significantly reduced epilepsy risk (odds ratio: 0.552; 95% confidence interval: 0.335-0.905,  = 0.018) with genetically determined higher absolute circulating β-carotene. However, other diet-derived circulating antioxidants (lycopene, retinol, ascorbic acid, and selenium) and antioxidant metabolites (α-tocopherol, γ-tocopherol, ascorbic acid, and retinol) did not significantly associate with epilepsy risk. Additional MR analysis methods and heterogeneity assessments confirmed the results' robustness.

CONCLUSION

This study provides compelling evidence of oxidative stress in epilepsy patients' circulation. However, the majority of diet-derived circulating antioxidants (lycopene, retinol, ascorbic acid, vitamin E, and selenium) are unlikely to causally associate with reduced epilepsy risk, except for β-carotene.

摘要

背景

先前的研究对于饮食来源的循环抗氧化剂与癫痫之间的关联结果尚无定论。

目的

本研究旨在评估癫痫患者循环系统中的氧化应激情况,并探究饮食来源的循环抗氧化剂与癫痫之间的因果关系。

方法

对62例癫痫患者和20名健康个体的血浆样本进行非靶向代谢组学分析,基于癫痫患者循环系统中的代谢物变化来评估氧化应激。采用两样本孟德尔随机化(MR)分析,利用逆方差加权(IVW)方法作为主要结果,辅以其他MR分析方法(MR Egger、加权中位数、加权模式和简单模式),研究饮食来源的循环抗氧化剂(通过绝对水平和相对代谢物浓度衡量)与癫痫之间的因果关系。

结果

非靶向代谢组学分析显示,癫痫患者循环中的氧化代谢物(棕榈酸、油酸、亚油酸和肉豆蔻酸)升高,还原代谢物(谷氨酰胺)减少,有力证明了氧化应激的存在。IVW分析表明,基因决定的较高绝对循环β-胡萝卜素水平可显著降低癫痫风险(比值比:0.552;95%置信区间:0.335 - 0.905,P = 0.018)。然而,其他饮食来源的循环抗氧化剂(番茄红素、视黄醇、抗坏血酸和硒)以及抗氧化代谢物(α-生育酚、γ-生育酚、抗坏血酸和视黄醇)与癫痫风险无显著关联。额外的MR分析方法和异质性评估证实了结果的稳健性。

结论

本研究提供了癫痫患者循环系统中存在氧化应激的有力证据。然而,除β-胡萝卜素外,大多数饮食来源的循环抗氧化剂(番茄红素、视黄醇、抗坏血酸、维生素E和硒)不太可能与降低癫痫风险存在因果关系。

https://cdn.ncbi.nlm.nih.gov/pmc/blobs/0dd9/10920176/3787e8a2d743/gr1.jpg

文献AI研究员

20分钟写一篇综述,助力文献阅读效率提升50倍。

立即体验

用中文搜PubMed

大模型驱动的PubMed中文搜索引擎

马上搜索

文档翻译

学术文献翻译模型,支持多种主流文档格式。

立即体验