Suppr超能文献

十二指肠空肠旁路术通过胰高血糖素样肽1介导的Nrf2/HO-1信号通路改善糖尿病大鼠下丘脑的氧化应激和炎症反应。

Duodenal-jejunal bypass improves hypothalamic oxidative stress and inflammation in diabetic rats glucagon-like peptide 1-mediated Nrf2/HO-1 signaling.

作者信息

Wang Huai-Jie, Zhang Li-Bin, Sun Si-Peng, Yan Qing-Tao, Gao Zhi-Qin, Fu Fang-Ming, Qu Mei-Hua

机构信息

Translational Medical Center, Weifang Second People's Hospital, Weifang 261041, Shandong Province, China.

Department of Endocrinology, Weifang Second People's Hospital, Weifang 261041, Shandong Province, China.

出版信息

World J Diabetes. 2024 Feb 15;15(2):287-304. doi: 10.4239/wjd.v15.i2.287.

Abstract

BACKGROUND

Type 2 diabetes mellitus (T2DM) is often accompanied by impaired glucose utilization in the brain, leading to oxidative stress, neuronal cell injury and infla-mmation. Previous studies have shown that duodenal jejunal bypass (DJB) surgery significantly improves brain glucose metabolism in T2DM rats, the role and the metabolism of DJB in improving brain oxidative stress and inflammation condition in T2DM rats remain unclear.

AIM

To investigate the role and metabolism of DJB in improving hypothalamic oxidative stress and inflammation condition in T2DM rats.

METHODS

A T2DM rat model was induced a high-glucose and high-fat diet, combined with a low-dose streptozotocin injection. T2DM rats were divided into DJB operation and Sham operation groups. DJB surgical intervention was carried out on T2DM rats. The differential expression of hypothalamic proteins was analyzed using quantitative proteomics analysis. Proteins related to oxidative stress, inflammation, and neuronal injury in the hypothalamus of T2DM rats were analyzed by flow cytometry, quantitative real-time PCR, Western blotting, and immunofluorescence.

RESULTS

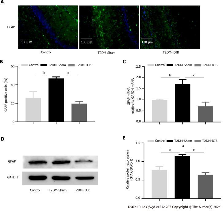
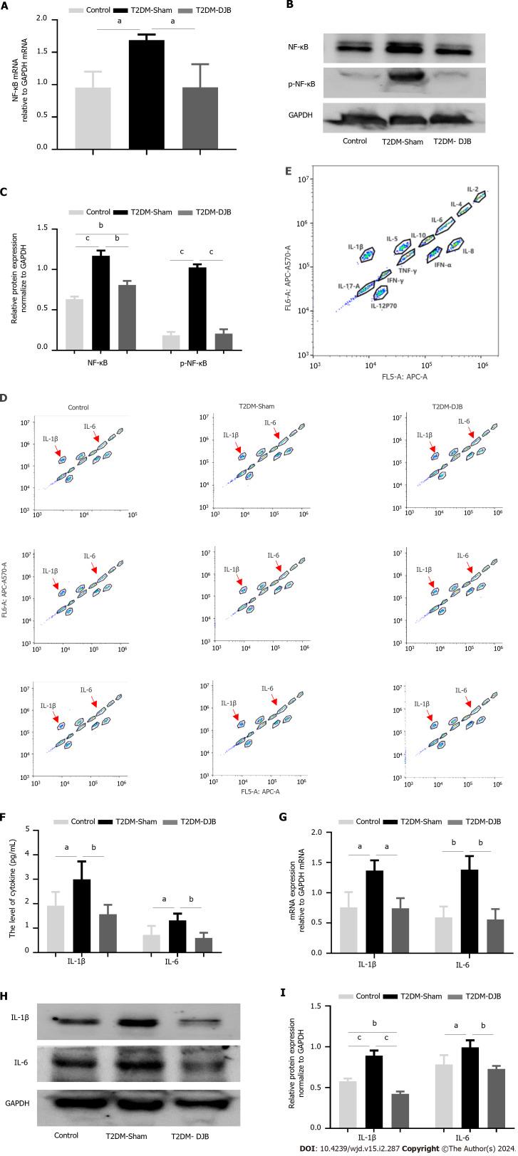
Quantitative proteomics analysis showed significant differences in proteins related to oxidative stress, inflammation, and neuronal injury in the hypothalamus of rats with T2DM-DJB after DJB surgery, compared to the T2DM-Sham groups of rats. Oxidative stress-related proteins (glucagon-like peptide 1 receptor, Nrf2, and HO-1) were significantly increased ( < 0.05) in the hypothalamus of rats with T2DM after DJB surgery. DJB surgery significantly reduced ( < 0.05) hypothalamic inflammation in T2DM rats by inhibiting the activation of NF-κB and decreasing the expression of interleukin (IL)-1β and IL-6. DJB surgery significantly reduced ( < 0.05) the expression of factors related to neuronal injury (glial fibrillary acidic protein and Caspase-3) in the hypothalamus of T2DM rats and upregulated ( < 0.05) the expression of neuroprotective factors (C-fos, Ki67, Bcl-2, and BDNF), thereby reducing hypothalamic injury in T2DM rats.

CONCLUSION

DJB surgery improve oxidative stress and inflammation in the hypothalamus of T2DM rats and reduce neuronal cell injury by activating the glucagon-like peptide 1 receptor-mediated Nrf2/HO-1 signaling pathway.

摘要

背景

2型糖尿病(T2DM)常伴有大脑葡萄糖利用受损,导致氧化应激、神经元细胞损伤和炎症。先前的研究表明,十二指肠空肠旁路(DJB)手术可显著改善T2DM大鼠的脑葡萄糖代谢,但其在改善T2DM大鼠脑氧化应激和炎症状态中的作用及代谢机制仍不清楚。

目的

探讨DJB在改善T2DM大鼠下丘脑氧化应激和炎症状态中的作用及代谢机制。

方法

采用高糖高脂饮食联合低剂量链脲佐菌素注射诱导建立T2DM大鼠模型。将T2DM大鼠分为DJB手术组和假手术组。对T2DM大鼠进行DJB手术干预。采用定量蛋白质组学分析下丘脑蛋白质的差异表达。通过流式细胞术、定量实时PCR、蛋白质免疫印迹和免疫荧光分析T2DM大鼠下丘脑与氧化应激、炎症和神经元损伤相关的蛋白质。

结果

定量蛋白质组学分析显示,与T2DM假手术组大鼠相比,DJB手术后T2DM-DJB大鼠下丘脑与氧化应激、炎症和神经元损伤相关的蛋白质存在显著差异。DJB手术后,T2DM大鼠下丘脑氧化应激相关蛋白(胰高血糖素样肽1受体、Nrf2和HO-1)显著增加(P<0.05)。DJB手术通过抑制NF-κB的激活并降低白细胞介素(IL)-1β和IL-6的表达,显著减轻(P<0.05)T2DM大鼠下丘脑炎症。DJB手术显著降低(P<0.05)T2DM大鼠下丘脑神经元损伤相关因子(胶质纤维酸性蛋白和Caspase-3)的表达,并上调(P<0.05)神经保护因子(C-fos、Ki67、Bcl-2和BDNF)的表达,从而减轻T2DM大鼠下丘脑损伤。

结论

DJB手术通过激活胰高血糖素样肽1受体介导的Nrf2/HO-1信号通路,改善T2DM大鼠下丘脑氧化应激和炎症,减轻神经元细胞损伤。

https://cdn.ncbi.nlm.nih.gov/pmc/blobs/a1ea/10921169/dc611cc25317/WJD-15-287-g001.jpg

文献AI研究员

20分钟写一篇综述,助力文献阅读效率提升50倍。

立即体验

用中文搜PubMed

大模型驱动的PubMed中文搜索引擎

马上搜索

文档翻译

学术文献翻译模型,支持多种主流文档格式。

立即体验