Suppr超能文献

人参根衍生的外泌体样纳米颗粒通过抑制激活蛋白-1信号传导和限制活性氧的产生来保护皮肤免受紫外线照射和氧化应激。

Ginseng root-derived exosome-like nanoparticles protect skin from UV irradiation and oxidative stress by suppressing activator protein-1 signaling and limiting the generation of reactive oxygen species.

作者信息

Choi Wooram, Cho Jeong Hun, Park Sang Hee, Kim Dong Seon, Lee Hwa Pyoung, Kim Donghyun, Kim Hyun Soo, Kim Ji Hye, Cho Jae Youl

机构信息

Department of Integrative Biotechnology, Sungkyunkwan University, Suwon, Republic of Korea.

Research and Innovation Center, AMOREPACIFIC, Yongin, Republic of Korea.

出版信息

J Ginseng Res. 2024 Mar;48(2):211-219. doi: 10.1016/j.jgr.2024.01.001. Epub 2024 Jan 14.

Abstract

BACKGROUND

Recently, plant-derived exosome-like nanoparticles (PDENs) have been isolated, and active research was focusing on understanding their properties and functions. In this study, the characteristics and molecular properties of ginseng root-derived exosome-like nanoparticles (GrDENs) were examined in terms of skin protection.

METHODS

HPLC-MS protocols were used to analyze the ginsenoside contents in GrDENs. To investigate the beneficial effect of GrDENs on skin, HaCaT cells were pre-treated with GrDENs (0-2 × 10 particles/mL), and followed by UVB irradiation or HO exposure. In addition, the antioxidant activity of GrDENs was measured using a fluorescence microscope or flow cytometry. Finally, molecular mechanisms were examined with immunoblotting analysis.

RESULTS

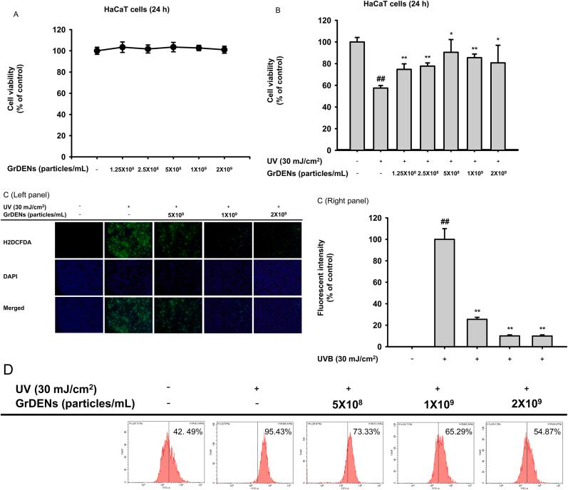
GrDENs contained detectable levels of ginsenosides (Re, Rg1, Rb1, Rf, Rg2 (), Gyp17, Rd, C-Mc1, C-O, and F2). In UVB-irradiated HaCaT cells, GrDENs protected cells from death and reduced ROS production. GrDENs downregulated the mRNA expression of proapoptotic genes, including BAX, caspase-1, -3, -6, -7, and -8 and the ratio of cleaved caspase-8, -9, and -3 in a dose-dependent manner. In addition, GrDENs reduced the mRNA levels of aging-related genes (MMP2 and 3), proinflammatory genes (COX-2 and IL-6), and cellular senescence biomarker p21, possibly by suppressing activator protein-1 signaling.

CONCLUSIONS

This study demonstrates the protective effects of GrDENs against skin damage caused by UV and oxidative stress, providing new insights into beneficial uses of ginseng In particular, our results suggest GrDENs as a potential active ingredient in cosmeceuticals to promote skin health.

摘要

背景

最近,已分离出植物来源的外泌体样纳米颗粒(PDENs),并且积极的研究集中在了解它们的特性和功能。在本研究中,从皮肤保护方面研究了人参根来源的外泌体样纳米颗粒(GrDENs)的特征和分子特性。

方法

采用高效液相色谱-质谱法(HPLC-MS)分析GrDENs中的人参皂苷含量。为了研究GrDENs对皮肤的有益作用,用GrDENs(0-2×10颗粒/毫升)预处理HaCaT细胞,然后进行紫外线B(UVB)照射或过氧化氢(HO)暴露。此外,使用荧光显微镜或流式细胞术测量GrDENs的抗氧化活性。最后,通过免疫印迹分析研究分子机制。

结果

GrDENs含有可检测水平的人参皂苷(Re、Rg1、Rb1、Rf、Rg2()、Gyp17、Rd、C-Mc1、C-O和F2)。在UVB照射的HaCaT细胞中,GrDENs保护细胞免于死亡并减少活性氧(ROS)的产生。GrDENs以剂量依赖性方式下调促凋亡基因(包括BAX、半胱天冬酶-1、-3、-6、-7和-8)的mRNA表达以及裂解的半胱天冬酶-8、-9和-3的比例。此外,GrDENs可能通过抑制激活蛋白-1信号传导降低衰老相关基因(基质金属蛋白酶2和3)、促炎基因(环氧化酶-2和白细胞介素-6)和细胞衰老生物标志物p21的mRNA水平。

结论

本研究证明了GrDENs对紫外线和氧化应激引起的皮肤损伤具有保护作用,为参的有益用途提供了新的见解。特别是,我们的结果表明GrDENs作为一种潜在的活性成分可用于化妆品中以促进皮肤健康。

https://cdn.ncbi.nlm.nih.gov/pmc/blobs/380c/10920011/5448e0563ab8/ga1.jpg

文献AI研究员

20分钟写一篇综述,助力文献阅读效率提升50倍。

立即体验

用中文搜PubMed

大模型驱动的PubMed中文搜索引擎

马上搜索

文档翻译

学术文献翻译模型,支持多种主流文档格式。

立即体验