Suppr超能文献

自分泌磷酸酶PDP2通过使腔面A型乳腺癌中的ACSL4去磷酸化来抑制铁死亡。

Autocrine phosphatase PDP2 inhibits ferroptosis by dephosphorylating ACSL4 in the Luminal A Breast Cancer.

作者信息

Zhu Jun-Jie, Huang Feng-Ying, Chen Hengyu, Zhang Yun-Long, Chen Ming-Hui, Wu Ri-Hong, Dai Shu-Zhen, He Gui-Sheng, Tan Guang-Hong, Zheng Wu-Ping

机构信息

Department of Breast and Thyroid Surgery, The Second Affiliated Hospital and Key Laborato1y of Tropical Translational Medicine of Ministry of Education & School of Tropical Medicine, Hainan Medical University, Haikou, China.

出版信息

PLoS One. 2024 Mar 11;19(3):e0299571. doi: 10.1371/journal.pone.0299571. eCollection 2024.

Abstract

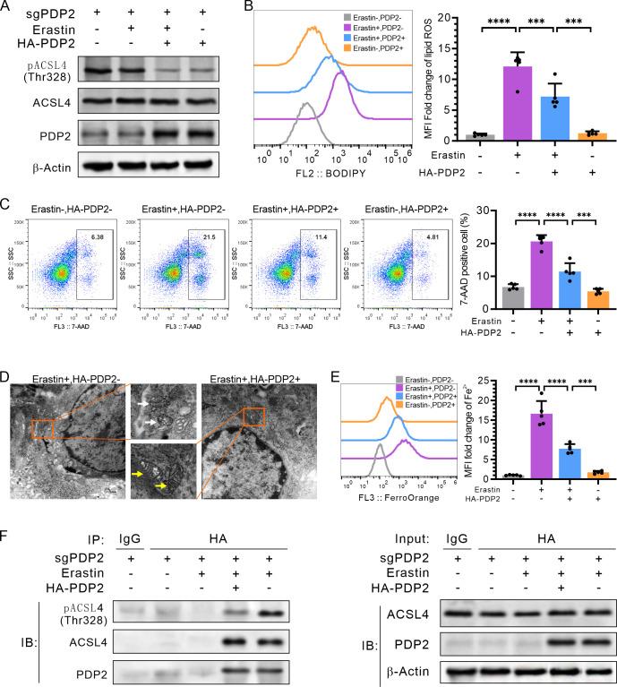
Phosphatases can dephosphorylate phosphorylated kinases, leading to their inactivation, and ferroptosis is a type of cell death. Therefore, our aim is to identify phosphatases associated with ferroptosis by analyzing the differentially expressed genes (DEGs) of the Luminal A Breast Cancer (LumABC) cohort from the Cancer Genome Atlas (TCGA). An analysis of 260 phosphatase genes from the GeneCard database revealed that out of the 28 DEGs with high expression, only the expression of pyruvate dehydrogenase phosphatase 2 (PDP2) had a significant correlation with patient survival. In addition, an analysis of DEGs using gene ontology, Kyoto Encyclopedia of Genes and Genomes and gene set enrichment analysis revealed a significant variation in the expression of ferroptosis-related genes. To further investigate this, we analyzed 34 ferroptosis-related genes from the TCGA-LumABC cohort. The expression of long-chain acyl-CoA synthetase 4 (ACSL4) was found to have the highest correlation with the expression of PDP2, and its expression was also inversely proportional to the survival rate of patients. Western blot experiments using the MCF-7 cell line showed that the phosphorylation level of ACSL4 was significantly lower in cells transfected with the HA-PDP2 plasmid, and ferroptosis was correspondingly reduced (p < 0.001), as indicated by data from flow cytometry detection of membrane-permeability cell death stained with 7-aminoactinomycin, lipid peroxidation, and Fe2+. Immunoprecipitation experiments further revealed that the phosphorylation level of ACSL4 was only significantly reduced in cells where PDP2 and ACSL4 co-precipitated. These findings suggest that PDP2 may act as a phosphatase to dephosphorylate and inhibit the activity of ACSL4, which had been phosphorylated and activated in LumABC cells. Further experiments are needed to confirm the molecular mechanism of PDP2 inhibiting ferroptosis.

摘要

磷酸酶可使磷酸化的激酶去磷酸化,导致其失活,而铁死亡是一种细胞死亡类型。因此,我们的目标是通过分析来自癌症基因组图谱(TCGA)的腔面A型乳腺癌(LumABC)队列的差异表达基因(DEG)来鉴定与铁死亡相关的磷酸酶。对来自基因卡片数据库的260个磷酸酶基因进行分析后发现,在28个高表达的DEG中,只有丙酮酸脱氢酶磷酸酶2(PDP2)的表达与患者生存率具有显著相关性。此外,使用基因本体论、京都基因与基因组百科全书以及基因集富集分析对DEG进行分析,结果显示铁死亡相关基因的表达存在显著差异。为了进一步研究这一点,我们分析了来自TCGA-LumABC队列的34个铁死亡相关基因。发现长链脂酰辅酶A合成酶4(ACSL4)的表达与PDP2的表达具有最高相关性,并且其表达也与患者生存率呈反比。使用MCF-7细胞系进行的蛋白质印迹实验表明,用HA-PDP2质粒转染的细胞中ACSL4的磷酸化水平显著降低,并且如用7-氨基放线菌素染色检测膜通透性细胞死亡、脂质过氧化和Fe2+的流式细胞术数据所示,铁死亡相应减少(p < 0.001)。免疫沉淀实验进一步表明,只有在PDP2和ACSL4共沉淀的细胞中,ACSL4的磷酸化水平才会显著降低。这些发现表明,PDP2可能作为一种磷酸酶使ACSL4去磷酸化并抑制其活性,而ACSL4在LumABC细胞中已被磷酸化并激活。需要进一步的实验来证实PDP2抑制铁死亡的分子机制。

https://cdn.ncbi.nlm.nih.gov/pmc/blobs/b7e7/10927110/cdcffcf92001/pone.0299571.g001.jpg

文献AI研究员

20分钟写一篇综述,助力文献阅读效率提升50倍。

立即体验

用中文搜PubMed

大模型驱动的PubMed中文搜索引擎

马上搜索

文档翻译

学术文献翻译模型,支持多种主流文档格式。

立即体验