Suppr超能文献

mTORC1通过依赖于mA的USP7 mRNA稳定化促进骨肉瘤进展。

mTORC1 accelerates osteosarcoma progression via mA-dependent stabilization of USP7 mRNA.

作者信息

Yang Zhengming, Yu Wei, Xu Ankai, Liu Bing, Jin Libin, Tao Huimin, Wang Dimin

机构信息

Department of Orthopedics, 2nd Affiliated Hospital, School of Medicine, Zhejiang University, Hangzhou, China.

Orthopedics Research Institute of Zhejiang University, Hangzhou, China.

出版信息

Cell Death Discov. 2024 Mar 11;10(1):127. doi: 10.1038/s41420-024-01893-9.

Abstract

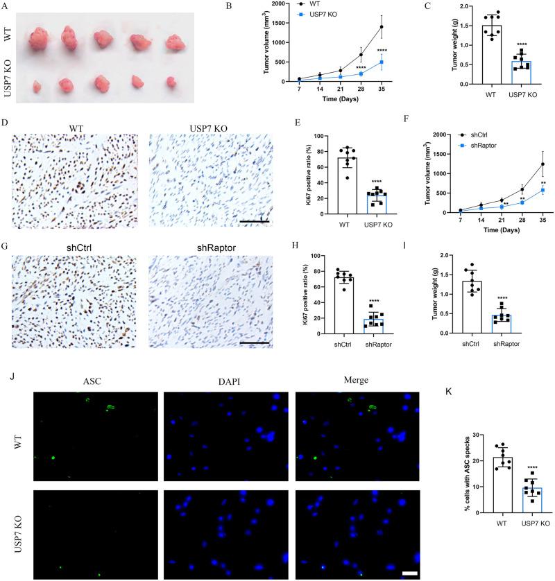
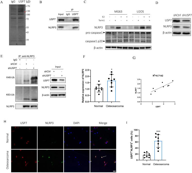
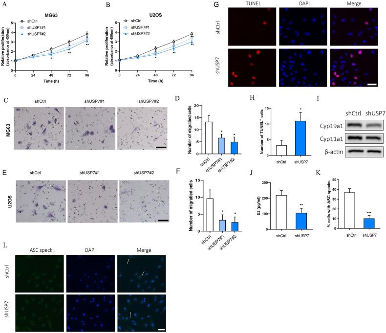
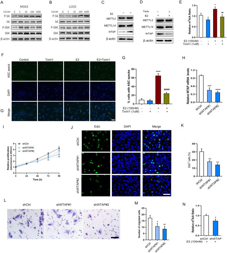
Osteosarcoma (OS) is considered a sex steroid hormone-dependent bone tumor. The development and progression of OS are regulated by 17β-estradiol (E2). However, the detailed mechanisms of E2-modulated OS progression remained to be elucidated. Here, we found that E2-activated mammalian target of rapamycin (mTOR) signaling promoted N6-methyladenosine (mA) modification through regulating WTAP. Inhibition of mTOR complex 1 (mTORC1) reversed E2-activated WTAP expression. Meanwhile, inhibition of mTORC1 suppressed OS cell proliferation and migration. Deficiency of TSC2 activated mTORC1 signaling and enhanced OS cell proliferation and migration, while abrogated by Rapamycin. Interestingly, mTOMC1 promoted mRNA stability of ubiquitin-specific protease 7 (USP7) through mA modification. Loss of USP7 suppressed the proliferation, migration, and ASC specks, while promoted apoptosis of OS cells. USP7 interacted with NLRP3 and deubiquitinated NLRP3 through K48-ubiquitination. USP7 was upregulated and positive correlation with NLRP3 in OS patients with high level of E2. Loss of USP7 suppressed the progression of OS via inhibiting NLRP3 inflammasome signaling pathway. Our results demonstrated that E2-activtated mTORC1 promoted USP7 stability, which promoted OS cell proliferation and migration via upregulating NLRP3 expression and enhancing NLRP3 inflammasome signaling pathway. These results discover a novel mechanism of E2 regulating OS progression and provide a promising therapeutic target for OS progression.

摘要

骨肉瘤(OS)被认为是一种性类固醇激素依赖性骨肿瘤。OS的发生和发展受17β-雌二醇(E2)调控。然而,E2调节OS进展的详细机制仍有待阐明。在此,我们发现E2激活的雷帕霉素哺乳动物靶蛋白(mTOR)信号通过调节WTAP促进N6-甲基腺苷(m⁶A)修饰。抑制mTOR复合物1(mTORC1)可逆转E2激活的WTAP表达。同时,抑制mTORC1可抑制OS细胞增殖和迁移。结节性硬化症复合物2(TSC2)缺陷激活mTORC1信号并增强OS细胞增殖和迁移,但可被雷帕霉素消除。有趣的是,mTORC1通过m⁶A修饰促进泛素特异性蛋白酶7(USP7)的mRNA稳定性。USP7缺失抑制OS细胞的增殖、迁移和ASC斑点,同时促进其凋亡。USP7与NLRP3相互作用并通过K48-泛素化使NLRP3去泛素化。在E2水平高的OS患者中,USP7上调且与NLRP3呈正相关。USP7缺失通过抑制NLRP3炎性小体信号通路抑制OS进展。我们的结果表明E2激活的mTORC1促进USP7稳定性,后者通过上调NLRP3表达和增强NLRP3炎性小体信号通路促进OS细胞增殖和迁移。这些结果发现了E2调节OS进展的新机制,并为OS进展提供了有前景的治疗靶点。

https://cdn.ncbi.nlm.nih.gov/pmc/blobs/90ae/10928159/1f37c820d981/41420_2024_1893_Fig1_HTML.jpg

文献AI研究员

20分钟写一篇综述,助力文献阅读效率提升50倍。

立即体验

用中文搜PubMed

大模型驱动的PubMed中文搜索引擎

马上搜索

文档翻译

学术文献翻译模型,支持多种主流文档格式。

立即体验