Suppr超能文献

非药物行为干预对儿童牙科恐惧和焦虑的管理效果:一项系统评价与荟萃分析

Effectiveness of Nonpharmacological Behavioural Interventions in Managing Dental Fear and Anxiety among Children: A Systematic Review and Meta-Analysis.

作者信息

Almarzouq Sarrah S F S, Chua Helene, Yiu Cynthia K Y, Lam Phoebe P Y

机构信息

Paediatric Dentistry, Faculty of Dentistry, The University of Hong Kong, Hong Kong.

National Healthcare Group Polyclinics, Singapore 308433, Singapore.

出版信息

Healthcare (Basel). 2024 Feb 23;12(5):537. doi: 10.3390/healthcare12050537.

Abstract

BACKGROUND

Non-pharmacological behavioural interventions (NPBIs) have been employed by dentists to alleviate dental fear and anxiety (DFA) among preschool and school children. The aim of this systematic review and meta-analysis was to investigate the effectiveness of different NPBIs in reducing DFA among children aged below 12.

METHOD

A comprehensive search was conducted using four electronic databases to identify randomised controlled trials that assess the effectiveness of NPBIs among preschool and school children. Two reviewers independently screened and selected the relevant studies, evaluated the risk of bias, and extracted relevant data for qualitative and quantitative syntheses.

RESULT

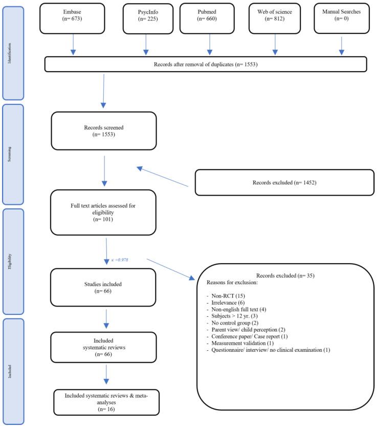
A total of 66 articles were included in the study. Except during more invasive dental procedures, the use of distraction techniques was found to result in significantly lower self-rated anxiety, better cooperation, and lower pulse rate compared to the tell-show-do method. However, inconsistent results were reported regarding the efficacy of virtual reality, modelling, visual pedagogies, tell-show-do and other NPBIs in reducing DFA among children.

CONCLUSIONS

The studies exhibited substantial heterogeneity due to varying age groups, methods of implementing NPBIs, dental treatments performed, and measurement scales employed in the evaluation of DFA.

摘要

背景

牙医已采用非药物行为干预措施(NPBIs)来减轻学龄前和学龄儿童的牙科恐惧和焦虑(DFA)。本系统评价和荟萃分析的目的是调查不同NPBIs在降低12岁以下儿童DFA方面的有效性。

方法

使用四个电子数据库进行全面检索,以识别评估NPBIs在学龄前和学龄儿童中有效性的随机对照试验。两名评价者独立筛选并选择相关研究,评估偏倚风险,并提取相关数据进行定性和定量综合分析。

结果

该研究共纳入66篇文章。与告知-展示-操作法相比,发现除了在侵入性更强的牙科操作过程中,使用分散注意力技术会使自评焦虑显著降低、合作性更好且脉搏率更低。然而,关于虚拟现实、示范、视觉教学法、告知-展示-操作法及其他NPBIs在降低儿童DFA方面的疗效,报告结果并不一致。

结论

由于年龄组不同、实施NPBIs的方法不同、进行的牙科治疗不同以及在DFA评估中使用的测量量表不同,这些研究表现出很大的异质性。

https://cdn.ncbi.nlm.nih.gov/pmc/blobs/3a07/10931341/95a51f53e58c/healthcare-12-00537-g0A1.jpg

文献AI研究员

20分钟写一篇综述,助力文献阅读效率提升50倍。

立即体验

用中文搜PubMed

大模型驱动的PubMed中文搜索引擎

马上搜索

文档翻译

学术文献翻译模型,支持多种主流文档格式。

立即体验