Suppr超能文献

长链非编码RNA在通过多巴胺能细胞移植改善帕金森病症状中的可能作用。

Possible role of lncRNAs in amelioration of Parkinson's disease symptoms by transplantation of dopaminergic cells.

作者信息

Amini A, Esmaeili F, Golpich M

机构信息

Department of Plant and Animal Biology, Faculty of Biological Science and Technology, University of Isfahan, Isfahan, Iran.

出版信息

NPJ Parkinsons Dis. 2024 Mar 12;10(1):56. doi: 10.1038/s41531-024-00661-x.

Abstract

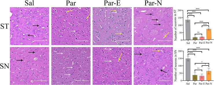
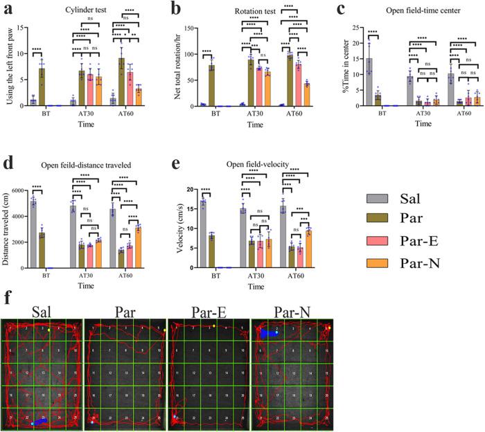
Long non-coding RNAs (lncRNAs) are biomarkers for diagnosis and treatment of Parkinson's disease (PD). Since dopaminergic cell transplantation is a clinical method to treat PD, this study investigated the effects of dopaminergic cell therapy on the expression of some lncRNAs and genes related to PD. In this study, Twenty-eight rats were randomly assigned to four experimental groups. The control group (Sal group) received saline injections. The Par group was a PD rat model with 6-hydroxydopamine (6-OHDA) injection in right striatum (ST). PD animals were transplanted by undifferentiated P19 stem cells (Par-E group), and P19-derived dopaminergic cells (Par-N group). Cell transplant effects were evaluated using behavioral tests (cylinder, open field, and rotarod tests), and histological methods (H&E and Nissl staining, and immunohistochemistry). Moreover, the expression of lncRNAs MALAT1, MEG3, and SNHG1, alongside specific neuronal (synaptophysin) and dopaminergic (tyrosine hydroxylase) markers was evaluated by qRT-PCR. Behavioral and histopathological examinations revealed that cell transplantation partially compensated dopaminergic cell degeneration in ST and substantia nigra (SN) of PD rats. The expression of MALAT1, SNHG1, and MEG3 was decreased in the ST of the Par group, while MEG3 and SNHG1 gene expression was increased in PBMC relative to the Sal group. In PBMC of the Par-N group, all three lncRNAs showed a reduction in their expression. Conversely, MALAT1 and SNHG1 expression was increased in ST tissue, while MEG3 gene expression was decreased compared to the Sal group. In conclusion, dopaminergic cell transplantation could change the lncRNAs expression. Furthermore, it partially improves symptoms in PD rats.

摘要

长链非编码RNA(lncRNAs)是帕金森病(PD)诊断和治疗的生物标志物。由于多巴胺能细胞移植是治疗PD的一种临床方法,本研究调查了多巴胺能细胞疗法对一些与PD相关的lncRNAs和基因表达的影响。在本研究中,28只大鼠被随机分为四个实验组。对照组(Sal组)接受生理盐水注射。Par组是通过在右侧纹状体(ST)注射6-羟基多巴胺(6-OHDA)建立的PD大鼠模型。对PD动物分别移植未分化的P19干细胞(Par-E组)和P19来源的多巴胺能细胞(Par-N组)。使用行为测试(圆筒试验、旷场试验和转棒试验)和组织学方法(苏木精-伊红染色和尼氏染色以及免疫组织化学)评估细胞移植效果。此外,通过qRT-PCR评估lncRNAs MALAT1、MEG3和SNHG1以及特定神经元(突触素)和多巴胺能(酪氨酸羟化酶)标志物的表达。行为和组织病理学检查显示,细胞移植部分补偿了PD大鼠ST和黑质(SN)中多巴胺能细胞的变性。Par组ST中MALAT1、SNHG1和MEG3的表达降低,而与Sal组相比,PBMC中MEG3和SNHG1基因表达增加。在Par-N组的PBMC中,所有三种lncRNAs的表达均降低。相反,与Sal组相比,ST组织中MALAT1和SNHG1表达增加,而MEG3基因表达降低。总之,多巴胺能细胞移植可改变lncRNAs的表达。此外,它部分改善了PD大鼠的症状。

https://cdn.ncbi.nlm.nih.gov/pmc/blobs/4cb4/10933336/5e8b8da58f39/41531_2024_661_Fig1_HTML.jpg

文献AI研究员

20分钟写一篇综述,助力文献阅读效率提升50倍。

立即体验

用中文搜PubMed

大模型驱动的PubMed中文搜索引擎

马上搜索

文档翻译

学术文献翻译模型,支持多种主流文档格式。

立即体验