Suppr超能文献

原肠胚发育期文昌鱼染色质开放性的动态变化

Dynamics of Chromatin Opening across Larval Development in the Urochordate Ascidian .

机构信息

Fang Zongxi Center for Marine EvoDevo, MoE Key Laboratory of Marine Genetics and Breeding, College of Marine Life Sciences, Ocean University of China, Qingdao 266003, China.

Liaoning Key Laboratory of Marine Animal Immunology, Dalian Ocean University, Dalian 116023, China.

出版信息

Int J Mol Sci. 2024 Feb 28;25(5):2793. doi: 10.3390/ijms25052793.

Abstract

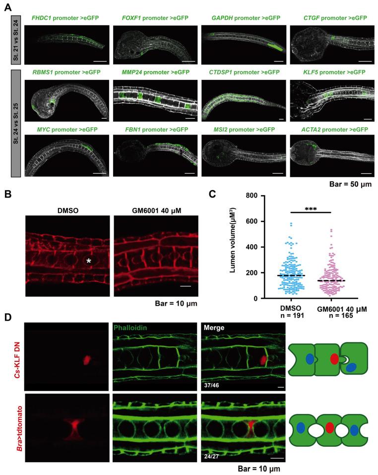
Ascidian larvae undergo tail elongation and notochord lumenogenesis, making them an ideal model for investigating tissue morphogenesis in embryogenesis. The cellular and mechanical mechanisms of these processes have been studied; however, the underlying molecular regulatory mechanism remains to be elucidated. In this study, assays for transposase-accessible chromatin using sequencing (ATAC-seq) and RNA sequencing (RNA-seq) were applied to investigate potential regulators of the development of ascidian larvae. Our results revealed 351 and 138 differentially accessible region genes through comparisons of ATAC-seq data between stages 21 and 24 and between stages 24 and 25, respectively. A joint analysis of RNA-seq and ATAC-seq data revealed a correlation between chromatin accessibility and gene transcription. We further verified the tissue expression patterns of 12 different genes. Among them, -matrix metalloproteinase 24 () and -krüppel-like factor 5 () were highly expressed in notochord cells. Functional assay results demonstrated that both genes are necessary for notochord lumen formation and expansion. Finally, we performed motif enrichment analysis of the differentially accessible regions in different tailbud stages and summarized the potential roles of these motif-bearing transcription factors in larval development. Overall, our study found a correlation between gene expression and chromatin accessibility and provided a vital resource for understanding the mechanisms of the development of ascidian embryos.

摘要

海鞘幼虫经历尾部伸长和脊索管腔形成,使它们成为研究胚胎发生中组织形态发生的理想模型。这些过程的细胞和机械机制已经被研究;然而,潜在的分子调节机制仍有待阐明。在这项研究中,转座酶可及染色质测序(ATAC-seq)和 RNA 测序(RNA-seq)的测定被应用于研究海鞘幼虫发育的潜在调节剂。我们的结果通过比较 21 期和 24 期以及 24 期和 25 期之间的 ATAC-seq 数据,分别揭示了 351 个和 138 个差异可及区基因。RNA-seq 和 ATAC-seq 数据的联合分析显示染色质可及性与基因转录之间存在相关性。我们进一步验证了 12 个不同基因的组织表达模式。其中,-基质金属蛋白酶 24 () 和 -Krüppel 样因子 5 () 在脊索细胞中高度表达。功能测定结果表明,这两个基因对于脊索管腔的形成和扩张都是必需的。最后,我们对不同尾芽阶段的差异可及区进行了基序富集分析,并总结了这些带有基序的转录因子在幼虫发育中的潜在作用。总的来说,我们的研究发现了基因表达和染色质可及性之间的相关性,并为理解海鞘胚胎发育的机制提供了重要资源。

https://cdn.ncbi.nlm.nih.gov/pmc/blobs/a666/10931586/78dec1c1303f/ijms-25-02793-g001.jpg

文献AI研究员

20分钟写一篇综述,助力文献阅读效率提升50倍。

立即体验

用中文搜PubMed

大模型驱动的PubMed中文搜索引擎

马上搜索

文档翻译

学术文献翻译模型,支持多种主流文档格式。

立即体验