Suppr超能文献

人参皂苷Rb1、化合物K和20(S)-原人参二醇通过调节肠道菌群和胆汁酸代谢减轻高脂饮食诱导的大鼠高脂血症。

Ginsenoside Rb1, Compound K and 20(S)-Protopanaxadiol Attenuate High-Fat Diet-Induced Hyperlipidemia in Rats via Modulation of Gut Microbiota and Bile Acid Metabolism.

作者信息

Zhang Kang-Xi, Zhu Yue, Song Shu-Xia, Bu Qing-Yun, You Xiao-Yan, Zou Hong, Zhao Guo-Ping

机构信息

Henan Engineering Research Center of Food Microbiology, College of Food and Bioengineering, Henan University of Science and Technology, Luoyang 471023, China.

Master Lab for Innovative Application of Nature Products, National Center of Technology Innovation for Synthetic Biology, Tianjin Institute of Industrial Biotechnology, Chinese Academy of Sciences, Tianjin 300308, China.

出版信息

Molecules. 2024 Mar 1;29(5):1108. doi: 10.3390/molecules29051108.

Abstract

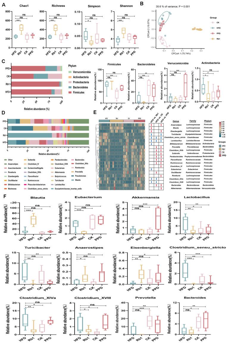
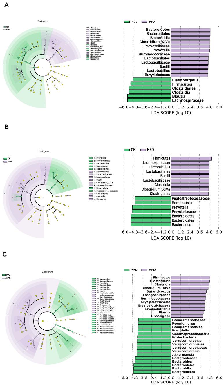
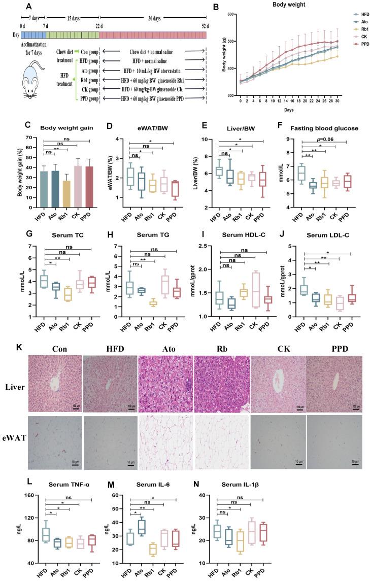
Hyperlipidemia, characterized by elevated serum lipid concentrations resulting from lipid metabolism dysfunction, represents a prevalent global health concern. Ginsenoside Rb1, compound K (CK), and 20(S)-protopanaxadiol (PPD), bioactive constituents derived from Panax ginseng, have shown promise in mitigating lipid metabolism disorders. However, the comparative efficacy and underlying mechanisms of these compounds in hyperlipidemia prevention remain inadequately explored. This study investigates the impact of ginsenoside Rb1, CK, and PPD supplementation on hyperlipidemia in rats induced by a high-fat diet. Our findings demonstrate that ginsenoside Rb1 significantly decreased body weight and body weight gain, ameliorated hepatic steatosis, and improved dyslipidemia in HFD-fed rats, outperforming CK and PPD. Moreover, ginsenoside Rb1, CK, and PPD distinctly modified gut microbiota composition and function. Ginsenoside Rb1 increased the relative abundance of and , while PPD elevated levels. Both CK and PPD increased and , whereas and were reduced following treatment with all three compounds. Notably, only ginsenoside Rb1 enhanced lipid metabolism by modulating the PPARγ/ACC/FAS signaling pathway and promoting fatty acid β-oxidation. Additionally, all three ginsenosides markedly improved bile acid enterohepatic circulation via the FXR/CYP7A1 pathway, reducing hepatic and serum total bile acids and modulating bile acid pool composition by decreasing primary/unconjugated bile acids (CA, CDCA, and β-MCA) and increasing conjugated bile acids (TCDCA, GCDCA, GDCA, and TUDCA), correlated with gut microbiota changes. In conclusion, our results suggest that ginsenoside Rb1, CK, and PPD supplementation offer promising prebiotic interventions for managing HFD-induced hyperlipidemia in rats, with ginsenoside Rb1 demonstrating superior efficacy.

摘要

高脂血症是一种全球普遍关注的健康问题,其特征是由于脂质代谢功能障碍导致血清脂质浓度升高。人参皂苷Rb1、化合物K(CK)和20(S)-原人参二醇(PPD)是人参中的生物活性成分,在减轻脂质代谢紊乱方面显示出前景。然而,这些化合物在预防高脂血症方面的比较疗效和潜在机制仍未得到充分探索。本研究调查了补充人参皂苷Rb1、CK和PPD对高脂饮食诱导的大鼠高脂血症的影响。我们的研究结果表明,人参皂苷Rb1显著降低了高脂饮食喂养大鼠的体重和体重增加,改善了肝脂肪变性,并改善了血脂异常,其效果优于CK和PPD。此外,人参皂苷Rb1、CK和PPD显著改变了肠道微生物群的组成和功能。人参皂苷Rb1增加了 和 的相对丰度,而PPD提高了 水平。CK和PPD都增加了 和 ,而用这三种化合物治疗后 和 减少。值得注意的是,只有人参皂苷Rb1通过调节PPARγ/ACC/FAS信号通路和促进脂肪酸β-氧化来增强脂质代谢。此外,所有三种人参皂苷都通过FXR/CYP7A1途径显著改善胆汁酸肝肠循环,降低肝脏和血清总胆汁酸,并通过减少初级/未结合胆汁酸(CA、CDCA和β-MCA)和增加结合胆汁酸(TCDCA、GCDCA、GDCA和TUDCA)来调节胆汁酸池组成,这与肠道微生物群的变化相关。总之,我们的结果表明,补充人参皂苷Rb1、CK和PPD为管理高脂饮食诱导的大鼠高脂血症提供了有前景的益生元干预措施,其中人参皂苷Rb1显示出卓越的疗效。

https://cdn.ncbi.nlm.nih.gov/pmc/blobs/3a0c/10934602/327628f7755c/molecules-29-01108-g001.jpg

文献AI研究员

20分钟写一篇综述,助力文献阅读效率提升50倍。

立即体验

用中文搜PubMed

大模型驱动的PubMed中文搜索引擎

马上搜索

文档翻译

学术文献翻译模型,支持多种主流文档格式。

立即体验