Suppr超能文献

围手术期白细胞介素 8 和白细胞介素 18 水平与术后 3 个月基底核巨细胞层萎缩相关,但白细胞介素 6 水平无关。

Perioperative Levels of IL8 and IL18, but not IL6, are Associated with Nucleus Basalis Magnocellularis Atrophy Three Months after Surgery.

机构信息

Charité-Universitätsmedizin Berlin, Department of Anesthesiology and Intensive Care Medicine, Corporate member of Freie Universität Berlin and Humboldt-Universität Zu Berlin, Augustenburger Platz 1, 13353, Berlin, Germany.

Berlin Institute of Health at Charité -Universitätsmedizin Berlin, Berlin, Germany.

出版信息

J Neuroimmune Pharmacol. 2024 Mar 14;19(1):10. doi: 10.1007/s11481-024-10110-4.

Abstract

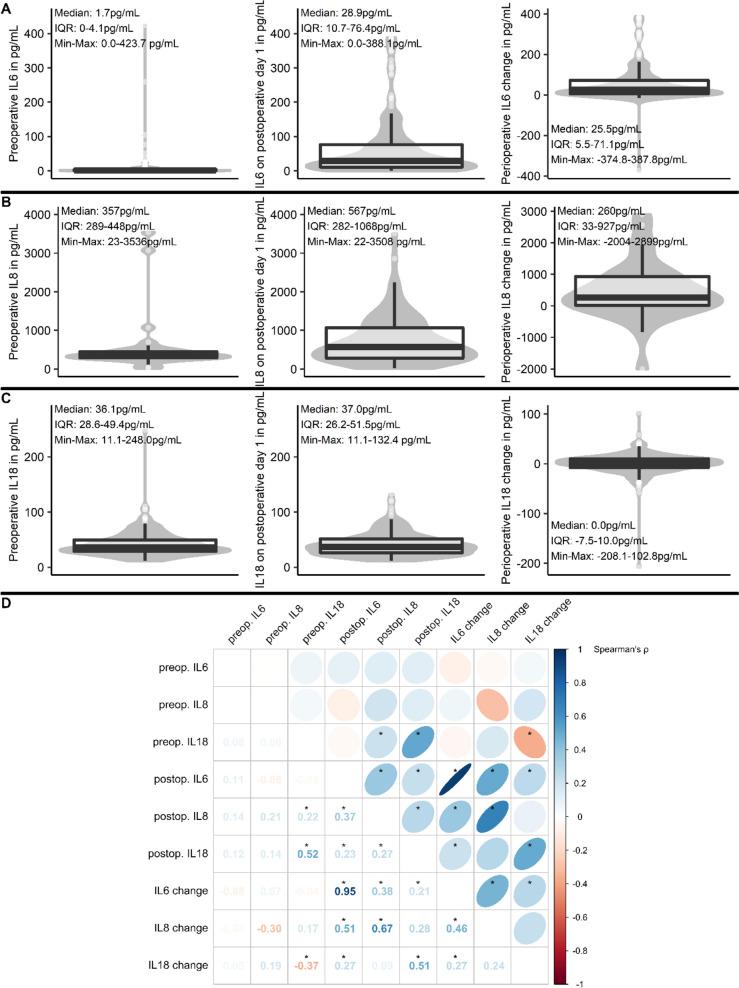
Past studies have observed that brain atrophy may accelerate after surgical procedures. Furthermore, an association of systemic inflammation with neurodegeneration has been described. We hypothesize that postoperative interleukin (IL) levels in circulation as well as the perioperative change in interleukin levels are associated with increased postoperative atrophy in the Nucleus basalis magnocellularis (of Meynert, NBM) which is the major source of cortical acetylcholine. We analyzed data from the BioCog cohort which included patients ≥ 65 years presenting for elective major surgery (≥ 60min). Blood samples were taken before surgery and on the first postoperative day. Magnetic resonance imaging of the brain and neuropsychological assessments were conducted before surgery and after three months follow-up. We used linear regression analysis to determine the association of three interleukins (IL6, IL8 and IL18) with NBM atrophy (in % volume change from baseline before surgery to follow-up), as well as to examine the associations of NBM atrophy and volume with postoperative cognitive ability and perioperative cognitive change. Receiver-operating curves were used to determine the prognostic value of preoperative interleukin levels. For IL8 (N = 97) and IL18 (N = 217), but not IL6 (N = 240), we observed significant associations of higher postoperative IL levels at the first postoperative day with higher NBM atrophy at three months after surgery. Subsequent analyses suggested that in both IL8 and IL18, this association was driven by a more general association of chronically elevated IL levels and NBM atrophy, reflected by preoperative IL concentrations, rather than IL response to surgery, measured as the difference between pre- and postoperative IL concentrations. At follow-up, NBM volume was positively associated with the level of cognitive performance, but NBM atrophy was not significantly related to perioperative cognitive change. Prognostic value of preoperative IL concentrations for NBM atrophy was low. Our results suggest that an association of postoperative interleukin levels with NBM atrophy is driven by preoperatively elevated interleukins due to pre-existing inflammation, rather than perioperative change in interleukin levels in response to surgery and anesthesia. The BioCog study has been registered at clinicaltrials.gov on Oct 15, 2014 (NCT02265263).

摘要

过去的研究已经观察到,手术后大脑萎缩可能会加速。此外,已经描述了全身炎症与神经退行性变之间的关联。我们假设术后循环中的白细胞介素(IL)水平以及围手术期 IL 水平的变化与基底核大细胞(Meynert,NBM)的术后萎缩增加有关,NBM 是皮质乙酰胆碱的主要来源。我们分析了包括≥65 岁患者的 BioCog 队列的数据,这些患者因择期大手术(≥60min)而就诊。在手术前和术后第一天采集血样。在手术前和三个月随访时进行大脑磁共振成像和神经心理学评估。我们使用线性回归分析来确定三种白细胞介素(IL6、IL8 和 IL18)与 NBM 萎缩(从手术前基线到随访的体积变化百分比)之间的关联,以及检查 NBM 萎缩和体积与术后认知能力和围手术期认知变化的关联。接收者操作曲线用于确定术前白细胞介素水平的预后价值。对于 IL8(N=97)和 IL18(N=217),但不是 IL6(N=240),我们观察到术后第一天较高的术后 IL 水平与术后三个月 NBM 萎缩之间存在显著关联。后续分析表明,在 IL8 和 IL18 中,这种关联是由慢性升高的 IL 水平与 NBM 萎缩之间的一般关联驱动的,这反映在术前 IL 浓度中,而不是手术前后 IL 浓度之间的差异来衡量的 IL 对手术的反应。在随访时,NBM 体积与认知表现水平呈正相关,但 NBM 萎缩与围手术期认知变化无显著相关性。术前 IL 浓度对 NBM 萎缩的预后价值较低。我们的结果表明,术后白细胞介素水平与 NBM 萎缩之间的关联是由术前升高的白细胞介素引起的,这是由于术前存在炎症,而不是手术和麻醉引起的围手术期白细胞介素水平的变化。BioCog 研究于 2014 年 10 月 15 日在 clinicaltrials.gov 注册(NCT02265263)。

https://cdn.ncbi.nlm.nih.gov/pmc/blobs/aea6/10940494/38c45dc0a671/11481_2024_10110_Fig1_HTML.jpg

文献AI研究员

20分钟写一篇综述,助力文献阅读效率提升50倍。

立即体验

用中文搜PubMed

大模型驱动的PubMed中文搜索引擎

马上搜索

文档翻译

学术文献翻译模型,支持多种主流文档格式。

立即体验