Suppr超能文献

Ninjin'yoeito 对非酒精性脂肪性肝炎模型小鼠肝脂肪变性/纤维化的保护作用。

The protective effects of Ninjin'yoeito against liver steatosis/fibrosis in a non-alcoholic steatohepatitis model mouse.

机构信息

Kampo Research Laboratory, Pharmaceutical Company, Kracie, Ltd., 3-1 Kanebo-Machi, Takaoka, Toyama, Japan.

出版信息

J Nat Med. 2024 Jun;78(3):514-524. doi: 10.1007/s11418-024-01786-2. Epub 2024 Mar 18.

Abstract

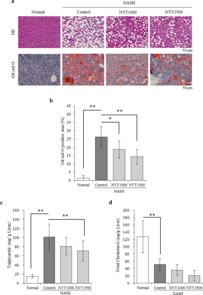
Non-alcoholic steatohepatitis (NASH) is a progressive fibrotic form of non-alcoholic fatty liver disease. Liver fibrosis leads to liver cancer and cirrhosis, and drug therapy for NASH remains lacking. Ninjin'yoeito (NYT) has shown antifibrotic effects in a model of liver fibrosis without steatosis but has not been studied for NASH. Therefore, we evaluated the efficacy of NYT in mice fed a choline-deficient, L-amino acid-defined, high-fat diet (CDAHFD) as a NASH model. Compared with the normal diet group, mice fed CDAHFD showed decreased body weight and increased white adipose tissue, liver weight, and triglyceride content in the liver. Furthermore, a substantial increase in the hepatic concentration of hydroxyproline, expression of α-smooth muscle actin (α-SMA), and transforming growth factor-β was observed in CDAHFD-fed mice. Masson's trichrome and Picro-Sirius red staining revealed a remarkable increase in collagen fiber compared with the normal diet group. Compared with mice that received CDAHFD alone, those supplemented with NYT exhibited reduced hepatic triglyceride and hydroxyproline levels and α-SMA expression. Additionally, compared with the group fed CDAHFD alone, the stained liver tissues of NYT-treated mice exhibited a reduction in Masson's trichrome- and Picro-Sirius red-positive areas. Locomotor activity was significantly reduced in the CDAHFD-fed group compared with the normal diet group. In the NYT-treated group, the CDAHFD-induced decrease in locomotor activity was significantly suppressed. The findings indicate that NYT inhibited fatty and fibrotic changes in the livers of NASH mice and alleviated the decrease in locomotor activity. Therefore, NYT may serve as a novel therapeutic approach for NASH.

摘要

非酒精性脂肪性肝炎(NASH)是一种进行性纤维化的非酒精性脂肪性肝病。肝纤维化可导致肝癌和肝硬化,而 NASH 的药物治疗仍然缺乏。仁井田(NYT)在非脂肪性肝纤维化模型中表现出抗纤维化作用,但尚未在 NASH 中进行研究。因此,我们评估了 NYT 在胆碱缺乏、L-氨基酸定义的高脂肪饮食(CDAHFD)喂养的小鼠中作为 NASH 模型的疗效。与正常饮食组相比,CDAHFD 喂养的小鼠体重减轻,白色脂肪组织、肝重和肝内甘油三酯含量增加。此外,在 CDAHFD 喂养的小鼠中观察到肝羟脯氨酸浓度、α-平滑肌肌动蛋白(α-SMA)表达和转化生长因子-β显著增加。Masson 三色和 Picrosirius 红染色显示与正常饮食组相比胶原纤维显著增加。与单独接受 CDAHFD 的小鼠相比,补充 NYT 的小鼠肝内甘油三酯和羟脯氨酸水平以及 α-SMA 表达降低。此外,与单独接受 CDAHFD 的组相比,NYT 治疗的小鼠的肝组织染色显示 Masson 三色和 Picrosirius 红阳性区域减少。与正常饮食组相比,CDAHFD 喂养组的运动活性显著降低。在 NYT 治疗组中,CDAHFD 诱导的运动活性降低明显受到抑制。这些发现表明 NYT 抑制了 NASH 小鼠肝脏的脂肪和纤维化变化,并缓解了运动活性的降低。因此,NYT 可能成为 NASH 的一种新的治疗方法。

https://cdn.ncbi.nlm.nih.gov/pmc/blobs/3771/11101552/fc5e8b7d5393/11418_2024_1786_Fig1_HTML.jpg

文献AI研究员

20分钟写一篇综述,助力文献阅读效率提升50倍。

立即体验

用中文搜PubMed

大模型驱动的PubMed中文搜索引擎

马上搜索

文档翻译

学术文献翻译模型,支持多种主流文档格式。

立即体验