Suppr超能文献

缺氧诱导因子-2α 通过增强肝星状细胞中的谷氨酰胺分解代谢和抑制 yes 相关蛋白磷酸化来促进非酒精性脂肪性肝病中的纤维化。

Hypoxia-inducible factor-2α promotes fibrosis in non-alcoholic fatty liver disease by enhancing glutamine catabolism and inhibiting yes-associated protein phosphorylation in hepatic stellate cells.

机构信息

Qinghai-Utah Joint Key Lab for High-altitude Medicine, Medical College of Qinghai University, Xining, China.

Research Center for High Altitude Medicine, Medical College of Qinghai University, Xining, China.

出版信息

Front Endocrinol (Lausanne). 2024 Feb 28;15:1344971. doi: 10.3389/fendo.2024.1344971. eCollection 2024.

Abstract

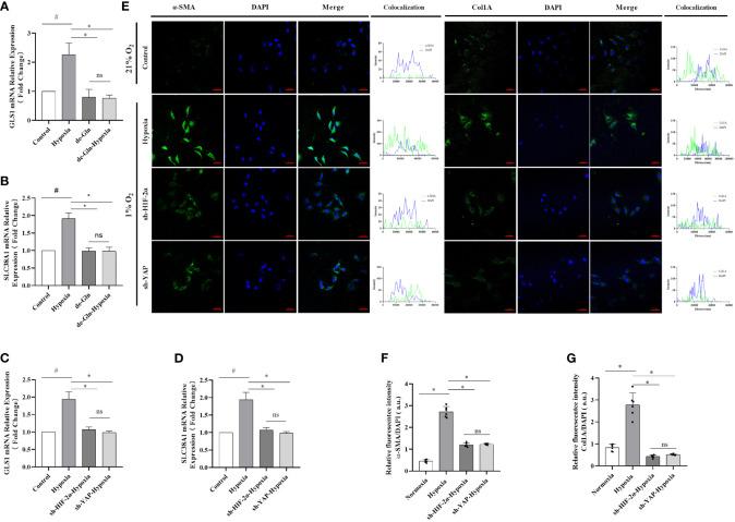
Non-alcoholic fatty liver disease (NAFLD) has a high global prevalence and affects approximately one-third of adults, owing to high-fat dietary habits and a sedentary lifestyle. The role of hypoxia-inducible factor 2α (HIF-2α) in NAFLD progression remains unknown. This study aimed to investigate the effects of chronic hypoxia on NAFLD progression by examining the role of hypoxia-inducible factor 2α (HIF-2α) activation and that of hepatic stellate cell (HSC)-derived myofibroblasts through glutaminolysis. We hypothesised that hypoxia exacerbates NAFLD by promoting HIF-2α upregulation and inhibiting phosphorylated yes-associated protein (YAP), and that increasing YAP expression enhances HSC-derived myofibroblasts. We studied patients with NAFLD living at high altitudes, as well as animal models and cultured cells. The results revealed significant increases in HSC-derived myofibroblasts and collagen accumulation caused by HIF-2α and YAP upregulation, both in patients and in a mouse model for hypoxia and NAFLD. HIF-2α and HIF-2α-dependent YAP downregulation reduced HSC activation and myofibroblast levels in persistent chronic hypoxia. Furthermore, hypoxia-induced HIF-2α upregulation promoted YAP and inhibited YAP phosphorylation, leading to glutaminase 1 (GLS1), SLC38A1, α-SMA, and Collagen-1 overexpression. Additionally, hypoxia restored mitochondrial adenosine triphosphate production and reactive oxygen species (ROS) overproduction. Thus, chronic hypoxia-induced HIF-2α activation enhances fibrosis and NAFLD progression by restoring mitochondrial ROS production and glutaminase-1-induced glutaminolysis, which is mediated through the inhibition of YAP phosphorylation and increased YAP nuclear translocation. In summary, HIF-2α plays a pivotal role in NAFLD progression during chronic hypoxia.

摘要

非酒精性脂肪性肝病(NAFLD)的全球患病率很高,约有三分之一的成年人受到影响,这主要是由于高脂肪饮食习惯和久坐的生活方式。缺氧诱导因子 2α(HIF-2α)在 NAFLD 进展中的作用尚不清楚。本研究旨在通过研究缺氧诱导因子 2α(HIF-2α)的激活作用以及肝星状细胞(HSC)衍生的肌成纤维细胞通过谷氨酰胺分解代谢在非酒精性脂肪性肝病进展中的作用,来探讨慢性缺氧对非酒精性脂肪性肝病进展的影响。我们假设缺氧通过促进 HIF-2α上调和抑制磷酸化 yes 相关蛋白(YAP)来加重非酒精性脂肪性肝病,并且增加 YAP 表达会增强 HSC 衍生的肌成纤维细胞。我们研究了生活在高海拔地区的非酒精性脂肪性肝病患者,以及动物模型和培养细胞。结果表明,在患者和缺氧及非酒精性脂肪性肝病的小鼠模型中,HIF-2α 和 YAP 的上调导致 HSC 衍生的肌成纤维细胞和胶原积累显著增加。HIF-2α 和 HIF-2α 依赖性 YAP 下调减少了持续慢性缺氧时 HSC 的激活和肌成纤维细胞水平。此外,缺氧诱导的 HIF-2α 上调促进了 YAP 的表达并抑制了 YAP 的磷酸化,导致谷氨酰胺酶 1(GLS1)、SLC38A1、α-SMA 和 Collagen-1 的过度表达。此外,缺氧恢复了线粒体三磷酸腺苷的产生和活性氧(ROS)的过度产生。因此,慢性缺氧诱导的 HIF-2α 激活通过恢复线粒体 ROS 产生和谷氨酰胺酶 1 诱导的谷氨酰胺分解代谢来增强纤维化和非酒精性脂肪性肝病的进展,这是通过抑制 YAP 磷酸化和增加 YAP 核易位来介导的。总之,HIF-2α 在慢性缺氧期间非酒精性脂肪性肝病的进展中起关键作用。

https://cdn.ncbi.nlm.nih.gov/pmc/blobs/54f6/10946064/c4ad6f83f9f9/fendo-15-1344971-g001.jpg

文献AI研究员

20分钟写一篇综述,助力文献阅读效率提升50倍。

立即体验

用中文搜PubMed

大模型驱动的PubMed中文搜索引擎

马上搜索

文档翻译

学术文献翻译模型,支持多种主流文档格式。

立即体验