Suppr超能文献

天然肠道代谢物木糖醇可降低 BRD4 水平,减轻肾纤维化。

Natural intestinal metabolite xylitol reduces BRD4 levels to mitigate renal fibrosis.

机构信息

Organ Transplant Center, Affiliated Hospital of Zunyi Medical University, Zunyi, China.

Department of Nephrology, Affiliated Hospital of Zunyi Medical University, Zunyi, China.

出版信息

Clin Transl Sci. 2024 Mar;17(3):e13770. doi: 10.1111/cts.13770.

Abstract

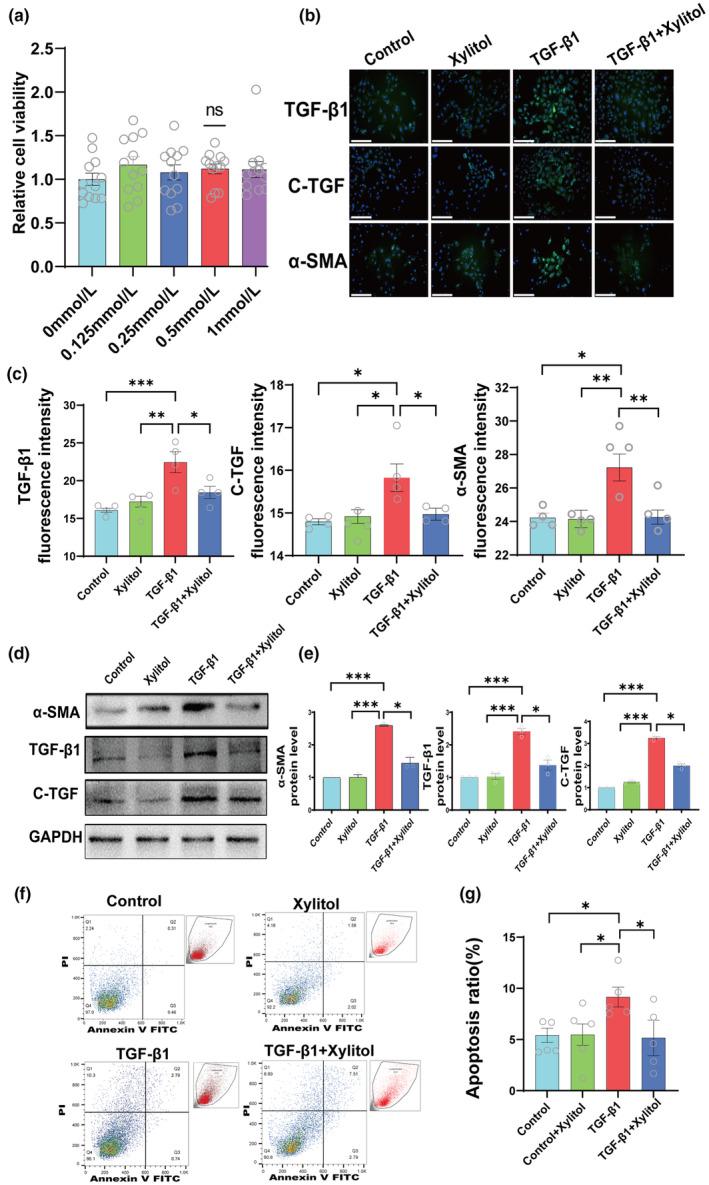
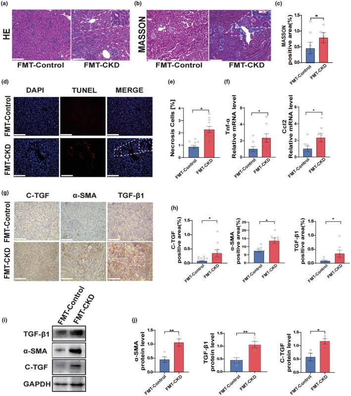
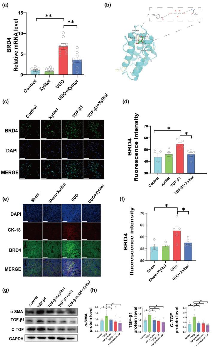
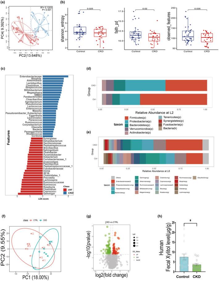
Renal fibrosis is a typical pathological change from chronic kidney disease (CKD) to end-stage renal failure, which presents significant challenges in prevention and treatment. The progression of renal fibrosis is closely associated with the "gut-kidney axis," therefore, although clinical intervention to modulate the "gut-kidney axis" imbalance associated with renal fibrosis brings hope for its treatment. In this study, we first identified the close relationship between renal fibrosis development and the intestinal microenvironment through fecal microtransplantation and non-absorbable antibiotics experiments. Then, we analyzed the specific connection between the intestinal microenvironment and renal fibrosis using microbiomics and metabolomics, screening for the differential intestinal metabolite. Potential metabolite action targets were initially identified through network simulation of molecular docking and further verified by molecular biology experiment. We used flow cytometry, TUNEL apoptosis staining, immunohistochemistry, and Western blotting to assess renal injury and fibrosis extent, exploring the potential role of gut microbial metabolite in renal fibrosis development. We discovered that CKD-triggered alterations in the intestinal microenvironment exacerbate renal injury and fibrosis. When metabolomic analysis was combined with experiments in vivo, we found that the differential metabolite xylitol delays renal injury and fibrosis development. We further validated this hypothesis at the cellular level. Mechanically, bromodomain-containing protein 4 (BRD4) protein exhibits strong binding with xylitol, and xylitol alleviates renal fibrosis by inhibiting BRD4 and its downstream transforming growth factor-β (TGF-β) pathway. In summary, our findings suggest that the natural intestinal metabolite xylitol mitigates renal fibrosis by inhibiting the BRD4-regulated TGF-β pathway.

摘要

肾纤维化是慢性肾脏病(CKD)向终末期肾衰竭发展的典型病理改变,其防治存在显著挑战。肾纤维化的进展与“肠-肾轴”密切相关,因此,尽管临床干预调节与肾纤维化相关的“肠-肾轴”失衡为其治疗带来了希望。在本研究中,我们首先通过粪便微移植和不可吸收抗生素实验,确定了肾纤维化发展与肠道微环境之间的密切关系。然后,我们通过微生物组学和代谢组学分析,研究了肠道微环境与肾纤维化之间的具体联系,筛选出差异肠道代谢物。通过分子对接网络模拟和分子生物学实验,初步确定潜在代谢物作用靶点。我们使用流式细胞术、TUNEL 凋亡染色、免疫组织化学和 Western blot 评估肾损伤和纤维化程度,探讨肠道微生物代谢物在肾纤维化发展中的潜在作用。我们发现 CKD 引起的肠道微环境改变加剧了肾损伤和纤维化。当代谢组学分析与体内实验相结合时,我们发现差异代谢物木糖醇延迟了肾损伤和纤维化的发展。我们进一步在细胞水平上验证了这一假设。从机制上讲,溴结构域蛋白 4(BRD4)蛋白与木糖醇具有很强的结合能力,木糖醇通过抑制 BRD4 及其下游转化生长因子-β(TGF-β)通路来缓解肾纤维化。总之,我们的研究结果表明,天然肠道代谢物木糖醇通过抑制 BRD4 调节的 TGF-β 通路来减轻肾纤维化。

https://cdn.ncbi.nlm.nih.gov/pmc/blobs/1305/10949883/e45b908a0c6d/CTS-17-e13770-g002.jpg

文献AI研究员

20分钟写一篇综述,助力文献阅读效率提升50倍。

立即体验

用中文搜PubMed

大模型驱动的PubMed中文搜索引擎

马上搜索

文档翻译

学术文献翻译模型,支持多种主流文档格式。

立即体验