Suppr超能文献

淀粉样肽陷阱的设计。

Design of amyloidogenic peptide traps.

机构信息

Department of Biochemistry, University of Washington, Seattle, WA, USA.

Institute for Protein Design, University of Washington, Seattle, WA, USA.

出版信息

Nat Chem Biol. 2024 Aug;20(8):981-990. doi: 10.1038/s41589-024-01578-5. Epub 2024 Mar 19.

Abstract

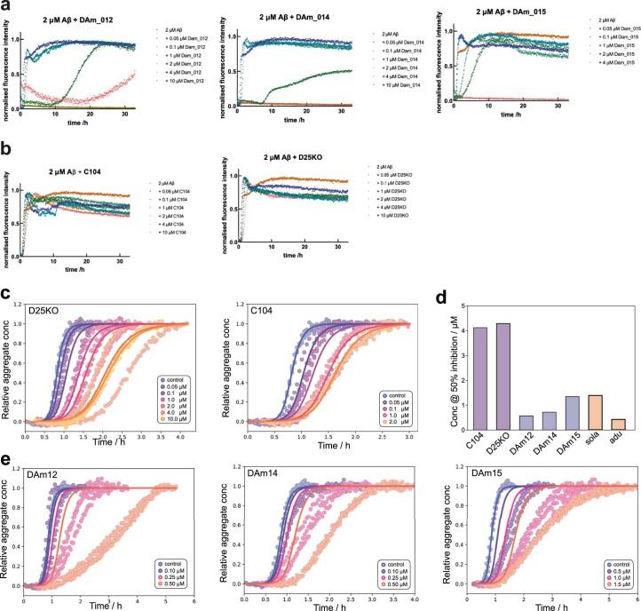
Segments of proteins with high β-strand propensity can self-associate to form amyloid fibrils implicated in many diseases. We describe a general approach to bind such segments in β-strand and β-hairpin conformations using de novo designed scaffolds that contain deep peptide-binding clefts. The designs bind their cognate peptides in vitro with nanomolar affinities. The crystal structure of a designed protein-peptide complex is close to the design model, and NMR characterization reveals how the peptide-binding cleft is protected in the apo state. We use the approach to design binders to the amyloid-forming proteins transthyretin, tau, serum amyloid A1 and amyloid β (Aβ42). The Aβ binders block the assembly of Aβ fibrils as effectively as the most potent of the clinically tested antibodies to date and protect cells from toxic Aβ42 species.

摘要

具有高 β-折叠倾向的蛋白质片段可以自我缔合形成淀粉样纤维,这些纤维与许多疾病有关。我们描述了一种通用方法,使用包含深肽结合裂缝的从头设计支架将这些片段结合在 β-折叠和 β-发夹构象中。这些设计在体外以纳摩尔亲和力结合其同源肽。设计的蛋白质-肽复合物的晶体结构与设计模型非常接近,NMR 特性揭示了在apo 状态下如何保护肽结合裂缝。我们使用该方法设计了针对淀粉样蛋白形成蛋白转甲状腺素蛋白、tau、血清淀粉样蛋白 A1 和淀粉样 β (Aβ42) 的结合物。这些 Aβ结合物能有效地阻止 Aβ 纤维的组装,其效果与迄今为止临床测试的最有效的抗体一样,并且能保护细胞免受有毒的 Aβ42 物质的侵害。

https://cdn.ncbi.nlm.nih.gov/pmc/blobs/94b7/11288891/0b782548833e/41589_2024_1578_Fig1_HTML.jpg

文献AI研究员

20分钟写一篇综述,助力文献阅读效率提升50倍。

立即体验

用中文搜PubMed

大模型驱动的PubMed中文搜索引擎

马上搜索

文档翻译

学术文献翻译模型,支持多种主流文档格式。

立即体验